Найти в Дзене
Дом мечты

Проводка в квартире: как развести электричество правильно

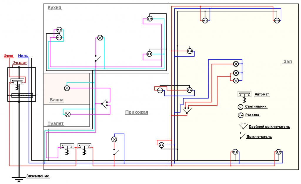
В наше время огромное количество приборов работает от электричества. Поэтому часто возникает необходимость проведения электричества в квартиру или ремонта электропроводки. Это довольно сложное дело, и лучше всего поручить его профессионалу. Однако, не всегда люди, которые выдают себя за мастеров по электричеству, таковыми на самом деле являются. Поэтому часто приходится делать проводку самому. О большинстве тонкостей этого дела расскажет данная статья. Электропроводка в каждом помещении имеет свои особенности, поэтому не существует абсолютно универсальных способов её сделать. Однако основные моменты проведения электричества в дом похожи между собой. Сначала нужно подключить вводной кабель (провод, по которому электричество от линии электропередачи идёт в дом) к распределительному щиту. Щит содержит в себе счётчик электроэнергии, различные устройства защиты, например, автоматические выключатели или стабилизаторы напряжения. На распределительном (электрическом) щите расположен также узел
Оглавление

В наше время огромное количество приборов работает от электричества. Поэтому часто возникает необходимость проведения электричества в квартиру или ремонта электропроводки. Это довольно сложное дело, и лучше всего поручить его профессионалу. Однако, не всегда люди, которые выдают себя за мастеров по электричеству, таковыми на самом деле являются. Поэтому часто приходится делать проводку самому. О большинстве тонкостей этого дела расскажет данная статья. Электропроводка в каждом помещении имеет свои особенности, поэтому не существует абсолютно универсальных способов её сделать. Однако основные моменты проведения электричества в дом похожи между собой.

Сначала нужно подключить вводной кабель (провод, по которому электричество от линии электропередачи идёт в дом) к распределительному щиту. Щит содержит в себе счётчик электроэнергии, различные устройства защиты, например, автоматические выключатели или стабилизаторы напряжения. На распределительном (электрическом) щите расположен также узел, от которого провода идут ко всем потребителям энергии в доме (приборы освещения, розетки). Причём желательно к розеткам подключать одни провода, а к приборам освещения – другие, т. к. не все лампы рассчитаны на напряжение, которое должно подаваться на розетку. Но большинство современных ламп всё же может работать с таким напряжением, поэтому распределять провода не обязательно. Все потребители следует подключать параллельно, иначе при выходе из строя одного прибора не будут работать все.

Читайте также: Как развести интернет кабель по квартире!

Щит может располагаться в нише или висеть на стене. Причём прямо на стену щит вешают только в крайнем случае – когда в доме не предусмотрено специального углубления для него. Оптимальное расположение распределительного щита – в прихожей, на высоте около полутора метров. Если вы установите щит именно так, то у вас всегда будет доступ к приборам щита для их осмотра и ремонта, будет удобно снимать показания счётчика.

Скрытый и открытый монтаж проводки в квартире

Проводка может быть открытая и скрытая. Последняя удобнее, т. к. все провода спрятаны и не портят внешний вид комнат. Именно поэтому она используется в большинстве квартир. И делается она в момент постройки здания – провод укладывают в специальный защитный «рукав» под гипсокартон, а потом поверхность оштукатуривается.
Проводка может быть открытая и скрытая. Последняя удобнее, т. к. все провода спрятаны и не портят внешний вид комнат. Именно поэтому она используется в большинстве квартир. И делается она в момент постройки здания – провод укладывают в специальный защитный «рукав» под гипсокартон, а потом поверхность оштукатуривается.

Если вы купили квартиру в новостройке, и проводки там нет совсем или она открытая, а вы хотите сделать скрытую, то нужно сначала сделать углубления в стене глубиной около 2 сантиметров, уложить в него провод и подключить к потребителю энергии. Однако нельзя укладывать короткие провода по диагонали для того, чтобы не пришлось использовать длинные – это запрещено техникой безопасности! Единственный правильный вариант – вертикальные и горизонтальные провода.

Идеально будет проложить провода в специальных защитных рукавах, как это делается при строительстве большинства домов – но это сильно увеличит стоимость работ. Защитные рукава стоят дорого, но зато позволяют произвести замену провода без нарушения штукатурки. Провод можно просто вытянуть из рукава, починить или заменить, а потом вернуть на место. Кроме того, защитный рукав не даст проводу повредиться раньше времени.

Входной провод должен быть сечением не менее 6 квадратных миллиметров. Обычно он делается медным, но иногда встречаются и алюминиевые. Медные намного лучше, т. к. их сопротивление в полтора раза меньше сопротивления алюминиевых.

Провода, которые подают напряжение на потребители энергии, могут быть тоньше, и тоже будет лучше, если они будут медными. Также желательно, если провод будет одножильным в ПВХ-изоляции – он окислится заметно медленнее, чем в случае с многожильным проводом.

Специальные розеточные коробки должны быть установлены в углубление в стене – они не должны выпирать, иначе это доставит множество хлопот при установке самой розетки. Коробки крепятся с помощью алебастра, который можно найти в строительных магазинах.

Электропроводка в квартире: автоматика для ее защиты

В распределительном щите обязательно должно находиться УЗО – устройство защитного отключения. Она защитит провода от перегрева в случае значительного повышения силы тока. Сейчас в щит устанавливаются несколько УЗО – это повышает стоимость монтажа проводов, но делает электропроводку в доме более надёжной. Также такое решение помогает быстрее и легче устранять возможные неисправности проводов – без отключения электричества во всём доме, достаточно лишь отключить ток на неисправной линии.
В распределительном щите обязательно должно находиться УЗО – устройство защитного отключения. Она защитит провода от перегрева в случае значительного повышения силы тока. Сейчас в щит устанавливаются несколько УЗО – это повышает стоимость монтажа проводов, но делает электропроводку в доме более надёжной. Также такое решение помогает быстрее и легче устранять возможные неисправности проводов – без отключения электричества во всём доме, достаточно лишь отключить ток на неисправной линии.

Электропроводка для электрооборудования

Каждая комната в квартире должна быть оборудована верхним освещением (таковы санитарные нормы), к которому может присоединяться местное освещение – торшер, настольная лампа и т. д.

Кроме того, в каждой комнате должна быть по крайней мере одна розетка, для компьютера можно или предусмотреть около пяти розеток на стене или сделать всего одну, но в дополнение к ней купить источник бесперебойного питания с несколькими розетками – второй способ дороже, но он поможет не потерять данные на компьютере в случае резкого отключения электричества. А в кухне в наши дни есть множество приборов, которые также требуют электрического питания, поэтому важно предусмотреть для них достаточное количество розеток.
Кроме того, в каждой комнате должна быть по крайней мере одна розетка, для компьютера можно или предусмотреть около пяти розеток на стене или сделать всего одну, но в дополнение к ней купить источник бесперебойного питания с несколькими розетками – второй способ дороже, но он поможет не потерять данные на компьютере в случае резкого отключения электричества. А в кухне в наши дни есть множество приборов, которые также требуют электрического питания, поэтому важно предусмотреть для них достаточное количество розеток.

Выключатели в любой комнате надо располагать недалеко от двери, на уровне примерно вашего роста, но таким образом, чтобы при открытии двери доступ к выключателю был свободным. Самые качественные выключатели и розетки – на керамической основе с медными контактами. К контактам должен быть присоединён кабель, тоже сделанный из меди, под маркой ВВГнг. Такой кабель имеет специальную изоляцию, которая препятствует его возгоранию. Толщина его около 2,5мм, у него есть три жилы – фаза, ноль и заземление.

Геометрия прокладки проводов в квартире

Электропроводка, как уже было сказано, должна быть проложена только по горизонтальным и вертикальным линиям, никаких диагоналей быть не может. Несмотря на это жёсткое правило, нередко провода прокладываются кратчайшим путём, для экономии или из-за незнания даже базовых правил электромонтажа.

[caption id="attachment_13390" align="aligncenter" width="500"] Геометрия электропроводки[/caption]
[caption id="attachment_13390" align="aligncenter" width="500"] Геометрия электропроводки[/caption]
-6

Такое правило было придумано не случайно. Часто встречаются ситуации, когда после изменения планировки комнаты, проведения ремонта нужно просверлить дырку, и сверло попадает точно в место прокладки провода. Во-первых, если при монтаже провода не были защищены специальным защитным рукавом, придётся всю штукатурку на участке повреждения снимать, ремонтировать провод и возвращать всё на место, а это отнимет много времени, сил и денег. Во-вторых, высокое напряжение провода может испортить инструмент и сверло, а вас может при этом ударить током.

Однако, даже если вы провели провода по стене к розетке не по диагонали, а по ломаной линии, может возникнуть такая же ситуация. Единственный правильный вариант расположения провода на стене – строго вертикально, провод должен заканчиваться розеткой – ни в коем случае нельзя оставлять хотя бы одну ветку проводов без потребителя энергии – иначе произойдёт короткое замыкание и может начаться пожар.

Вертикально проложенные провода должны быть удалены от дверных и оконных проемов на расстояние не менее чем на 100 мм. Вблизи отопительных труб, прокладка должна осуществляться на расстоянии не менее 150-200 мм, при перпендикулярном пересечении электропроводка должна быть защищена асбестовыми прокладками. Параллельная прокладка вблизи трубопроводов с горючими веществами (газ) производится на расстоянии не менее 400 мм.

Провод должен быть удалён от основания потолка не менее, чем на 150мм – в противном случае, если вы сделаете натяжные потолки, то провод может оказаться недоступным. Даже если вы не планируете делать натяжной или подвесной потолок сейчас, это может оказаться необходимым потом, и тогда придётся всё переделывать, что приведёт к дополнительным затратам времени и сил.

Как проложить проводку в панельном доме правильно

Чаще всего в панельных домах электропроводка к розеткам проложена в специальных технических каналах не вертикально, а с уклоном, в среднем под углом в 450. Но не всегда – иногда провода проложены вертикально. Это создаёт дополнительные неудобства при изменении положения розетки или выключателя – если нужно перенести их в другое место, нужно проделать небольшое углубление в панели для утопления проводки, и провести её вертикально вниз или вверх от старого места выключателя или розетки.
Чаще всего в панельных домах электропроводка к розеткам проложена в специальных технических каналах не вертикально, а с уклоном, в среднем под углом в 450. Но не всегда – иногда провода проложены вертикально. Это создаёт дополнительные неудобства при изменении положения розетки или выключателя – если нужно перенести их в другое место, нужно проделать небольшое углубление в панели для утопления проводки, и провести её вертикально вниз или вверх от старого места выключателя или розетки.

Именно поэтому при покупке квартиры в панельном доме лучше всего будет потребовать у продавца схему проводов на стенах. Если вы будете хотя бы примерно знать, как идут кабели, риск на них натолкнуться при сверлении стены будет сводится к нулю.

Как сделать проводку без штробления стен: возможные варианты укладки

Электрическая проводка присутствует, в принципе, в каждом доме. Но проложена она должна быть так, чтобы обеспечивалось не только удобство, но и необходимый уровень безопасности. Когда-то ее укладывали повсюду наружным способом. Но сейчас к нему прибегают только в деревенских домах. Или там, где хозяева предпочитают стиль рустик.

Однако многим все-таки хочется уложить проводку так, чтобы она не бросалась в глаза. В принципе, это возможно, если в стене проделать штробы. Но штробление не всегда приемлемо или допустимо. Поэтому мы решили рассказать вам сегодня и о других способах. Позволяющих укрыть проводку, но не нарушающих целостность стен.

-8

Проводка в штробах: почему этот способ не всегда приемлем

Вероятно, большинству из нас известно, что такое штроба. Это своеобразный канал, проделываемый в стене и служащий для укладки проводов.

В принципе, с эстетической точки зрения, результат оказывается неплох. Потому что проводка становится полностью невидимой. Но этот способ имеет и существенные недостатки. И основные из них состоят в следующем:

  1. В результате штробления портится штукатурка и ее внешний вид. Потому что не у каждого электрика работу получается сделать аккуратно. Поэтому для восстановления чистового слоя штукатурной отделки приходится приглашать другого специалиста.
  2. Если штробление выполняется после ремонта, то порой приходится полностью менять обои. Или даже потолочное покрытие, если штроба проходит по потолку.
  3. Штробление производят, как правило, специальными инструментами – перфораторами. А они, как известно, доставляют массу неудобств своей шумностью и способностью производить огромное количество пыли.
    Проводка, штробы
  4. Если проводка находится в штробе, доступ к ней полностью закрыт. В результате даже малейший ремонт невозможен. Чтобы его сделать, штробу приходится вскрывать.

Способы, позволяющие уложить проводку без штробления

Теперь, пожалуй, можно рассказать и о нескольких приемах, благодаря которым уложенная проводка будет довольно незаметной. По крайней мере, она не особенно будет бросаться в глаза.

Использование плоского кабеля

Если для проводки использовать плоский кабель, то вполне можно обойтись без штробления. Причем такой кабель достаточно только прикрепить к стене. А потом его можно укрыть тонким штукатурным слоем.

-9

Но, приступая к работе, следует все-таки набросать небольшой планчик: как пройдут провода, где будут установлены розетки с выключателями. Это необходимо, чтобы избежать возможных ошибок.

Чтобы крепить плоский кабель на поверхности стены, можно использовать:

  • металлические стяжки;
  • пластиковые дюбель-хомуты;
-10
  • быстросохнущую штукатурку;
  • пластиковые монтажные площадки.

Чтобы подготовить места для установки электрической фурнитуры, используют, как правило, дрель. Причем лучший вариант – это воспользоваться плоскими розетками и выключателями.

После окончания работ по фиксации плоского кабеля на стены наносят штукатурку. Как правило, слой толщиной в 10 мм бывает вполне достаточным.

Итак, если использовать плоский кабель, можно не только установить всю электрику. Но и соблюсти весь комплекс существующих норм безопасности.

Читайте также: Как обустроить скрытую проводку в деревянном срубе

Проводка в кабель-каналах

В последнее время проводку укладывают чаще всего именно в кабель-каналах. Потому что и по цене они очень доступны, и купить их можно практически повсюду. Более того, эти поликарбонатные изделия:

  • совершенно не горючи;
  • обладают ничтожным весом;
  • запросто обрабатываются с помощью простого ножа.
-11

К этому, пожалуй, стоит добавить, что укладка проводки в такие короба элементарно проста. Потому что для этого надо только снять с них крышку. Особенно радует тот факт, что и в эстетическом отношении кабель-каналы достаточно привлекательны.

Если же говорить о конструкции короба, то она довольно незатейлива. Это пластиковый короб, имеющий П-образное сечение и длину, как правило, 2 м. Полость короба и уложенная в нее проводка закрываются плоской крышкой. Которая, естественно, входит в комплект.

Кабель-канал можно укрепить как на стене, так и на потолке. Причем изделие бывает различных цветов. В результате всегда имеется возможность подобрать такой, который лучше всего подойдет для конкретного основания.

-12

Укладка проводки в гофрорукав

В принципе, эта гофрированная труба обладает достаточной жесткостью, чтобы защитить уложенный в нее провод от механических повреждений. Более того, она отличается большой гибкостью. Что обеспечивает большое удобство ее укладки.

Однако внешний вид этого изделия особым изяществом не отличается. Поэтому гофрорукав практически всегда нуждается в дополнительном декорировании. Если, конечно, он уложен где-то на виду. Но чаще всего им пользуются в каких-то укромных местах.

Для фиксации гофрорукавов, как правило, используют специальные клипсы.

Проводка в плинтусе

В принципе, данный способ укладки проводки также довольно распространен. Как и использование кабель-каналов.

Если вы решите воспользоваться данным способом, то должны покупать такой плинтус, в котором предусмотрен соответствующий канал. Наиболее распространенными являются пластмассовые изделия. В них такой канал имеется, в принципе, практически всегда.

-13

Даже если в плинтусную рейку будет закладываться проводка, устанавливается она совершенно обычно. Какие-либо особенности установки отсутствуют.

Видео Как сделать проводку в панельном доме без штробления

https://www.youtube.com/watch?v=h_0jG7FKelY

Итак, если штробление по каким-то причинам не подходит для вас, вы всегда сможете уложить электрическую проводку аккуратно и совершенно безопасно. Для этого вы можете воспользоваться одним из способов, описанных в нашей статье.

Укладка проводки в бетонную стяжку

Шаг  1. Сперва делается разметка электрических точек (учитывайте толщину будущей стяжки, для того чтобы розетки разместить в нужном месте на необходимом расстоянии от пола).

-14

Шаг 2. Измеряем длину отрезка гофрированной труби и протягивается кабель.

Читайте также Укладка скрытой проводки
-15

Шаг 3. После размещения гофрированных труб на полу, их накрывают армирующей сеткой, затем гофра прикрепляется к этому слою хомутами.

-16

https://allremont59.ru/skrutka-bez-bolshih-usiliy/

Шаг 4. Можно приступить к заливке цементного раствор, выравнивается стяжка.

-17

Шаг 5. Трубы в штробах и коробках замазываются штукатуркой.

-18

Шаг 6. В заключении, устанавливаются финишные розетки.

-19

Если статья Укладка проводки в бетонную стяжку вам понравилась, поделитесь с ней со своими друзьями через социальные кнопки.

Электропроводка под гипсокартоном и предъявляемые к ней требования

Гипсокартон – это материал, широко применяемый ныне при выполнении различных работ внутри помещений. Устанавливая его, всегда приходится одновременно думать и об электрике. Как правило, внешняя электропроводка по гипсокартону трудностей не вызывает. Несложен и монтаж электропроводки под гипсокартоном. Однако важным является соблюдение основных правил выполнения этих работ.

Монтируя проводку под гипсокартон, следует:

  1. Продумать способы ее защиты от повреждений в ходе монтажа обшивки.
  2. Обеспечить безопасность ее эксплуатации.
  3. Предусмотреть возможность доступа для выполнения возможного ремонта без повреждения стеновой отделки.

Способ монтажа электропроводки под гипсокартоном определяется, исходя из того метода, который был избран для установки ГКЛ – на клей или на каркас.

Материалы, необходимые при монтаже электропроводки

Электропроводка под гипсокартоном должна быть совершенно безопасной. Ее безопасность во многом определяется правильным выбором сечения используемой кабельной продукции. О том, как это делается, я уже рассказывал ранее.

Каким бы ни был способ монтажа электропроводки под гипсокартоном, запастись необходимо следующими материалами:

  • клеммными колодками;
  • распределительными коробками;
  • дюбелями и саморезами;
  • выключателями;
  • розетками и подрозетниками.

Если ГКЛ монтируются на каркас, то для защиты проводки следует дополнительно приобрести гофру, а также клипсы для ее крепления.

-20

Монтаж электропроводки под гипсокартоном, устанавливаемом на клею

Если гипсокартон крепится к стене без каркаса, порядок монтажа электропроводки аналогичен тому, который характерен для ее укладки в оштукатуриваемую стену. Первым пунктом этой работы является составление схемы. В ней я рекомендую предельно точно обозначить все устанавливаемые элементы (выключатели, распредкоробки, розетки).

С бумаги схему затем переносят на стену. Следует помнить, что ветви электропроводки должны располагаться или строго горизонтально, или строго вертикально. Этим минимизируется вероятность повреждения проводов в ходе выполнения отделки. Основные размерные параметры указаны на следующем рисунке:

-21

По нанесенной разметке производится штробирование. Оно может выполняться с помощью зубила и молотка или штробореза. Что касается глубины штроб, то она должна позволить полностью укрыть кабель. Каких-то размерных нормативов на этот счет не существует.

Высверлив корончатым сверлом отверстия для электроустановочных изделий, можно приступать к укладке кабеля. Крепить его в штробах нет необходимости. Для удержания кабеля на месте во время работ я рекомендую кое-где его прихватить шпаклевкой. Затем штробы следует полностью зашпаклевать, скрыв в них уложенную электропроводку.

Затем можно производить монтаж гипсокартона. Причем на каждом ГКЛ я советую заранее отметить положение розеток, выключателей и распределительных коробок. Это позволит высверлить сквозные отверстия точно там, где будут устанавливаться эти элементы.

Как укладывается электропроводка за гипсокартоном на каркасе

Электропроводка под гипсокартонными листами на каркасе укладывается после установки металлических профилей. Для обеспечения точности монтажа на стену наносится схема электропроводки, на которой указываются места каждого из электроустановочных изделий.

-22

Металлопрофильный несущий каркас очень удобен при монтаже скрытой проводки, которая укладывается в него в гофре. Крепление ее производится при помощи клипс. Для пропускания гофротруб через профильные элементы в них высверливаются отверстия необходимого диаметра. Иногда такие отверстия делают в профилях прямо в момент их изготовления. Особое внимание при прокладке кабеля следует обратить на такой нюанс, как формирование небольшого его запаса в местах установки выключателей, розеток и распредкоробок.

-23

Расположение этих элементов переносится на ГКЛ для высверливания отверстий под подрозетники. Сами же подрозетники фиксируются после установки гипсокартонных листов. Электроустановочные изделия монтируются в них достаточно просто, поэтому с этой работой смогут справиться даже новички.

Электропроводка за гипсокартоном должна монтироваться в полном соответствии с заранее подготовленной схемой электроснабжения. Предохранительные автоматы на время выполнения работ должны быть отключены.

Небольшой, но важный нюанс состоит в том, что декоративные элементы электроустановочных изделий лучше устанавливать тогда, когда отделка стен будет полностью закончена. Это позволит сохранить их безукоризненную чистоту и идеальный внешний вид.

Основная ошибка укладки в перегородки это отсутствие защитной оболочки. Проводка в перегородках проводится через металлические профиля, в них просто пробиваются отверстия и проводятся через них провода.

В данном случае вы видите кабель, который проведен в гипсокартонной перегородке — это грубое нарушение: проводка должна быть протянута в защитной пластиковой трубе (защитной оболочке).

-24

Прежде чем вы закроете перегородку гипсокартоном, протяните кабель в профилях и сделайте укладку проводов. Но не забывайте, что края отверстий, проделанные в профиле для прокладки проводки, могут повредить провода и ток - что является не безопасным. Помимо этого, такой провод заменить или вытащить потом будет очень затруднительно. Он просто запутается в профиле и вострых краях установленных подвесов.

Читайте также Строительные ходули

Простейшим решением этого вопроса будет. заключение кабеля в пластиковую гофрированную трубу или короб, трубы же просунуть в отверстия сделанные в профиле. Так же при укладке проводов для монтажа освещения часто используют пустоты и пространства потолочных плитах.

Правильным вариантом прокладки проводов - проведите провода через гипсокартонную перегородку в гофрированной трубе.

-25

Правильная укладка кабеля через  гипсокартонную перегородку

-26

Спрятать провода в перегородке — это отличная идея, так как не требуется штробление стен, при этом провода защищены надежно.

Прокладывание трубы через утеплитель перегородках из гипсокартона:

  • рисунок слева — укладка  проводов через минеральную вату, вата легко сжимается и можно с легкостью уложить гофрированные трубы через нее;
  • рисунок справа — укладка проводов в пенопласт, в этом случае, в пенопласте прорезаются каналы размером с гофрированными трубами с проводами, перед тем как уложить его на место
-27

Я надеюсь, что из моей статьи вы поняли, что монтаж электропроводки под гипсокартон является довольно простой операцией, которая по силам каждому из нас. Основное в ходе выполнения работ – это соблюдать меры безопасности, не спешить и выполнять все операции с большой аккуратностью.

Как проложить проводку в полу и на потолке

В том случае, если вы будете делать у себя подвесной или натяжной потолок, проводку на потолке можно произвести и кратчайшим путём, ведь сверлить потолок не придётся. Кабель может быть любым, но лучше всего использовать NYM – он имеет тройную изоляцию и ему не нужна дополнительная защита – он не поддерживает горения. Если использовать кабели ВВГ или ВВГнг, то им нужна ПВХ защита. Любой тип проводки крепится на дюбель-хомуты к основному потолку.

Под полом провода можно проложить также произвольным образом, в специальных защитных трубах или в ПВХ-гофре.

Ни на потолке, ни под полом, распределительные коробки располагаться не должны – каждый кабель должен идти от электрического щита сразу до потребителя энергии. Это требование связано с тем, что в случае повреждения такой коробки придётся снимать весь пол или убирать натяжной потолок – иных способов до неё добраться и починить её просто не существует.

Прокладка провода сквозь стену

Ситуация, когда необходимо провести провода через встречающиеся препятствия, будь то кирпичная стена или бетонная, встречается очень часто. Важно понимать, что нельзя укладывать провода  через отверстия сквозь отверстия без защитной оболочки.

-28

Для защиты кабеля от механических повреждений, в стене размещается кусок трубы пластиковой, ПВХ или пластиковой гофры. В стене нужно просверлить  отверстие, диаметр отверстия ненамного больше, чем пластиковая труба. В отверстие вставляется кусок трубы. Не забываем заполнить пространство между стеной и защитной оболочкой (гофрированная труба), используйте алебастр или штукатурку. Подождите пока зраствор схватится и после этого начинайте проводить провода через гофрированную трубку.

-29

В случае, если нужно провести кабель через оконную раму (деревянную раму), в этом случае сверлится отверстие совпадающее с диаметром кабеля, после чего туда продевается кабель.

Для герметичности оконной рамы, следует с каждой стороны кабеля продеть резиновые муфты, которые заткнут пространство между кабелем и деревянной рамой. Вместо резиновых муфт (если таковых не оказалось под рукой), следует с закупорить пространство изолентой.

Внимание! Нельзя прокладывать проводку через пол в штробе, под линолеумом, в ковре или в другом покрытии.

Примеры прокладки над проемом

Иногда нужно провести провод через дверную коробку, обвести ее по периметру, если провода проходят по низу стены. Современные дверные коробки имею специальные канальцы для укладки через них проводки, кабеля, они прикрываются сверху наличником, тем самым маскируя уложенную проводку. Так же есть специальные отверстия, расположенные вверху коробки. через них так же можно прокладывать провода.

Укладка кабеля вокруг дверной коробки.

-30

При укладке проводов можно использовать специальный плинтус под электропроводку.

-31

Как проложить проводку в полу и на потолке

Монтаж кабеля можно упростить, если предусмотреть в помещении подвесной потолок из гипсокартона из металлического каркаса. В этом случае вам не потребуется штробить во всю стену горизонтальную, провода спрячутся за гипсокартон, поведутся к стенам и опустятся вертикально книзу к нужным электрическим точкам.

Прокладка проводов под гипсокартонном в потолке.

-32

Вы можете избежать бурения в стене отверстий под распаечную коробку, их можно разместить. Единственная проблема — в этом случае вам придется ставить пластиковые лючки в гипсокартоне напротив каждой коробки. Вмонтировав специальный люк, вы сможете в любой момент получать доступ к электрическому оборудованию, размещенному за гипсокартонной перегородкой, подвесным потолком. Проводка освещения крепится к потолку с помощью хомутов и увэшками.
Гофрированная труба, которая расположена внизу, позднее труба будет под полом.

-33

Бывают варианты, когда проводку прячут в гофрированные трубы и сразу же заливают цементным раствором — т.е. под стяжку. Так делать не рекомендуется , тем более если раствор будет тоненький.

Внимание! Если проводку прокладывать в перегородках, в облицовку, в пол, в этих местах соединять провода нельзя. Проводку можно соединять только в коробке, вне границ скрытой проводки.
-34

Безопасность во время электромонтажных работ

-35

При прокладке кабеля следует соблюдать технику безопасности. Во-первых, ни в коем случае нельзя заниматься прокладкой проводов, если они находятся под напряжением – при любом неосторожном движении человек может получить удар током, который может привести к даже к летальному исходу. Поэтому перед проведением работ просто необходимо обесточить провода, лучше всего будет отсоединить их от распределительного щита. И подключать провода к питанию можно лишь после того, как все работы будут проведены и каждый конец каждого кабеля будет подключен к потребителю энергии. Во-вторых, кабели должны обязательно иметь изоляцию - иначе в том случае, если на проводах остались капельки воды, при подключении их к источнику питания может произойти короткое замыкание.

Все эти действия можно выполнить и самому, но, как мы уже говорили, будет лучше, если их произведут квалифицированные электрики, которые знают все правила прокладки кабеля, а также технику безопасности.

PS: Будем рады, если вы Подпишетесь на канал, дальше будет интереснее! Лайки и комментарии, очень важны для понимании вашей реакции на видео и статьи... Спасибо!