Найти в Дзене
Naked Science

Эксперимент с новорожденными мышами указал новый способ борьбы с гриппом

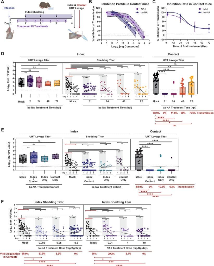
Для защиты от гриппа существуют вакцины и медикаментозные средства, но все же они не гарантируют полной безопасности. Поэтому медики продолжают искать дополнительные способы предотвратить распространение инфекции. Обнадеживающие результаты показало новое исследование американских ученых с участием новорожденных мышей. Заражение некоторыми вирусами начинается с того, что вирусные частицы прикрепляются к молекулам сахара на поверхности клеток, выстилающих носовые пазухи и горло млекопитающих, в том числе человека. Частицы вируса гриппа А, например, способны соединяться с моносахаридом — сиаловой кислотой, присутствующей на поверхности атакуемых клеток. В эксперименте с мышами команда специалистов из Медицинской школы Гроссмана Нью-Йоркского университета (США) продемонстрировала, что если не позволить вирусным частицам соединиться с сиаловой кислотой, это не только ограничивает проникновение инфекции, но и препятствует выделению вирусов гриппа А и их передаче другим животным. Работу опубл
   Окрашенная электронная микрофотография частиц вируса гриппа А (H3N2) / © NIAID / Flickr
Окрашенная электронная микрофотография частиц вируса гриппа А (H3N2) / © NIAID / Flickr

Для защиты от гриппа существуют вакцины и медикаментозные средства, но все же они не гарантируют полной безопасности. Поэтому медики продолжают искать дополнительные способы предотвратить распространение инфекции. Обнадеживающие результаты показало новое исследование американских ученых с участием новорожденных мышей.

Заражение некоторыми вирусами начинается с того, что вирусные частицы прикрепляются к молекулам сахара на поверхности клеток, выстилающих носовые пазухи и горло млекопитающих, в том числе человека. Частицы вируса гриппа А, например, способны соединяться с моносахаридом — сиаловой кислотой, присутствующей на поверхности атакуемых клеток.

В эксперименте с мышами команда специалистов из Медицинской школы Гроссмана Нью-Йоркского университета (США) продемонстрировала, что если не позволить вирусным частицам соединиться с сиаловой кислотой, это не только ограничивает проникновение инфекции, но и препятствует выделению вирусов гриппа А и их передаче другим животным. Работу опубликовал журнал Американского общества микробиологии mBio.

Грипп А считается самым распространенным и вызывает наиболее масштабные эпидемии. По данным Всемирной организации здравоохранения, от сезонного гриппа в мире ежегодно умирают примерно 650 тысяч человек.

Исследователи десиалировали, то есть удалили рецепторы сиаловой кислоты, применив непосредственно в носовой полости мышей фермент нейраминидазу, которая, как известно, ослабляет способность кислот удерживаться на поверхности клеток. После того как мышей заразили вирусом гриппа А (всего ученые протестировали шесть видов штаммов), оказалось, что обработка нейраминидазой позволяла резко снизить и полностью подавить передачу инфекции от мыши к мыши.

   Визуализация эксперимента — нейраминидаза подавляет передачу вируса гриппа in vivo. / © Mila B. Ortigoza et al.
Визуализация эксперимента — нейраминидаза подавляет передачу вируса гриппа in vivo. / © Mila B. Ortigoza et al.

В своих опытах медики обнаружили, что у грызунов возрастом три-семь дней, в отличие от более взрослых особей, в клетках верхних дыхательных путей присутствует большое количество сиаловых кислот. В частности, исследователи заблокировали у подопытных рецепторы α2,3- и α2,6-сиаловых кислот, которые характерны и для дыхательных путей человека. По словам ученых, такая особенность новорожденных мышей делает их хорошей моделью для изучения распространения вирусных инфекций среди детей, считающихся одними из главных переносчиков гриппа.

Исследователи полагают, что если дальнейшие эксперименты на людях окажутся успешными, это откроет путь к созданию эффективного средства для предотвращения распространения гриппа.

Впрочем, специалист по инфекционным заболеваниям и ведущий автор работы Мила Ортигоза (Mila Ortigoza) предупредила, что прежде чем нейраминидазы будут одобрены для применения среди людей, необходимы обширные клинические испытания. По словам медика, ее команда планирует провести дополнительные эксперименты, чтобы выяснить, почему младенцы более восприимчивы к респираторным вирусам и может ли блокирование рецепторов сиаловых кислот у детей предотвратить распространение гриппа.

Отметим, что в Роспотребнадзоре недавно сообщили о тридемии в России, то есть об одновременном распространении гриппа, ОРВИ и коронавируса. По словам специалистов, среди инфекций преобладает грипп А (H3N2). Спад заболеваемости ожидается только в феврале-марте.