Найти в Дзене

Родословное древо князей и мурз Енгалычевых (2-ого рода) – потомков князя Амеся, а также их потомков (часть 4) - Предварительный вариант

К настоящему моменту времени, в общем родословном древе князей и мурз Енгалычевых (2-ого рода) - потомков князя Амеся, а также их потомков (с учётом супругов) состоит более 450 представителей. Соответственно, предполагаю, что публикация известных мне данных (объективной информации), займёт около полугода. Родственники, находитесь! Уважаемые читатели! При использовании материалов любой из частей статьи: "Родословное древо князей и мурз Енгалычевых (2-ого рода) – потомков князя Амеся, а также их потомков" или же отдельных их элементов (в том числе, и в социальных сетях) убедительная просьба указывать автора и источник: Поздняков Андрей Игоревич, https://dzen.ru/princes_engalychevs Известные данные: Енгалычев Александр Филиппов (Предположительно 1745 – ?) Князь, служил в Ростовском карабинерном полку, корнет (в отставке), помещик села Богородицкого Турки тож Енгалычев Иван Александров (Предположительно 1779 – ?) Князь, поручик РИА в отставке, помещик села Богородицкого Турки тож, дере

К настоящему моменту времени, в общем родословном древе князей и мурз Енгалычевых (2-ого рода) - потомков князя Амеся, а также их потомков (с учётом супругов) состоит более 450 представителей.

Соответственно, предполагаю, что публикация известных мне данных (объективной информации), займёт около полугода.

Родственники, находитесь!

Уважаемые читатели! При использовании материалов любой из частей статьи: "Родословное древо князей и мурз Енгалычевых (2-ого рода) – потомков князя Амеся, а также их потомков" или же отдельных их элементов (в том числе, и в социальных сетях) убедительная просьба указывать автора и источник: Поздняков Андрей Игоревич, https://dzen.ru/princes_engalychevs

Князь Енгалычев Александр Филиппович, его дети и внуки
Князь Енгалычев Александр Филиппович, его дети и внуки

Известные данные:

Енгалычев Александр Филиппов (Предположительно 1745 – ?)

Князь, служил в Ростовском карабинерном полку, корнет (в отставке), помещик села Богородицкого Турки тож

Енгалычев Иван Александров (Предположительно 1779 – ?)

Князь, поручик РИА в отставке, помещик села Богородицкого Турки тож, деревни Белянкиной

Жена: Енгалычева (N) Татьяна Дмитриева (? – ?)

Енгалычева (N) Татьяна Дмитриева (? – ?)

Княгиня

Муж: Енгалычев Иван Александров (Предположительно 1779 – ?)

Енгалычева Евгения Александрова (Предположительно 1780 – ?)

Княжна

Енгалычева Мария Александрова (Предположительно 1783 – ?)

Княжна

Енгалычев Егор Александров (Предположительно 1788 – ?)

Князь

Енгалычева Акулина Александрова (Предположительно 1792 – ?)

Княжна

Енгалычев Сергей Иванов (04(22).10(09).1809 – ?)

Князь

Енгалычева Александра Иванова (20(08).05.1815 – ?)

Княжна

Енгалычев Пётр Иванов (21(09).12.1817 – ?)

Князь, поручик РИА

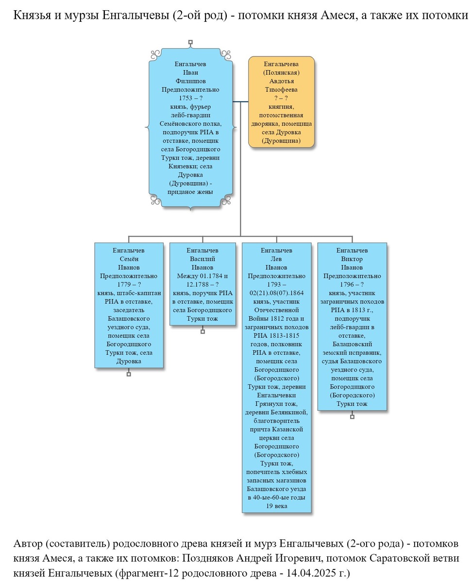
Князь Енгалычев Иван Филиппович, его жена и сыновья
Князь Енгалычев Иван Филиппович, его жена и сыновья

Известные данные:

Енгалычев Иван Филиппов (Предположительно 1753 – ?)

Князь, фурьер лейб-гвардии Семёновского полка, подпоручик РИА в отставке, помещик села Богородицкого Турки тож; села Дуровка (Дуровщина) – приданое жены

Жена: Енгалычева (Полянская) Авдотья Тимофеева (? – ?)

Енгалычева (Полянская) Авдотья Тимофеева (? – ?)

Княгиня, потомственная дворянка, помещица села Дуровка (Дуровщина)

Муж: Енгалычев Иван Филиппов (Предположительно 1753 – ?)

Енгалычев Семён Иванов (Предположительно 1779 – ?)

Князь, штабс-капитан РИА в отставке, заседатель Балашовского уездного суда, помещик села Богородицкого Турки тож, села Дуровка

Енгалычев Василий Иванов (Между 01.1784 и 12.1788 – ?)

Князь, поручик РИА в отставке, помещик села Богородицкого Турки тож

Енгалычев Лев Иванов (Предположительно 1793 – 02(21).08(07).1864)

Князь, участник Отечественной Войны 1812 года и заграничных походов РИА 1813-1815 годов, полковник РИА в отставке, помещик села Богородицкого (Богородского) Турки тож, деревни Енгалычевки Грязнухи тож, деревни Белянкиной, благотворитель причта Казанской церкви села Богородицкого (Богородского) Турки тож, попечитель хлебных запасных магазинов Балашовского уезда в 40-ые-60-ые годы 19 века

Енгалычев Виктор Иванов (Предположительно 1796 – ?)

Князь, участник заграничных походов РИА в 1813 г., подпоручик лейб-гвардии в отставке, Балашовский земский исправник, судья Балашовского уездного суда, помещик села Богородицкого (Богородского) Турки тож

Источники, использованные при составлении общего родословного древа князей и мурз Енгалычевых (2-ого рода) – потомков князя Амеся, а также их потомков:

Гребельский П., Думин С., князь Апакидзе Г., Бичикашвили И., Катин-Ярцев М., Ковылов-Алексеевский С., княжна Кудашева Ф., Ленчевский Т., Михайлов Г., Первушкин В., Унковский Ю., князь Чиковани Ю., Шишлов С., Шумков А. Книга "Дворянские роды Российской империи. Том 3. Князья". Москва, Ликоминвест, 1996,

Ишеев М., Акчурин М. М., Абдиев А. Ш. Статья "Татарские княжеские роды на Цне", размещённая на сайте: https://pomnirod.ru/,

сайт "Российский родословный фонд" – https://rgfond.ru/ (Енгалычевы: древо рода – https://rgfond.ru/rod/241882),

статьи Пичугина С.А., размещённые на: https://proza.ru/avtor/sergeyan1,

сайт Центра генеалогических исследований (ЦГИ) – https://rosgenea.ru/familiya/engalychev;

общероссийский генеалогический онлайн-проект "Familio" – https://familio.org/;

сайт открытого образовательного и исследовательского многоязычного проекта "Родовод" – https://ru.rodovid.org/,

сайт "казанские-помещики.рф" – https://казанские-помещики.рф/shuran/dembrovskie/engalichov.aspx,

сайт Татарникова К. В. "Эспонтон" – https://esponton.ru/,

статья Александра К. "Князь Енгалычев и его семья", размещённая на: https://amchensk.livejournal.com/28505.html,

история (в том числе, документальная) родственников супругов княжон Енгалычевых,

документальная история семьи и личные знания;

информация из архивных дел, находящихся на хранении в (в том числе информация из данных дел, в том или ином виде, размещённая в открытом доступе телекоммуникационной сети Интернет):

Федеральное казённое учреждение "Российский государственный исторический архив",

Федеральное казённое учреждение "Российский государственный военно-исторический архив",

Федеральное казенное учреждение "Российский государственный архив древних актов",

Национальный архив Грузии,

Санкт-Петербургское государственное казенное учреждение "Центральный государственный исторический архив Санкт-Петербурга",

Государственное бюджетное учреждение "Центральный государственный архив города Москвы",

Областное государственное учреждение "Государственный архив Саратовской области",

Тамбовское областное государственное бюджетное учреждение "Государственный архив Тамбовской области",

Государственное бюджетное учреждение "Государственный архив Пензенской области",

Областное государственное казенное учреждение "Государственный архив Томской области".