Найти в Дзене
Войти
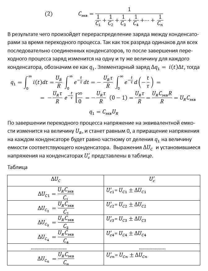
Вывод некоторых формул
23 подписчика
Подписаться
Соединение произвольно заряженных конденсаторов
14 апреля
14 апр
26
Взгляните на эти темы
Смартфоны
Игровые консоли
Найти тему
Колонки и аудиосистемы
VR-очки
Ноутбуки
Наушники
Электронные книги
Фототехника Olympus
Intel
Смартфоны POCO
Фототехника Canon
Гаджеты и электроника
Умные часы
Камеры и фототехника
Графические планшеты
Планшеты
Фитнес-трекеры
Автоматизация в процессах и производстве
Электроника
Наушники Anker Soundcore
Гаджеты и электроника
5,73 млн интересуются
Следить за темой
2