Добавить в корзинуПозвонить
Найти в Дзене
Изучаю с НОЛЯ.

ПРЕОБРАЗОВАТЕЛЬ НА ПОЛЕВЫХ ТРАНЗИСТОРАХ

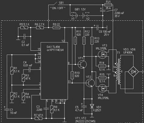
Описанное устройство предназначено для преобразования постоянного
автомобильного напряжения 12 Вольт в сетевое 220 Вольт, с частотой
порядка 50 Гц. Выходная мощность при использовании указанных номиналов
составит порядка 300 Ватт. Основа преобразователя - задающий генератор
на частоту 100 Гц, который построен на микросхеме TL494. Драйвер
(предварительный усилитель) построен на транзисторах VT1, VT2. Драйвер
предназначен для раскачки выходного каскада, построенный на полевых
транзисторах VT3, VT4. Этот каскад нагружен трансформатором Т1. Сам
генератор обладает высокой стабильностью (при изменении питающего
напряжения от 6 до 15 В, частота нарушится всего на 5%). Вторичная
обмотка силового трансформатора с конденсатором и нагрузкой образуют
колебательный контур. Резонансная частота этого контура будет порядка 50
Гц. В буферном каскаде схемы преобразователя напряжения можно использовать
также маломощные транзисторы серии ВС556 или ВС557, возможно также
использование отечеств

Описанное устройство предназначено для преобразования постоянного
автомобильного напряжения 12 Вольт в сетевое 220 Вольт, с частотой
порядка 50 Гц. Выходная мощность при использовании указанных номиналов
составит порядка 300 Ватт. Основа преобразователя - задающий генератор
на частоту 100 Гц, который построен на микросхеме TL494. Драйвер
(предварительный усилитель) построен на транзисторах VT1, VT2. Драйвер
предназначен для раскачки выходного каскада, построенный на полевых
транзисторах VT3, VT4. Этот каскад нагружен трансформатором Т1. Сам
генератор обладает высокой стабильностью (при изменении питающего
напряжения от 6 до 15 В, частота нарушится всего на 5%). Вторичная
обмотка силового трансформатора с конденсатором и нагрузкой образуют
колебательный контур. Резонансная частота этого контура будет порядка 50
Гц.

В буферном каскаде схемы преобразователя напряжения можно использовать
также маломощные транзисторы серии ВС556 или ВС557, возможно также
использование отечественных транзисторов типа КТ3107, ну и в конце
концов можно ставить всеми любимые КТ361, но последние можно
использовать только в крайнем случае. Сама микросхема не имеет
встроенного усилителя, поэтому есть необходимость вышеуказанного
драйвера. При нагрузке более 200 мА микросхема уже будет перегреваться
(хотя по справочнику 200-250 мА это максимально допустимое значение),
поэтому подключать без драйвера не стоит, затворы транзисторов слишком
тяжелые для указанной микросхемы.

-2

Полевые ключи - по сути усилитель по току, предназначены для раскачки
самого трансформатора. Сигнал поступает на затворы последних, в
следствии чего транзистор открывается и пропускает напряжение на обмотку
трансформатора. Затем транзистор закрывается, и прекращается передача
тока на обмотку. Этот процесс повторяется с частотой 50-100 раз в
секунду и на первичной обмотке мы получаем переменной ток с частотой 50
Герц. На вторичной обмотке уже снимаем нужное нам напряжение (в данном
случае 220 Вольт с частотой 50 Герц).

-3

На выходе трансформатора мы получаем опасное напряжение, поэтому соблюдайте осторожность. Единственный недостаток такого преобразователя
заключается в том, что импульсы, генерируемые микросхемой, имеют
прямоугольную форму. Это в некоторых случаях затрудняет питание
электродвигателей переменного тока от нашего преобразователя. Получить
чистый синус на выходе достаточно трудно, поэтому если трансформатор
будет "жужжать", то ничего страшного, поскольку на него идут квадратные
импульсы с характерным жужжанием.

Такой преобразователь может служить источником бесперебойного питания для сетевых устройств, его мощность позволяет питать компьютер и другие бытовые устройства. Не советуется нагружать ПН большими нагрузками типа обогревателя, в этом случае могут выйти из строя силовые ключи. В моей конструкции я использовал еще одну пару полевых ключей. Такой вариант даст возможность повысить выходную мощность до 600 ватт, хотя пиковая мощность может доходить до 700 ватт.

Трансформатор - должен иметь мощность 400-500 ватт и более.
Первичная обмотка на 24 Вольт с отводом от середины, вторичка - сетевая.
Для этих целей можно использовать буквально любой трансформатор от
бесперебойников. Как не странно, но силовые ключи греются слабо, при
нагрузках до 200 ватт они не нуждаются в дополнительном охлаждении, но
при больших нагрузках теплоотвод уже нужен и желательно побольше.

🔥 Привет! Добро пожаловать на канал! 🔥

Здесь влоги о жизни, ремонте электроники, кулинарных экспериментах и многом другом. Если ты любишь узнавать новые полезные лайфхаки или просто
интересуешься, как я провожу свой день, тебе точно понравится! 😊

🔔 Поделитесь мнением после просмотра!👍
Поставьте лайк и поделитесь видео с друзьями – это будет огромной
поддержкой! Ваша активность помогает каналу развиваться. Это несложно
для вас, но приятно для меня! 💪

💌 По вопросам сотрудничества и рекламы: fetch22091989@gmail.com

🎥 Не забывайте подписаться на канал: @Gerich174 – тут много интересного! 📲

💰 Если хотите поддержать развитие канала:

💳 Донат: https://yoomoney.ru/to/4100117056657007
🔧 Ваш вклад помогает улучшать контент!

👨‍👧‍👦 Канал для своих и для тех, кто в теме!

Подписывайтесь и становитесь частью моей маленькой, но дружной аудитории! 😎