Добавить в корзинуПозвонить
Найти в Дзене
Олег Привалов

Схемы усилителей и платы для них. Часть I.

Писать статьи стало что-то сильно лень (да и времени на хобби почти нет). Если честно, еле вспомнил, как сюда снова попасть... Увидел, многие жалуются, что платы, приложенные к моим статьям, скачать невозможно (ссылки битые), решил снова выложить все, что было и что появилось за это время. Все это будет в кратком виде: название - схема - плата - комментарий. Итак, "поехали!" (12 апреля как-никак). 1. Apex FH9 - то с чего стоит начать погружение в радиолюбительство: схема проста, и безотказна, как АК-47 - за что на западе просто обожают её повторять. По модификациям на diyaudio.com пару отдельных веток. Ссылка на *.Lay Ниже модификация для больших напряжений питания, с премиальными детальками и вообще феншуйно-аудиофильная: Ссылка на *.Lay 2. Дальнейшее умощнение схемы: Apex FX11 Ссылка на *.Lay PS: Но я бы взял за основу зеленую схему повыше, где источником тока дифкаскада служит более мощный транзистор 3503 (говорят - греется), на него можно и радиатор прикрутить. 3. Apex FX-14

Писать статьи стало что-то сильно лень (да и времени на хобби почти нет). Если честно, еле вспомнил, как сюда снова попасть... Увидел, многие жалуются, что платы, приложенные к моим статьям, скачать невозможно (ссылки битые), решил снова выложить все, что было и что появилось за это время.

Все это будет в кратком виде: название - схема - плата - комментарий. Итак, "поехали!" (12 апреля как-никак).

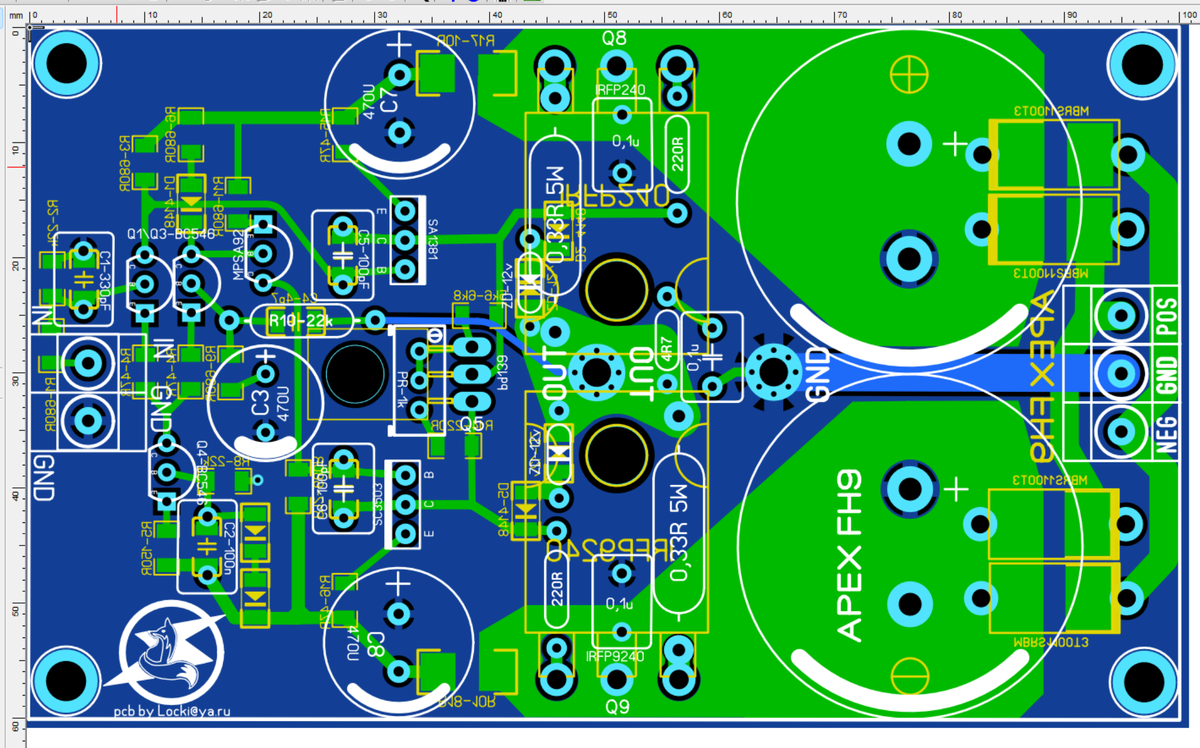
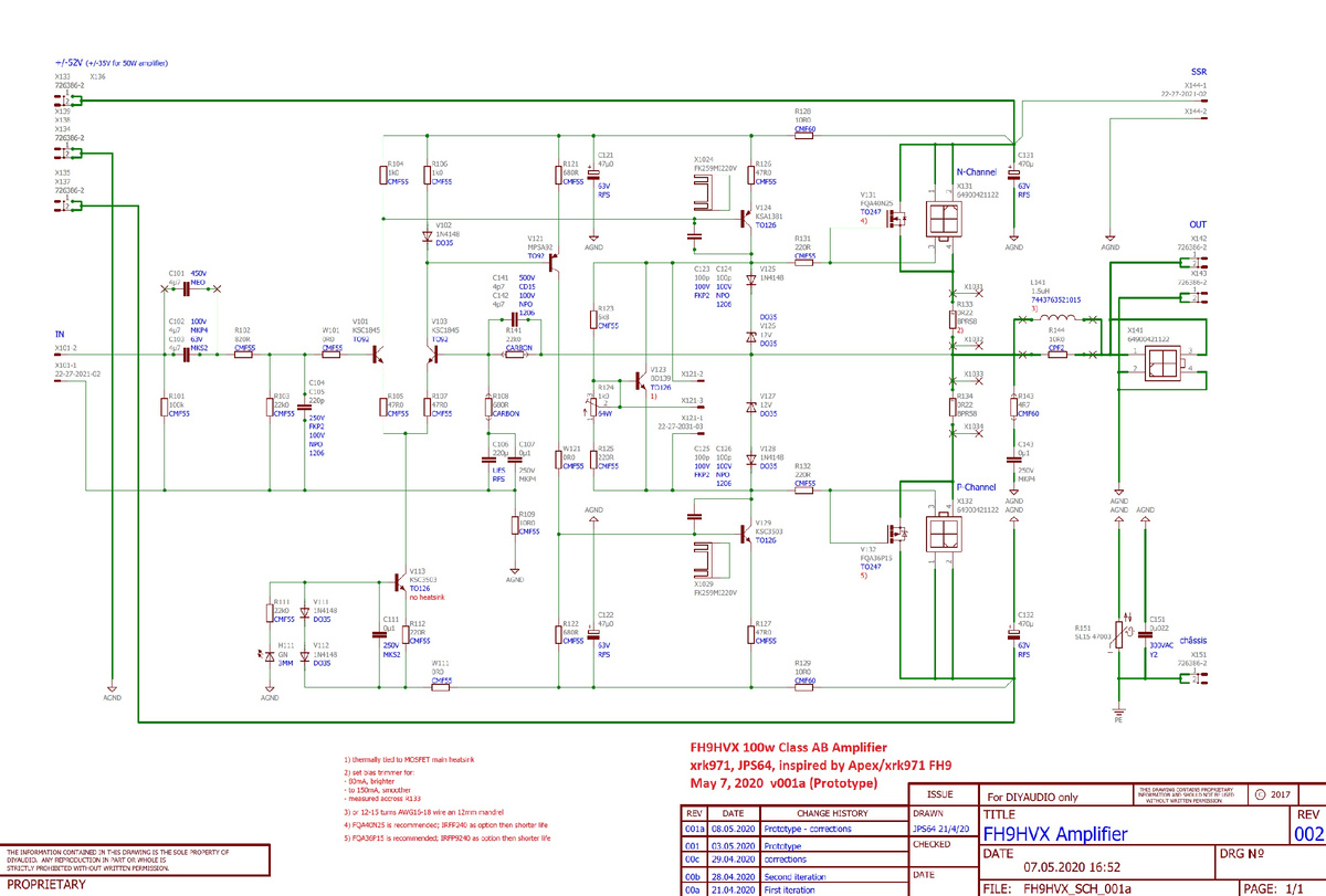
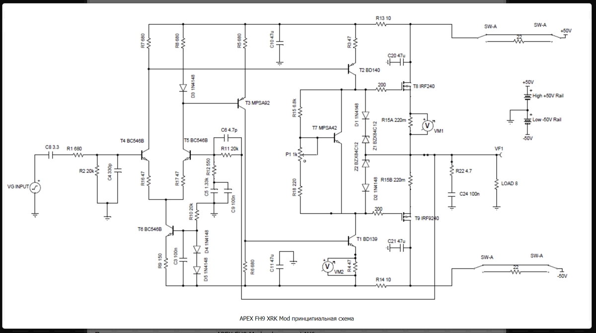
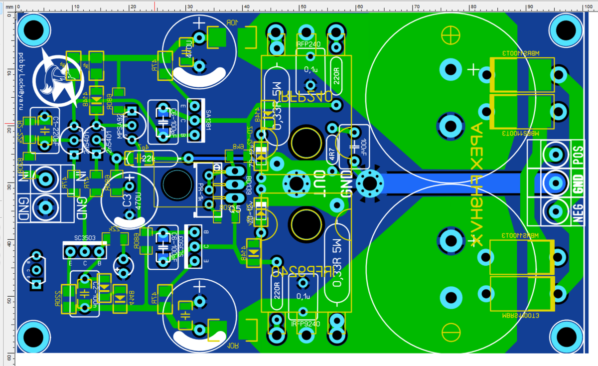
1. Apex FH9 - то с чего стоит начать погружение в радиолюбительство: схема проста, и безотказна, как АК-47 - за что на западе просто обожают её повторять. По модификациям на diyaudio.com пару отдельных веток.

Ссылка на *.Lay

Ниже модификация для больших напряжений питания, с премиальными детальками и вообще феншуйно-аудиофильная:

Ссылка на *.Lay

2. Дальнейшее умощнение схемы: Apex FX11

Ссылка на *.Lay

PS: Но я бы взял за основу зеленую схему повыше, где источником тока дифкаскада служит более мощный транзистор 3503 (говорят - греется), на него можно и радиатор прикрутить.

3. Apex FX-14 логичное продолжение по модификации схемы. Тут уже искажения сильно меньше. Примерно, как у Apex AX-20, что описана ниже. Очень приличный звук для тех, кто любит полевики на выходе.

Ссылка на *.Lay

4. Apex AX-14 - по данной схеме есть моя статья, можно почитать подробно. Если коротко: прост, стабилен и неплохо звучит.

Плат на эту схему у меня несколько, выкладываю 1 вариант с БП, но одной парой и 2 вариант с двумя парами выходников, но без бп на плате. Обе 6*10см.

4.1 Anistardi AX-16 mod - вариант модернизации от форумчанина дайаудио-ком Anistardi. Здесь применяется двухполюсная коррекция в ОС. Искажения ниже.

Cсылка на архив с LAY.

PS: Платы сделаны не как обычно ("по-Лепёхински") параллельно радиатору, а с вертикальным расположением транзисторов. Внимание!! Эти платы не проверялись.

5. Apex AX-20 достаточно хорошо измеряющаяся схема. Звук тоже довольно приличный. Статья по ней отдельная тоже есть у меня.

Ссылка на LAY - тут к схеме добавил "электронный увеличитель емкости", показывающий в симуляторе чистку питания 60-65 дБ. На плате сразу находится и БП.

Второй вариант без чистки питания "электронным конденсатором" в части малых токов и без БП.

PS: Считаю, что усилитель, сделанный по этой схеме может стать хорошей заменой многим покупным усилителям в районе до 300 тыс. руб. Тот же ADCOM 535 сделан по похожей схеме и входит в сотню самых хороших (массово выпускаемых) усилителей по версии Stereophile.

6. Apex AX-17 наверное то, из-за чего началось моё увлечение электроникой. Когда-то прочитал, что схема повторяет схему усилителя Cyrus 3i, который много лет подряд занимал первые места в журналах "What Hi-Fi" и "Stereo".

Описание его, кажется, тоже есть где-то у меня. Первая версия платы без бп, сделана своеобразно (так любят на дайаудио-ком). Плата проверена - работает.

6.1 Вторая версия Cyrus 3 improved - довольно улучшена.

Ссылка на гербер и Lay. Плата проверена - работает.

7. Apex AX-40 - наверное, вершина творений мистера Апекса. Долгое время мне было жалко выкладывать плату (чтоб было "такое только у меня и у Майкла Джексона"). Майкла уже нет, и мне одному слушать такой прекрасный усилитель скучно.

Ссылка на *.LAY плата проверена - работает.

Но неужели никто кроме Апекса не достоин повторения? Нет! Такие есть у нас!

8. Honey Badger (Медоед) - на дайаудио-ком долгое время считался лидером по повторениям. Куча похвал от повторивших.

На схеме сразу можно увидеть 2 версии предпоследнюю 2.5.4 и последнюю 2.5.5 (изменения выделены красным) Последующие модернизации привели к отдельной схеме "Рассомаха", главным отличием которой стала тройка на выходе вместо двойки в "Медоеде".

Ссылка на Lay Плату из-за нехватки времени так и не собрал до конца.

9. BC-1 (Bob Cordell One). Усилитель со сверхнизкими искажениями (0,002868% на 20кГц при 50Вт мощности). Фазолинеен.

Сcылка на Lay. Усилитель запущен, работает. На плате, в отличии от схемы добавлены параллельно конденсатору ОС и друг другу два диода 4148. Они есть у Корделла, но я им не придал значения. При сборке выяснилось, что они там не просто так...-)

10. White Dragon (Белый Дракон) - если у вас завалялся как у меня торик с однополярным питанием (до 40В выпрямленного) - есть такой СВЕРХЛИНЕЙНЫЙ вариант.

Ссылка на Lay Плата не проверялась. Ветка форума "Uber_Idee" по нему с комментариями от создателя.

11. Yes-3 от Брагина. Сейчас там уже у него по-моему 7й по счету вышел, но вот, что повторял, делал, слышал - пожалуйста...

Ccылка на архив с Lay и герберкой.

12. Делал когда-то (сам не знаю зачем) копию NAP-140. Ну понять что за чудо-звук, о котором все пишут. Ну, звук размашистый мощный, как оркестр Армии России. -) Многим понравится, но по искажениям не блещет.

Ссылка на архив с Lay

13. Какая-то модификация усилителя Hood`а. Не проверялась не паялась!!! Снизу смд просто дублируют трухолы (чтоб делать исходя из того, что есть).

Скачать по ссылке

14. "Динамит" - усилитель на LT1210 как и Yes-3 но в классе-Б. Говорят, звучит похоже. Сам так и не собрал.

Ссылка на Lay.

14. "КТ-21"- усилитель с форума Схем.нет. Каюсь, так и не стартанул, хотя искажения должны быть очень малы.

Ссылка на файл Lay

Ну, как говорится, "ту би континуед..."

ПРОДОЛЖЕНИЕ ТУТ