Найти в Дзене
smolyanov

Измерение и масштабирование в блендер

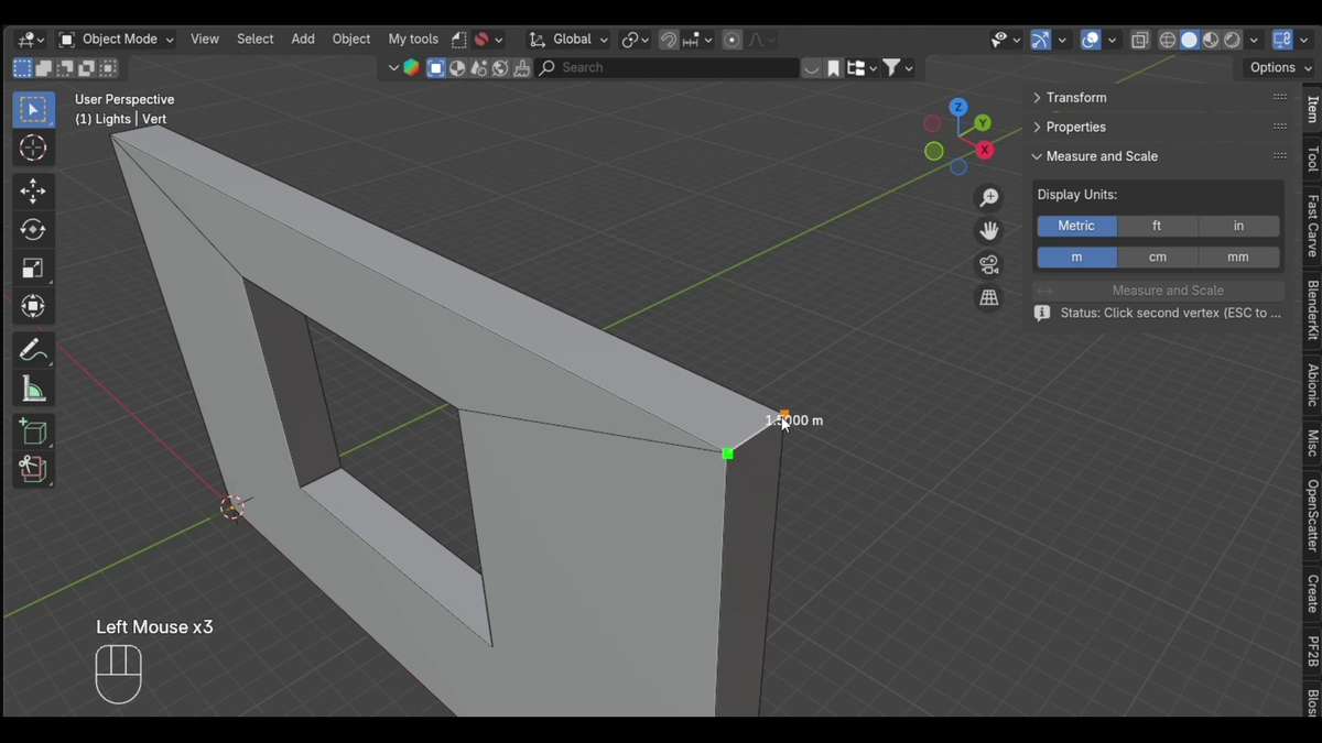
Measure and Scale blender Измерение и масштабирование - это очень простое дополнение, которое позволяет проводить измерения между любыми двумя вершинами и равномерно масштабировать весь объект в соответствии с этим измерением. Это дополнение обеспечивает следующий интуитивно понятный рабочий процесс: Выберите вершину в вашей сетке, чтобы начать измерение, затем просто наведите указатель мыши на вторую вершину, чтобы увидеть расстояние, отображаемое в реальном времени между двумя точками. Появится диалоговое окно с указанием измеренного расстояния. Введите размер, которым вы хотите видеть этот сегмент. Весь объект будет равномерно масштабирован в соответствии с вашим целевым размером, при этом масштаб будет применен автоматически.

Measure and Scale blender

Измерение и масштабирование - это очень простое дополнение, которое позволяет проводить измерения между любыми двумя вершинами и равномерно масштабировать весь объект в соответствии с этим измерением. Это дополнение обеспечивает следующий интуитивно понятный рабочий процесс:

Measure and Scale
Measure and Scale

Выберите вершину в вашей сетке, чтобы начать измерение, затем просто наведите указатель мыши на вторую вершину, чтобы увидеть расстояние, отображаемое в реальном времени между двумя точками.

  • Щелкните правой кнопкой мыши в любое время, чтобы отменить операцию, или щелкните левой кнопкой мыши по второй вершине, чтобы подтвердить измерение и перейти к масштабированию.
Measure and Scale
Measure and Scale

Появится диалоговое окно с указанием измеренного расстояния. Введите размер, которым вы хотите видеть этот сегмент. Весь объект будет равномерно масштабирован в соответствии с вашим целевым размером, при этом масштаб будет применен автоматически.

  • Поддерживает метрические (м, см, мм) и имперские (фут, дюйм) единицы измерения.
  • Найдите это: окно просмотра 3D> Боковая панель (N-панель) > Вкладка элемента> Измерение и масштабирование