Добавить в корзинуПозвонить
Найти в Дзене
УЧИМСЯ САМИ

Блок питания - 3. Управляющая часть, описание схемы.

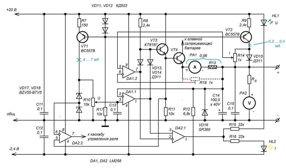
Эта часть устройства не содержит ничего неожиданного для тех, кто следил за работами по прибору "Деталь-тест". Та же самая система на двух ОУ - один служит стабилизатором напряжения, другой - стабилизатором тока. Выходными транзисторами управляет тот, кто задает им более низкое выходное напряжение, что обеспечивается диодами VD13, VD14 и резистором R8. Отличие стабилизатора напряжения - в регулировке опорного напряжения с помощью потенциометра R10. Конденсатор С13 сглаживает "шорохи", возникающие при его движении. Кроме того, он предотвращает выбросы напряжения при включении блока питания - ведь опорное напряжение благодаря ему в этот момент будет равно 0. Сигнал обратной связи, как обычно заводится непосредственно с выходной клеммы на инверсный вход ОУ. Вот схема. Для большей ясности регулирующий транзистор VT4 продублирован и на ней. Как вы помните, в "Деталь-тесте" мы стабилизировали силу тока, протекающего через диод в узле, задающем порог срабатывания стабилизатора тока. В данном

Эта часть устройства не содержит ничего неожиданного для тех, кто следил за работами по прибору "Деталь-тест". Та же самая система на двух ОУ - один служит стабилизатором напряжения, другой - стабилизатором тока. Выходными транзисторами управляет тот, кто задает им более низкое выходное напряжение, что обеспечивается диодами VD13, VD14 и резистором R8.

Отличие стабилизатора напряжения - в регулировке опорного напряжения с помощью потенциометра R10. Конденсатор С13 сглаживает "шорохи", возникающие при его движении. Кроме того, он предотвращает выбросы напряжения при включении блока питания - ведь опорное напряжение благодаря ему в этот момент будет равно 0. Сигнал обратной связи, как обычно заводится непосредственно с выходной клеммы на инверсный вход ОУ.

Вот схема. Для большей ясности регулирующий транзистор VT4 продублирован и на ней.

Как вы помните, в "Деталь-тесте" мы стабилизировали силу тока, протекающего через диод в узле, задающем порог срабатывания стабилизатора тока. В данном блоке питания, для улучшения стабильности выходного напряжения, будет стабилизирован и ток через стабилитроны источника опорного напряжения. Одной из частей стабилизатора тока является цепочка диодов VD11, VD12, задающая напряжение на базе транзистора на уровне 1,2 В от плюса питания. Поскольку у нас стабилизаторов тока теперь два, то этот узел можно сделать общим для двух стабилизаторов. А по такому случаю еще и расщедриться на ток побольше, что выведет диоды на более крутую часть их характеристики и улучшит коэффициент стабилизации.

В приборе "Деталь-тест" мы имели дело с небольшими токами. Кроме того, нас не беспокоило быстродействие системы. Не страшно, если режим установится хотя бы и через полсекунды. Однако в данном блоке питания было бы желательно уменьшить величину токоизмерительного сопротивления R13. Поэтому образцом для сравнения падений напряжения будет не кремниевый, а германиевый диод VD15. Только образцом переменным, регулируемым потенциометром R14.

Токоизмерительный резистор должен иметь такое сопротивление, чтобы при максимальном токе нагрузки в 2 А падение напряжения на нем было немного меньше, чем на диоде стабилизатора тока VD15. То есть, где-то 0,1 - 0,12 В, что дает необходимое сопротивление 0,05 - 0,06 Ома. Таким образом, стабилизатор тока при крайнем правом положении ручки R14 сможет ограничивать ток на уровне большем, чем 2 А. Дело в том, что ток в 2,5, а то и 3 ампера, при хороших деталях силовой части, не настолько велик, чтобы моментально их выжечь. Вполне возможна такая ситуация: вы питаете от этого блока питания усилитель, который на пиках громкости кратковременно берёт до 2,5 А, но средний потребляемый им ток явно меньше 2 А. При небольшом запасе по настройке стабилизатора тока в таком режиме будет возможна вполне нормальная работа.

Однако этот резистор нам может и не понадобиться. Ведь у нас есть сопротивление амперметра, которое мы можем использовать в этих целях. Помните, автор советовал вам записать, какое у вас получилось сопротивление шунта амперметра? Если оно примерно равно нужным нам 0,06 Омам, то всё просто - инверсный вход ОУ стабилизатора тока подключаем к точке соединения эмиттера VT4 и плюса амперметра, а R13 нам не нужен. Если сопротивление амперметра ниже требуемого, то добираем необходимое с помощью R13.

Такой мощный и низкоомный резистор может быть только проволочным. Константановую проволоку искать не обязательно - такое малое сопротивление можно набрать и обычным медным обмоточным проводом достаточного диаметра. Благо, что в старых "Справочниках радиолюбителя" всё уже посчитано и выложено в готовом виде. Если что, не бойтесь - допустимый ток в таблице написан для плотности тока в 2 А/мм2, но даже в плотно намотанных многослойных обмотках трансформаторов допускается до 3,5 - 4 А/мм2.

-2

-3

Пример: сопротивление амперметра у нас оказалось 0,02 Ома. Нам надо добить еще 0,04 Ома. У нас есть катушка с проводом диаметром 0,64 мм. По таблице мы видим, что подходящее нам сопротивление будет где-то у 73 сантиметров такого провода плюс сантиметр-полтора на припайку концов. Но вот только этот провод даже при удвоенной плотности тока выдержит половину нужной нам величины. Решено - берем два параллельно соединенных куска по 148 сантиметров. Всё это нужно будет аккуратно намотать на какой-то каркас из достаточно термостойкого изоляционного материала.

При небольших сопротивлениях в качестве каркаса будет хорош найденный в старых запасах или на барахолке резистор типа ВС на 2 Вт наименьшего найденного сопротивления. Правда, по закону параллельных сопротивлений, придется немножко увеличить длину намотанного на него провода. Но зато этот резистор - углеродный. Сопротивление металлической проволоки при нагреве растет, а у углеродных сопротивлений - падает. Так что ваш стабилизатор тока станет термостабильнее.

Резистор ВС-2. Рядом для сравнения показаннебольшой транзистор КТ315.
Резистор ВС-2. Рядом для сравнения показаннебольшой транзистор КТ315.

А если сопротивление амперметра больше требуемого? Ведь тогда отрицательная обратная связь в стабилизаторе тока окажется слишком сильной и не позволит достичь даже номинального выходного тока. В таком случае ослабляем ее с помощью подстроечного резистора R18 (показан пунктиром). Вход ОУ соединяем с движком подстроечника (показано красной линией).

Выходной ток блока питания настолько больше допустимого выходного тока микросхем ОУ, что одним транзистором здесь не обойдешься. Поэтому применен двухкаскадный эмиттерный повторитель. Чтобы подвергать сотрясению при переключениях пределов как можно меньше каскадов прибора, первый транзистор усилителя постоянно питается от достаточно высокого напряжения питания управляющей электроники. Однако это может создать проблемы с выделяющейся на нем мощностью при минимальных выходных напряжениях, о чем будет подробнее рассказано позже.

Схема переключения пределов очень проста. Третий операционный усилитель сравнивает напряжения на базе выходного транзистора и на середине цепочки стабилитронов. Как только требуемое напряжение превысит 7,5 вольта - сработает реле.

На четвертом ОУ собран важнейший узел, показывающий пользователю, в каком режиме работает блок питания - в режиме стабилизации напряжения или стабилизации тока. Его действие также несложно - ОУ сравнивает напряжения на выходах ОУ стабилизаторов напряжения и тока, определяет, какой из них "ведёт" нагрузку, и зажигает соответствующий светодиод. В случае, если яркость светодиодов окажется недостаточной, вы можете уменьшить сопротивления соответствующих резисторов до 3-4 раз.

Осталось рассказать о нагрузке стабилизатора. Автор считает необходимым, чтобы блок питания мог стабилизировать минимальное выходное напряжение не выше 0,5 В. Представьте себе, что вам нужно отладить и выяснить пределы работоспособности устройства, которое будет питаться от одного 1,5-вольтового элемента. Или того хуже - от одного кадмиево-никелевого аккумулятора. Низкое выходное напряжение может понадобиться и при различных физических опытах.

Таким образом, резистор нагрузки R12 должен спустить на землю обратный ток регулирующего транзистора плюс ток через "образцовый" диод VD15 стабилизатора тока так, чтобы падение напряжения на нем не превышало 0,5 В. Но на максимальном выходном напряжении этот бесполезный ток вырастет в 30 раз! Поэтому этот резистор подключен к источнику отрицательного питания. В этом случае разница потенциалов на нем становится примерно 6-кратной, что уже приемлемо. Правда тут возникает риск появления на выходных клеммах отрицательного напряжения в моменты включения или выключения блока питания. От него защищает диод VD16. Хорошо бы, чтобы он был германиевым или с барьером Шоттки - в этом случае остаточное отрицательное напряжение будет ниже.

ДЕТАЛИ. По поводу остальных диодов: VD11, VD12 - любые маломощные кремниевые (не Шоттки!) - 1N4148, КД503, КД521, КД522, Д220, Д223.

VD15 - германиевый, любой из серии Д311 или д312. В крайнем случае китайский 1N34А.

VD13, VD14 - любые из двух предыдущих списков. Важно только, чтобы они были одинаковыми.

Конечно же, перед сборкой все диоды желательно "прозвонить", особенно б/у. Остальные детали, порядок сборки и проверки будут изложены в следующей статье.