Найти в Дзене
QA инженер

Ручное или автоматизированное? Погружаюсь в подходы к тестированию

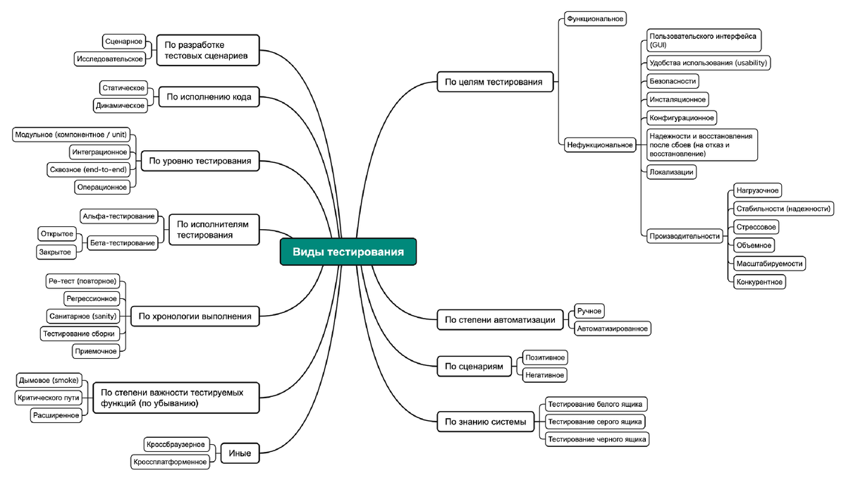
Погружаюсь дальше в тему классификаций тестирования и продолжаю делиться с вами тем, что сам изучаю. Сегодня я разобрал два интересных подхода: тестирование по степени автоматизации и тестирование по сценариям. Тестирование по степени автоматизации Когда я только начал читать про это, сразу стало понятно, что всё тестирование можно условно разделить на ручное и автоматизированное. Давайте разберу, как я это понял: 1. Ручное тестирование (Manual testing) Это когда тестировщик сам, вручную проверяет приложение: кликает по кнопкам, заполняет формы, проверяет, что появляется нужный текст, и так далее. Пример: Проверка формы входа — вручную ввожу логин и пароль, нажимаю "Войти", и смотрю, вошёл ли я в систему. Плюсы: Минусы: 2. Автоматизированное тестирование (Automated testing) А это когда написаны специальные скрипты, которые выполняют тесты вместо человека. Это удобно, если одни и те же проверки надо делать снова и снова. Пример: Проверка логина — пишу автотест, который 100 раз за де

Погружаюсь дальше в тему классификаций тестирования и продолжаю делиться с вами тем, что сам изучаю. Сегодня я разобрал два интересных подхода: тестирование по степени автоматизации и тестирование по сценариям.

Тестирование по степени автоматизации

Когда я только начал читать про это, сразу стало понятно, что всё тестирование можно условно разделить на ручное и автоматизированное. Давайте разберу, как я это понял:

1. Ручное тестирование (Manual testing)

Это когда тестировщик сам, вручную проверяет приложение: кликает по кнопкам, заполняет формы, проверяет, что появляется нужный текст, и так далее.

Пример:

Проверка формы входа — вручную ввожу логин и пароль, нажимаю "Войти", и смотрю, вошёл ли я в систему.

Плюсы:

  • можно протестировать всё глазами реального пользователя;
  • подходит для небольших проектов и одноразовых проверок;
  • не требует навыков программирования.

Минусы:

  • занимает много времени;
  • человеческий фактор — можно что-то упустить;
  • неэффективно при частых повторах одного и того же теста.

2. Автоматизированное тестирование (Automated testing)

А это когда написаны специальные скрипты, которые выполняют тесты вместо человека. Это удобно, если одни и те же проверки надо делать снова и снова.

Пример:

Проверка логина — пишу автотест, который 100 раз за день проверяет вход с разными данными, без участия человека.

Плюсы:

  • быстро, особенно при больших объемах;
  • можно запускать в любое время (например, ночью);
  • снижает нагрузку на тестировщика.

Минусы:

  • требует времени на написание;
  • нужен опыт программирования;
  • не всё можно автоматизировать (например, юзабилити).

Комбинированный подход

На практике чаще всего используют оба подхода: что-то тестируют руками, что-то автоматизируют. Например, критичный функционал можно покрыть автотестами, а внешний вид интерфейса — проверить вручную.

Тестирование по сценариям

Следующая классификация, которую я изучил — это тестирование по сценариям, и тут всё завязано на том, заранее ли известны действия пользователя и результат.

1. Позитивное тестирование

Это когда я проверяю, что всё работает так, как должно при правильных действиях.

Пример:

Пользователь ввёл правильный email и пароль — система впустила его в аккаунт. Ожидаемое поведение.

2. Негативное тестирование

Здесь, наоборот, я проверяю, как система ведет себя при неправильных действиях. Очень важный тип тестирования — ведь пользователи делают ошибки!

Пример:

Пользователь вводит пустой email — система должна показать ошибку и не дать войти.

Вывод:

Обе классификации — по автоматизации и по сценарию — помогают мне лучше понимать, какой подход когда применять. И ручное, и автоматизированное тестирование важны, и лучше всего — использовать их вместе.