Найти в Дзене
PRACTICAL ELECTRONICS

Использование БТИЗ-транзисторов (IGBT) в выходном каскаде УМЗЧ

Представленный в публикации усилитель имеет не совсем обычную структуру. В обоих плечах мощного двухтактного каскада применены БТИЗ-транзисторы (IGBT) – биполярные транзисторы с изолированным затвором, комбинированные полупроводниковые приборы с одинаковой структурой. При создании усилителей большой мощности в выходном каскаде приходится параллельно включать специально подобранные и согласованные группы транзисторов, что заметно усложняет и удорожает изготовление УМЗЧ. Гораздо проще и дешевле использовать в этом каскаде лидеров по коэффициенту усиления и мощности – IGBT-транзисторы, хотя многие считают, что такие транзисторы могут работать только в переключательных режимах. К тому же среди них практически нет комплементарных пар. В настоящее время сложилось устойчивое мнение, что только каскады с симметричным выходом на комплементарных транзисторах способны обеспечить высокие параметры УМЗЧ. Это происходит из-за того, что практически все они повторяют топологию, разработанную Лином на
Оглавление

Представленный в публикации усилитель имеет не совсем обычную структуру. В обоих плечах мощного двухтактного каскада применены БТИЗ-транзисторы (IGBT) – биполярные транзисторы с изолированным затвором, комбинированные полупроводниковые приборы с одинаковой структурой.

При создании усилителей большой мощности в выходном каскаде приходится параллельно включать специально подобранные и согласованные группы транзисторов, что заметно усложняет и удорожает изготовление УМЗЧ.

Гораздо проще и дешевле использовать в этом каскаде лидеров по коэффициенту усиления и мощности – IGBT-транзисторы, хотя многие считают, что такие транзисторы могут работать только в переключательных режимах. К тому же среди них практически нет комплементарных пар.

В настоящее время сложилось устойчивое мнение, что только каскады с симметричным выходом на комплементарных транзисторах способны обеспечить высокие параметры УМЗЧ.

Это происходит из-за того, что практически все они повторяют топологию, разработанную Лином на фирме RCA ещё в 1956 г., – входной дифференциальный каскад (преобразователь напряжения в ток), второй каскад усиления напряжения (преобразователь тока в напряжение), выходной двухтактный каскад – усилитель тока.

Но эта структура далеко не оптимальна, если одно из плеч выходного каскада построено по схеме Шиклаи, как это бывает при конструировании УМЗЧ с мощными транзисторами одинаковой структуры.

Главная проблема усилителя с выходным каскадом на транзисторах одной структуры – это потенциальная неустойчивость, порождаемая тем, что частотно-фазовые характеристики плеч выходного каскада существенно различаются из-за разных схем включения транзисторов.

Дополнительная коррекция снижает общую частоту среза УМЗЧ и приводит в итоге к повышению искажений. Тем не менее подобные каскады широко используются и в мощных микросхемах УМЗЧ в силу дешевизны производства.

Конечно, среди биполярных транзисторов комплементарных пар достаточно много, и трудности возникают только с подбором пар комплементарных транзисторов группы IGBT, привлекательность использования которых очевидна. Это сдерживает применение таких транзисторов, при их неоспоримых преимуществах перед биполярными и полевыми транзисторами.

В сегодняшней статье из раздела УМЗЧ представлен усилитель, номинальная выходная мощность которого измеряется сотнями Ватт. УМЗЧ с такими выходными мощностями относят к разряду концертных. Ну и применение им соответствующие – озвучивание различных мероприятий. Применение такого усилителя в быту вряд ли оправдано, так как его мощность для этих целей просто избыточна, да и вряд ли кто-то держит у себя в комнате полукиловаттные колонки.

Как уже было сказано выше, для развития высокой мощности, применены IGBT-транзисторы – приборы, сочетающие в себе два транзистора в одной полупроводниковой структуре: биполярный (образующий силовой канал) и полевой (образующий канал управления). Такой гибрид позволяет в полной мере использовать все преимущества (входные и выходные характеристики) обеих типов транзисторов.

Схема электрическая

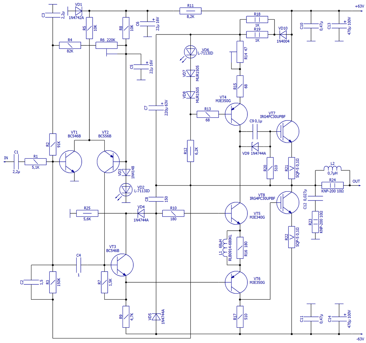
Схема электрическая принципиальная УМЗЧ на IGBT-транзисторах в выходном каскаде
Схема электрическая принципиальная УМЗЧ на IGBT-транзисторах в выходном каскаде

Технические характеристики:

Режим работы выходного каскада – АВ;
Напряжение питания – ±63 В;
Начальный ток выходного каскада (ток покоя) – 200 мА;
Номинальное входное напряжение – 1,4 В (действующее);
Выходная мощность номинальная (4 Ом) – 400 Вт;
Рабочая полоса частот – 20…20000 Гц;
THD при номинальной выходной мощности (400 Вт) на частотах:
1 кГц – 0,003%;
20 кГц – 0,16%.

Необычность схемных решений начинается с входного каскада, в котором вместо привычного дифференциального усилителя использован т.н. «сломанный каскод» на биполярных транзисторах VT1, VT2 разного типа проводимости, а вместо последовательной общей ООС применена параллельная (R3, R1).

Такое построение лучше, как с точки зрения усиления (в 2 раза), так и с точки зрения шумов (меньше на 2 дБ). Кроме того, использование комплементарной пары здесь вовсе не обязательно. Транзистор VT1 может не быть высоковольтным, a для VT2 – требуется напряжение КЭ не менее 55 В (т.к. он включен по схеме ОБ).

Эмиттерный повторитель VT3 предотвращает проявление негативных последствий эффекта Миллера путем развязки выхода каскода (коллектора VT2) и входа дифференциального усилителя последовательного баланса (фазоинверсный каскад) на комплементарных транзисторах VT5, VT4.

Упомянутый дифференциальный усилитель имеет нагрузкой резисторы R17, R20, включенные между затворами и эмиттерами выходных IGBT транзисторов VT7, VT8 и формирующие противофазные управляющие напряжения.

Генератор тока VT4 задает (подстроечный резистор R14) и стабилизирует начальный ток коллекторов выходных транзисторов на уровне 200 мА. Для улучшения амплитудных характеристик для положительной полуволны выходного сигнала введена вольтодобавка C7, R18, R19, VD10.

Элементы С2, С4, R10, C8, L1, R16, C12, R23, L2, R24 – частотно корректирующие, обеспечивают необходимый запас устойчивости. VD3, VD2, R6, R4, R2 задает и термостабилизирует нулевое постоянное напряжение на выходе усилителя.

Конструкция, детали и настройка

Чертёж односторонней печатной платы для схемы усилителя приведён на рисунке внизу.

Печатная плата для схемы УМЗЧ на IGBT-транзисторах в выходном каскаде
Печатная плата для схемы УМЗЧ на IGBT-транзисторах в выходном каскаде

Транзисторы VT7, VT8 необходимо установить на общем высокоэффективном радиаторе площадью не менее 3000 см^2, а лучше с принудительным обдувом вентилятором.

Для термостабилизации тока покоя УМЗЧ диоды VD7 и VD8 устанавливают на теплоотвод рядом с выходными транзисторами.

Транзисторы VT4, VT5 снабжают небольшими пластиночными теплоотводами, так как рассеиваемая ими мощность достигает 0,65 Вт.

Светодиод VD6 используется для задания смещения источника тока на транзисторе VT4 и одновременно для индикации включения усилителя.

Катушка L2 содержит 8 витков провода ПЭТВ-2 1,5 мм, намотанных на оправке диаметром 10 мм.

Перед первым включением подстроечный резистор R6 устанавливают в среднее положение, а R14 – максимальное сопротивление (вверх по схеме). Первым регулируют «нуль на выходе», вторым – начальный ток (0,2 А) по падению напряжения на R2120 мВ.