Найти в Дзене
ЯПлакалъ

История одного реального импортозамещения

Обратился клиент, нужно сделать сайлентблок для а/м крайслер, т.к. в продаже нету, а если заказывать из-за границы ждать 4месяца. Принёс образец. 1. Меряем. 2. Создаём модель и прокладываем траектории для фрезеровки 3. Ещё траектории 4. Фрезеруем 5. Ещё фрезеруем 6. Первая половинка 7. Вид на литник 8. Моделим вторую половинку и траектории 9. Фрезеруем и её 10. Вид с верху 11. Обе 12. Обе сверху 13. Деталь изготовленная клиентом. Заливалось полиуретаном. 14. С моделью самого сайлентблока пришлось повозится долго, т.к. форма у него очень непростая. Паралельно приходилось текущие заказы делать и этой формой просто неуспевал заниматься. Клиент где то для неё заказал напечатанную форму на 3D принтере из пластика который не разъедается полиуретаном. Всё. Источник

Обратился клиент, нужно сделать сайлентблок для а/м крайслер, т.к. в продаже нету, а если заказывать из-за границы ждать 4месяца. Принёс образец.

1. Меряем.

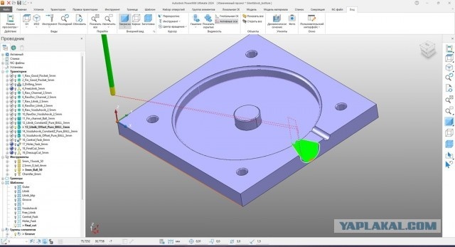
2. Создаём модель и прокладываем траектории для фрезеровки

-2

3. Ещё траектории

-3

4. Фрезеруем

-4

5. Ещё фрезеруем

-5

6. Первая половинка

-6

7. Вид на литник

-7

8. Моделим вторую половинку и траектории

-8

9. Фрезеруем и её

-9

10. Вид с верху

-10

11. Обе

-11

12. Обе сверху

-12

13. Деталь изготовленная клиентом. Заливалось полиуретаном.

-13

14. С моделью самого сайлентблока пришлось повозится долго, т.к. форма у него очень непростая. Паралельно приходилось текущие заказы делать и этой формой просто неуспевал заниматься. Клиент где то для неё заказал напечатанную форму на 3D принтере из пластика который не разъедается полиуретаном.

Всё.

-14

Источник