Добавить в корзинуПозвонить
Найти в Дзене

Решения и ответы 14, 15 и 16-го заданий Тренировочного варианта (март 2025)

Благодарю за подписку и лайки!
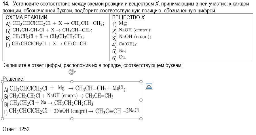
14 задание ЕГЭ химия 2025
14 задание ЕГЭ химия 2025
15 задание ЕГЭ химия 2025
15 задание ЕГЭ химия 2025
16 задание ЕГЭ химия 2025
16 задание ЕГЭ химия 2025

Благодарю за подписку и лайки!

  • Учитель химии Елена Шарифулина - разбор примеров для успешного ЕГЭ.
  • Статьи и пробники здесь:http://www.dzen.ru/egehi
  • #egehi #химияшарифулина