Найти в Дзене
PRACTICAL ELECTRONICS

Усилитель для наушников высокого класса

Высококачественные усилители для головных телефонов (наушников) образуют весьма специфическую группу усилителей низкой частоты. Благодаря своей относительной простоте, как по схеме, так и по конструкции, они подходят и для любительского строительства. Если не рассматривать простейшие схемы, как правило, на специализированных интегральных схемах, предназначенных в основном для коммерческих MP3-плееров, то усилители высокого класса могут быть реализованы как чисто дискретно, так на современных ИМС. Мнения о пригодности или непригодности обоих решений различаются, но тестовые прослушивания доказывают, что схемы с использованием ИМС для аудио полностью сопоставимы с дискретными системами высшего класса. Как я уже упоминал во введении, усилитель для наушников – это относительно простой способ слушать музыку в высоком качестве. По сравнению с классической схемой – усилитель и акустическая система – это значительно дешевле. На классический УМЗЧ сопоставимой категории затраты составляют в не

Высококачественные усилители для головных телефонов (наушников) образуют весьма специфическую группу усилителей низкой частоты. Благодаря своей относительной простоте, как по схеме, так и по конструкции, они подходят и для любительского строительства.

Если не рассматривать простейшие схемы, как правило, на специализированных интегральных схемах, предназначенных в основном для коммерческих MP3-плееров, то усилители высокого класса могут быть реализованы как чисто дискретно, так на современных ИМС.

Мнения о пригодности или непригодности обоих решений различаются, но тестовые прослушивания доказывают, что схемы с использованием ИМС для аудио полностью сопоставимы с дискретными системами высшего класса.

Как я уже упоминал во введении, усилитель для наушников – это относительно простой способ слушать музыку в высоком качестве. По сравнению с классической схемой – усилитель и акустическая система – это значительно дешевле.

На классический УМЗЧ сопоставимой категории затраты составляют в несколько раз больше. То же самое относится и к соотношению акустических систем и наушников. Здесь ценовой разрыв становится ещё более выраженным.

Всё выше сказанное – это и есть основная причина интереса радиолюбителей к конструированию УМЗЧ, рассчитанных на работу с наушниками – при много меньшем общем бюджете возможность получения качественного звука по сравнению с полноценной аудиосистемой с напольной или полочной акустикой. Да и окружающих не всегда может устраивать совместное прослушивание музыки.

В этой статье представлен высокоточный усилитель для головных телефонов, основанный на микросхеме LME49720, которая выполняет в схеме функции усилителя напряжения.

LME49720 от Texas Instruments является двойным ОУ с высокой производительностью в 8-выводном корпусе DIP. Этот малошумящий ОУ с ультранизким уровнем искажений и увеличенной скоростью, оптимизирован и предназначен для высокопроизводительных и высокоточных аудио приложений.

Объединяя передовую технологическую обработки с современной схемотехникой, LME49720 обеспечивает превосходное усиление звукового сигнала. Согласно спецификации LME49720 имеет типовой коэффициент гармоник 0,00003% и спектральную плотность собственных шумов 2,7нВ/√Гц. Его напряжение смещения нуля 0,1 мВ и мизерный входной ток 10 нА позволяют не заботиться о «нуле» на выходе всего усилителя без каких-либо подстроек.

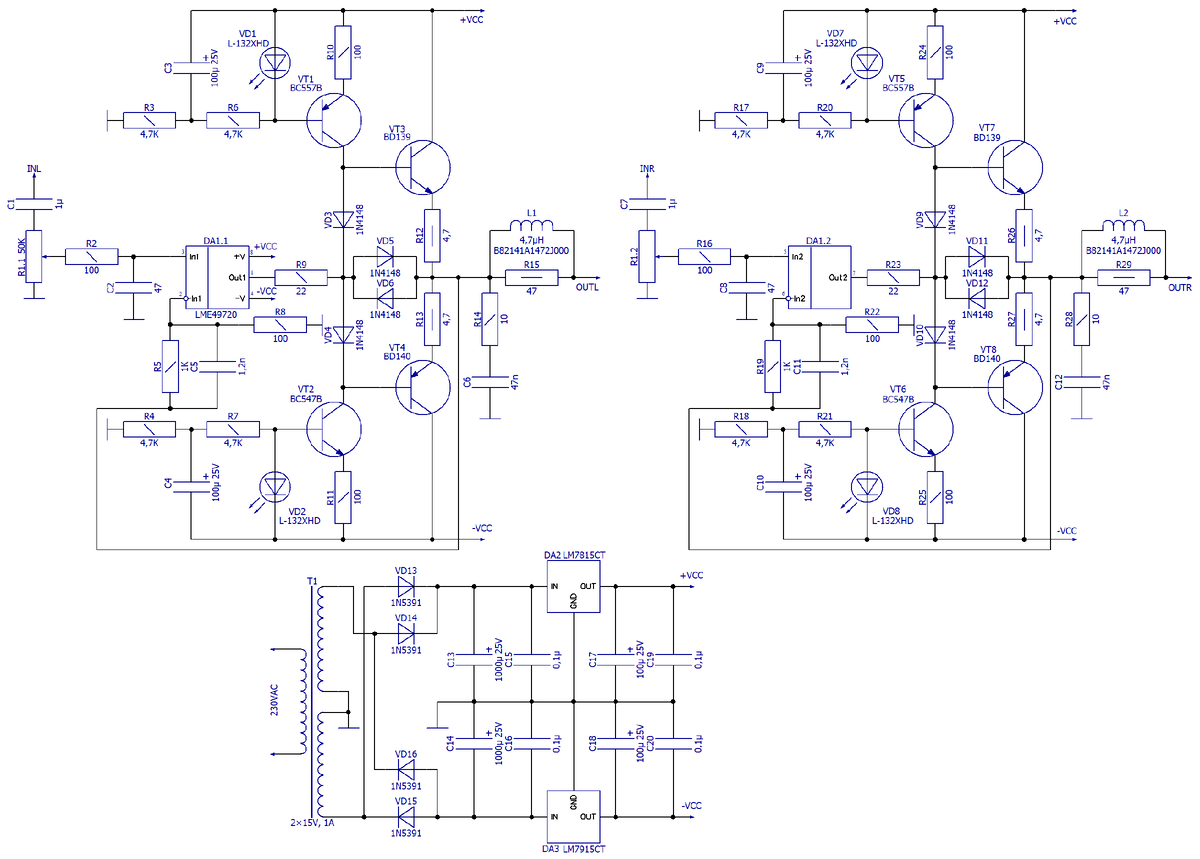
Схема электрическая

Схема электрическая принципиальная усилителя для наушников высокого класса
Схема электрическая принципиальная усилителя для наушников высокого класса

Схема этого усилителя похожа на полноценный УМЗЧ. Здесь на входе есть радиочастотные ФНЧ R2C2 (для левого канала воспроизведения), а на выходе – компенсатор Буше-Цобеля R14C6 (ёмкость конденсатора выбрана, как и положено, исходя из условия компенсации индуктивности не полноразмерной АС, а микродинамика головных телефонов, и отсекающая емкость нагрузки цепочка L2R29.

Транзисторы выходного каскада VT3, VT4 также сгодятся для УМЗЧ мощностью в десяток ватт. И хотя напряжение смещения выходных транзисторов образуют копеечные диоды VD3, VD4, но вот формированием тока через эти диоды занимаются не резисторы, как в классической схеме, а малошумящие генераторы стабильного тока, собранные на транзисторах VT1, VT2, светодиодах VD1, VD2 и обеспечивающие мягкое включение питания благодаря интегрирующим цепочкам R3C3, R4С4.

Блок питания – классический на линейных регуляторах напряжения 7815 и 7915 в корпусе TO-220, которые расположены на одной линии печатной платы вместе с транзисторами выходного каскадов для крепления к общему небольшому пластинчатому теплоотводу (через термопроводящие изоляционные прокладки).

Этот усилитель при чувствительности 420 мВ обеспечивает мощность 680 мВт на нагрузке 32 Ом или 85 мВт на 600-омной. При этом коэффициент гармоник составляет 0,003% на 32-омной нагрузке, а на 600-омной 0,001%. Благодаря необычно низкоомной цепи общей ООС R5R8C5 и малошумящим генераторам тока отношение сигнал/шум достигает 120 дБ.

Печатная плата для усилителя показана ниже на рисунке.

Печатная плата для схемы усилителя для наушников высокого класса
Печатная плата для схемы усилителя для наушников высокого класса

Плата двухсторонняя, из фольгированного стеклотекстолита. На верхнем слое проложены печатные проводники вторичных цепей питания. Напомню, что плата доступна для скачивания в формате pdf-ки для изготовления методом ЛУТ. А гербер или формат DipTrace – по запросу на почту.