Найти в Дзене
Изучаю с НОЛЯ.

ПОВЫШАЮЩИЙ ПРЕОБРАЗОВАТЕЛЬ

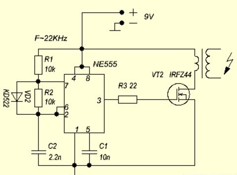
Это достаточно простой, надежный и мощный преобразователь напряжения,
который может быть использован для любых целей. Микросхема серии 555
подключена по схеме генератора прямоугольных импульсов. Номинал
выходного тока достигает до 200 мА, это дает возможность не использовать
дополнительный драйвер для усиления сигнала микросхемы. Импульсы через ограничительный резистор поступают на затвор мощного
полевого ключа, в следствии чего, переход последнего начинает
открываться с заданной частотой. Транзистор нужно обязательно установить
на теплоотвод, поскольку основная нагрузка на нем, в результате этого
наблюдается большое количество тепловыделения. Можно использовать
буквально любые полевые транзисторы обратной проводимости с током 40 А и
более. Важную роль играет также сопротивление перехода полевого ключа.
Данная схема способна развивать совсем недурную мощность (порядка 60
ватт), что дает возможность использовать его в качестве автомобильного
преобразователя напряжения. Прео

Это достаточно простой, надежный и мощный преобразователь напряжения,
который может быть использован для любых целей. Микросхема серии 555
подключена по схеме генератора прямоугольных импульсов. Номинал
выходного тока достигает до 200 мА, это дает возможность не использовать
дополнительный драйвер для усиления сигнала микросхемы.

Импульсы через ограничительный резистор поступают на затвор мощного
полевого ключа, в следствии чего, переход последнего начинает
открываться с заданной частотой. Транзистор нужно обязательно установить
на теплоотвод, поскольку основная нагрузка на нем, в результате этого
наблюдается большое количество тепловыделения. Можно использовать
буквально любые полевые транзисторы обратной проводимости с током 40 А и
более. Важную роль играет также сопротивление перехода полевого ключа.
Данная схема способна развивать совсем недурную мощность (порядка 60
ватт), что дает возможность использовать его в качестве автомобильного
преобразователя напряжения.

-2

Преобразователь может быть использован в качестве автономного источника
питания для энергосберегающих ламп, для этого нужно дополнить схему
диодным выпрямителем. Диоды подойдут любые импульсные (желательно
использование быстродействующих диодов) с напряжением порядка 600-1000
вольт и с током от 1 Ампер.

-3

О трансформаторе повышающего преобразователя. Первичная обмотка трансформатора состоит из 5-6 витков, провод с диаметром 1 мм.

-4

Поверх ставим изоляцию и мотаем повышающую обмотку. Для напряжения 400
вольт, обмотка содержит всего 130 витков, провод с диаметром 0,1 мм.

-5

Такой преобразователь отличный вариант для туристов и тех энтузиастов,
которые любят проводить больше времени на походах и разнообразных
экскурсиях.

-6

Готовый преобразователь будет иметь размеры в спичечный коробок, это
дает возможность носить его в ручных сумках и даже в
кармане. Потребление тока схемы может достигать до 8 Ампер ( с более
мощными транзисторами до 10 Ампер, но вместе с ростом тока потребления,
возрастет и мощность ПН).

-7

Ограничительный резистор на выходе микросхемы может быть убран, но это
не желательно, поскольку он снимает перегруженность с микросхемы.

-8

Преобразователь также может питать маломощные сетевые приборы,
для этого вторичная обмотка должна содержать 85 витков. Но следует
учесть, что к ПН нельзя подключать активные нагрузки (моторы, телевизор и
др.).

🔥 Привет! Добро пожаловать на канал! 🔥

Здесь влоги о жизни, ремонте электроники, кулинарных экспериментах и многом другом. Если ты любишь узнавать новые полезные лайфхаки или просто интересуешься, как я провожу свой день, тебе точно понравится! 😊

🔔 Поделитесь мнением после просмотра!

👍 Поставьте лайк и поделитесь видео с друзьями – это будет огромной поддержкой! Ваша активность помогает каналу развиваться. Это несложно для вас, но приятно для меня! 💪

💌 По вопросам сотрудничества и рекламы: fetch22091989@gmail.com

🎥 Не забывайте подписаться на канал: @Gerich174 – тут много интересного! 📲

💰 Если хотите поддержать развитие канала:

💳 Донат: https://yoomoney.ru/to/4100117056657007
🔧 Ваш вклад помогает улучшать контент!

👨‍👧‍👦 Канал для своих и для тех, кто в теме!

Подписывайтесь и становитесь частью моей маленькой, но дружной аудитории! 😎