Найти в Дзене

Мягкий пуск (Soft start) для насосов, двигателей и пр.

Простая схема была сделана для плавного пуска насоса Джилекс для закачки воды из колодца.
Схема проста и состоит из доступных деталей.
Оговорюсь сразу: я не публикую конструкции, которые сам не собирал и не опробировал на практике.
Подобных схем в сети много, но я решил пойти иным путем, не используя симисторы или иные силовые компоненты, так как обычно они требуют наличие мощных резисторов или радиаторов для охлаждения.
Эта схема позволяет мягко включить нагрузку практически любой мощности и любого вида с небольшими изменениями в схеме (замена термистора и предохранителя).
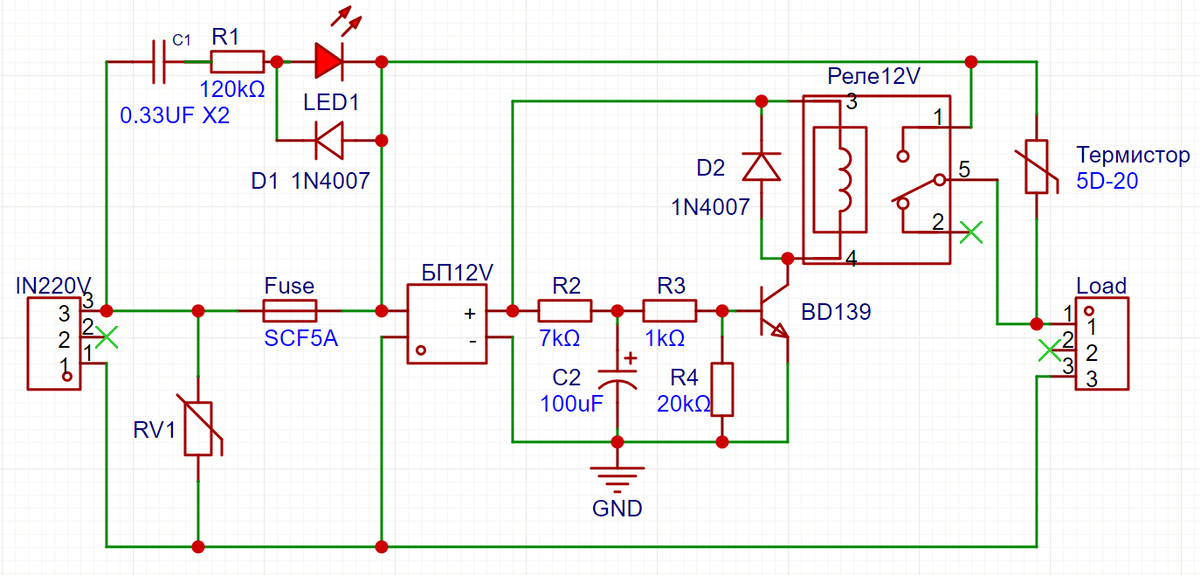
Вот, собственно, схема: При подключении питания оно поступает через предохранитель и термистор на нагрузку, одновременно и на маломощный БП 12В, который питает реле. Сначала всё питание нагрузки проходит через термистор, после срабатывания реле через определенное время задержки, контакты реле блокирую термистор и питание нагрузки уже идет напрямую, минуя термистор.
Задержка составляет в моем случае около 350 миллисе

Простая схема была сделана для плавного пуска насоса Джилекс для закачки воды из колодца.
Схема проста и состоит из доступных деталей.
Оговорюсь сразу:
я не публикую конструкции, которые сам не собирал и не опробировал на практике.
Подобных схем в сети много, но я решил пойти иным путем, не используя симисторы или иные силовые компоненты, так как обычно они требуют наличие мощных резисторов или радиаторов для охлаждения.
Эта схема позволяет мягко включить нагрузку практически любой мощности и любого вида с небольшими изменениями в схеме (замена термистора и предохранителя).
Вот, собственно, схема:

При подключении питания оно поступает через предохранитель и термистор на нагрузку, одновременно и на маломощный БП 12В, который питает реле. Сначала всё питание нагрузки проходит через термистор, после срабатывания реле через определенное время задержки, контакты реле блокирую термистор и питание нагрузки уже идет напрямую, минуя термистор.
Задержка составляет в моем случае около 350 миллисекунд. Задержку обеспечивает цепочка R2C2.
Задержка была протестирована на осциллографе.
Задержку можно регулировать, добавив линейку резисторов, чтобы изменить значение резистора R2, и подключая их для изменения задержки.
Собственно говоря - и всё!
Особо хочу остановиться на узле C1 R1 LED и D1. Он служит для индикации перегоревшего предохранителя. Добавил его для прикола, можно и без него обойтись.
Так вот, схем индикации обрыва предохранителя много, но вот номиналы не всегда соответствуют конкретной схеме, где будет использоваться. Все зависит от суммарного сопротивления R1 и сопротивления нагрузки.
Для четкого срабатывания индикации надо подбором конденсатора С1 или резистора R1 добиться тока перед точкой соединения LED и D1 в районе 13-20мА. Но это уже после подключения БП, так как у него есть свое входное сопротивление. В моём случае это стал составной резистор 100К+20К 2Ватт. Составной? Потому что мощность резистора должна быть не менее 2Ватт, да и то нагрев достаточно сильный, а вот два последовательных резистора обеспечат мощность в 4 Ватт, нагрев их будет минимален.

Схема собрана на макетной плате навесным монтажом.

-2

Печатную плату не привожу, она очень проста.

Всем удачных самоделок и мирного неба над головой!