Добавить в корзину
Позвонить
Найти в Дзене
Войти
Репетитор химии Елена Шарифулина
561 подписчик
Подписаться
Решения и ответы 22 и 23-го заданий Тренировочного варианта (март 2025)
14 апреля 2025
14 апр 2025
62
~1 мин
Благодарю за подписку и лайки! Учитель химии Елена Шарифулина - разбор примеров для успешного ЕГЭ.
Благодарю за подписку и лайки! Учитель химии Елена Шарифулина - разбор примеров для успешного ЕГЭ.
...
Читать далее
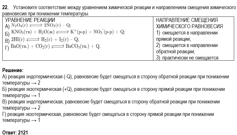
22 задание ЕГЭ химия 2025
22 задание ЕГЭ химия 2025
23 задание ЕГЭ химия 2025
23 задание ЕГЭ химия 2025
Благодарю за подписку и лайки!
Учитель химии Елена Шарифулина - разбор примеров для успешного ЕГЭ.
Статьи и пробники здесь:http://www.dzen.ru/egehi
#egehi #химияшарифулина
4
1
97534251.953.1778532314633.45361