Добавить в корзинуПозвонить
Найти в Дзене
ON/OFF

Автошим TL494

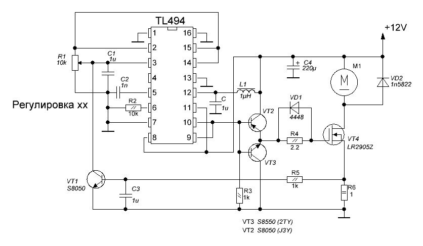
Всем привет. Первую версию этого автоматического регулятора оборотов двигателя я выкладывал на одном форуме. Здесь ее реинкарнация. Схема: Но немного пред истории. На тот момент я, начинающий радиогубитель, вечерами часто засиживал за паяльником. Обзавелся станиной для моторчика а сам моторчик использовал от шуруповерта, он довольно мощный и шумный - что раздражало. Полез на поиски решения в инет и понял - ничего подходящего для него нет. Предложенные схемы работали в линейном режиме, что сулило проблемами с перегревом. 555-й двигатель потребляет больше 3-х Ампер в некоторых режимах работы. Применять кнопки при сверлении тоже не удобно и здесь решение я видел для себя - ШИМ в автоматическом режиме. Идея применить TL494 пришла практически сразу, эта уже легендарная микросхема универсальна. Часто использую ее в простых проектах и сейчас. И ее особенность ОС, на 3-й ноге - когда потенциал ближе к нулю - максимальная скважность, я и решил использовать. Собрав прототип - столкнулся с перег

Всем привет. Первую версию этого автоматического регулятора оборотов двигателя я выкладывал на одном форуме. Здесь ее реинкарнация. Схема:

Но немного пред истории. На тот момент я, начинающий радиогубитель, вечерами часто засиживал за паяльником. Обзавелся станиной для моторчика а сам моторчик использовал от шуруповерта, он довольно мощный и шумный - что раздражало. Полез на поиски решения в инет и понял - ничего подходящего для него нет. Предложенные схемы работали в линейном режиме, что сулило проблемами с перегревом. 555-й двигатель потребляет больше 3-х Ампер в некоторых режимах работы. Применять кнопки при сверлении тоже не удобно и здесь решение я видел для себя - ШИМ в автоматическом режиме. Идея применить TL494 пришла практически сразу, эта уже легендарная микросхема универсальна. Часто использую ее в простых проектах и сейчас. И ее особенность ОС, на 3-й ноге - когда потенциал ближе к нулю - максимальная скважность, я и решил использовать. Собрав прототип - столкнулся с перегревом ключа и тут мне на помощь пришел камрад с форума Сергей (Serg76) с которым мы позже еще много чего интересного сделаем и в том числе ранее мною описанный демпфер. Предложив поставить комплиментарный эмиттерный повторитель на раскачку полевого транзистора, тогда еще мало понимал о влияние емкости затвора транзистора и исходил из традиционного - ну он же напряжением отрывается ! ). Из-за отсутствия на тот момент стабилизированного ЛБП схемка проработала недолго. При заклинивании токи доходят до больших величин - что привело к сгоранию датчика тока и ключа, схемку я забросил в долгий шкаф. Сейчас - когда появилось немного времени, я решил ее немного доработать и выложить. Принцип практической постройки использовал что и ранее выложенной версии на таймере. Печать:

-2

Печатная плата крепиться к моторчику на пластмассовых стоечках :

-3

В схеме не указаны номиналы светодиодов и резисторов освещения рабочей зоны:

-4

За аккуратность - прошу не минусить, майские праздники, на то и праздники - огороды и т. д. ) и времени было в обрез. Ключ может быть заменен на любой примерно подходящий по параметрам к LR2905. Дальнейшее развитие схемотехники вижу как - задействовать в работу ОУ контроллера и убрать VT1, за счет этого можно будет уменьшить сопротивление датчика тока R6. Но эта доработка уже на Ваше усмотрение.

Все необходимые файлы здесь.

Всем Спасибо.