Добавить в корзинуПозвонить
Найти в Дзене
Ловушка для фотонов

Почему сильно закрытая диафрагма ухудшает качество фотографии?

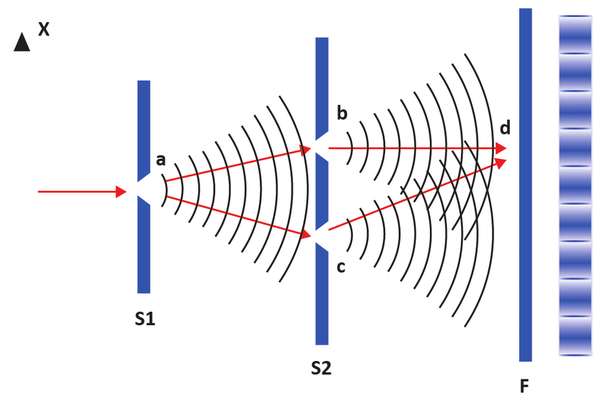
Всё дело в дифракции. Большинство объективов можно закрыть до f16-f32, чего я вам не советую делать. Именно на этих значениях фотографии начинают ухудшаться. Что такое дифракция света? Дифракция света - процесс изгибания света при прохождении через узкое отверстие или рядом с краем объекта. Проходя через сильно закрытую диафрагму именно этот эффект и будет создаваться. Существует также непосредственно связанное с дифракцией явление - интерференция света. При интерференции света две и более волны взаимодействуют, создавая интерференционный рисунок, состоящий из тёмных и светлых полос. Интерференционный рисунок усиливается с усилением дифракции, то есть чем сильнее вы закрыли диафрагму, тем сильнее будет интерференционный рисунок. Почему она возникает при фотографировании? Дифракция света ухудшает качество фотографии, поскольку она приводит к рассеиванию света и созданию более размытых краев объектов на изображении. Когда свет проходит через сильно закрытую диафрагму, он начинает силь

Всё дело в дифракции. Большинство объективов можно закрыть до f16-f32, чего я вам не советую делать. Именно на этих значениях фотографии начинают ухудшаться.

Что такое дифракция света?

Дифракция света - процесс изгибания света при прохождении через узкое отверстие или рядом с краем объекта. Проходя через сильно закрытую диафрагму именно этот эффект и будет создаваться. Существует также непосредственно связанное с дифракцией явление - интерференция света. При интерференции света две и более волны взаимодействуют, создавая интерференционный рисунок, состоящий из тёмных и светлых полос. Интерференционный рисунок усиливается с усилением дифракции, то есть чем сильнее вы закрыли диафрагму, тем сильнее будет интерференционный рисунок.

Почему она возникает при фотографировании?

Дифракция света ухудшает качество фотографии, поскольку она приводит к рассеиванию света и созданию более размытых краев объектов на изображении. Когда свет проходит через сильно закрытую диафрагму, он начинает сильнее дифрагироваться, т.е. изгибаться вокруг краев препятствий. Это приводит к тому, что световые лучи не попадают точно на фотодатчик, а расплываются вокруг него, что приводит к потере четкости и детализации изображения.

Пример интерференционного рисунка:

Слева - f2.8, справа - f16
Слева - f2.8, справа - f16

Интерференционный рисунок лучше всего читается на ярких источниках света. При закрывании диафрагмы, тем сильнее свет будет источать полоски как на детских рисунках, чем сильнее она закрыта.

Пример резкости и чёткости:

Слева - f2.8, справа - f16
Слева - f2.8, справа - f16

При очень внимательном рассмотрении видно, как теряется резкость, чёткость и детализация на закрытой диафрагме.

На этом всё. Надеюсь информация была полезна и понятна!