Добавить в корзинуПозвонить
Найти в Дзене

№16 номер ЕГЭ по профильной математике. Решение задачи с реального ЕГЭ в одну строку.

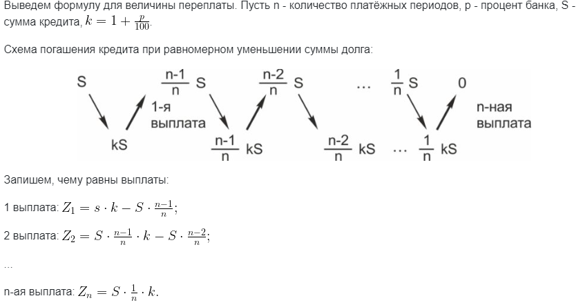
Здравствуйте, любители математики! ЕГЭ не за горами, а баллы нужны всем, потому рассмотрим задачи с досрока 2020: В июле планируется взять кредит в банке на сумму 5 млн рублей на некоторый срок (целое число лет). Условия его возврата таковы: — каждый январь долг возрастает на 20% по сравнению с концом предыдущего года; — с февраля по июнь каждого года необходимо выплатить часть долга; — в июле каждого года долг должен быть на одну и ту же сумму меньше долга на июль предыдущего года. На сколько лет планируется взять кредит, если известно, что общая сумма выплат после его полного погашения составит 7,5 млн рублей? Первая мысль, которая появляется у нас при виде экономической задачи - составить мат модель и таблицу, но тут можно обойтись вообще без нее (в шоке, правда?)! Вот эта формула спокойно решила нам задачу за 5 минут, что очень круто для двух баллов! Но важно понимать, откуда эта формула берется, иначе зачем математика вам нужна.) (Ах да, ЕГЭ сдать, точно!) Рассмотрим доказательст

Здравствуйте, любители математики! ЕГЭ не за горами, а баллы нужны всем, потому рассмотрим задачи с досрока 2020:

В июле планируется взять кредит в банке на сумму 5 млн рублей на некоторый срок (целое число лет). Условия его возврата таковы:

— каждый январь долг возрастает на 20% по сравнению с концом предыдущего года;

— с февраля по июнь каждого года необходимо выплатить часть долга;

— в июле каждого года долг должен быть на одну и ту же сумму меньше долга на июль предыдущего года.

На сколько лет планируется взять кредит, если известно, что общая сумма выплат после его полного погашения составит 7,5 млн рублей?

Первая мысль, которая появляется у нас при виде экономической задачи - составить мат модель и таблицу, но тут можно обойтись вообще без нее (в шоке, правда?)!

Вот эта формула спокойно решила нам задачу за 5 минут, что очень круто для двух баллов! Но важно понимать, откуда эта формула берется, иначе зачем математика вам нужна.) (Ах да, ЕГЭ сдать, точно!) Рассмотрим доказательство этой формулы:

-2
-3

Ну вот как-то так, любите математику, решайте больше, ЕГЭ скоро!

-4