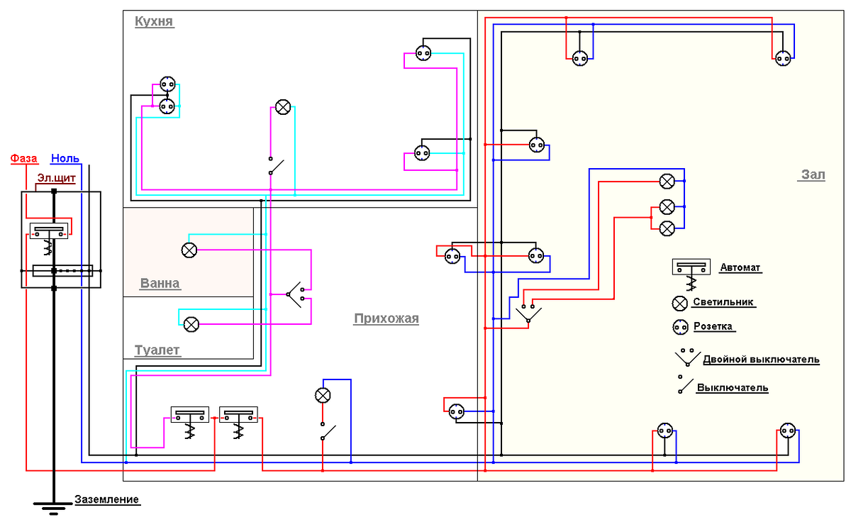
Монтаж электропроводки в доме ответственное и важное дело. Неправильное выполнение данной работы может привести к серьезным последствиям, включая пожары и порчу электроники. Чтобы избежать подобных проблем, необходимо следовать определенным рекомендациям и правилам. В этой статье мы расскажем вам о пяти основных советах, которые помогут вам правильно и безопасно монтировать электропроводку в доме. 1. Планирование и проектирование Перед началом работ по монтажу электропроводки в доме необходимо провести тщательное планирование и проектирование. Определите точное количество розеток, выключателей и осветительных приборов, подумайте о расположении розеток и выключателей в каждой комнате. Разработайте электрическую схему, чтобы заранее учесть все необходимые ключевые моменты. 2. Использование качественных материалов и оборудования Для монтажа электропроводки в доме используйте только качественные материалы и оборудование. Подобранные смеси для закладки каналов, кабели, розетки и выключатели
Пять важных советов по установке электропроводки в вашем доме
3 января 20243 янв 2024
2
4 мин
