Найти в Дзене
Дед клуб

Звуковой индикатор СВЧ полей

Я решил продолжить статью, посвящённую самодельным индикаторам СВЧ полей. Если светящиеся светодиоды или дисплей видит только один человек, то звуковой сигнал индикатора настораживает окружающих. Честно говоря, я вообще не хотел больше возвращаться к этим индикаторам, но у меня отнялся дар речи и кричать: «Это неправильно! Это неправильно!» - уже не было больше сил, когда я увидел в рабочей столовой как беременная женщина обняла работающую микроволновку. Мой самодельный индикатор срабатывал в 5 метрах от неё. Меня сейчас не удивляет, что стоимость лекарства для новорождённых детей доходит до безоблачных сумм. Но хватит о грустном. Перейду к технической стороне. Индикатор намного упрощается, если используется микросхема УНЧ с цифровым управлением (МС34119). Сам звуковой генератор я сделал с помощью дополнительного проводка, соединив через разделительный конденсатор выход 8 микросхемы МС34119 усилителя низкой частоты с её входным выводом 3. Управляет включением тонального генератор

Я решил продолжить статью, посвящённую самодельным индикаторам СВЧ полей. Если светящиеся светодиоды или дисплей видит только один человек, то звуковой сигнал индикатора настораживает окружающих.

Фото 1.
Фото 1.

Честно говоря, я вообще не хотел больше возвращаться к этим индикаторам, но у меня отнялся дар речи и кричать:

«Это неправильно! Это неправильно!» - уже не было больше сил, когда я увидел в рабочей столовой как беременная женщина обняла работающую микроволновку. Мой самодельный индикатор срабатывал в 5 метрах от неё. Меня сейчас не удивляет, что стоимость лекарства для новорождённых детей доходит до безоблачных сумм.

Но хватит о грустном. Перейду к технической стороне.

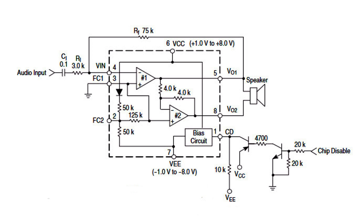
Индикатор намного упрощается, если используется микросхема УНЧ с цифровым управлением (МС34119).

Рис. 1.  Микросхема МС34119.
Рис. 1. Микросхема МС34119.

Рис. 2.  Звуковой индикатор СВЧ.
Рис. 2. Звуковой индикатор СВЧ.

Сам звуковой генератор я сделал с помощью дополнительного проводка, соединив через разделительный конденсатор выход 8 микросхемы МС34119 усилителя низкой частоты с её входным выводом 3.

Управляет включением тонального генератора ключевой транзистор. Нулевой потенциал на выводе 1 микросхемы будет соответствовать включению генератора. При напряжении на базе ключевого транзистора больше 0,6 вольт, его переходы открываются и на коллекторе нулевое напряжение. Необходимый уровень сигнала для срабатывания ключа обеспечивает усилитель постоянного тока на операционном усилителе LM821, непосредственно связанный с детекторным каскадом. Дежурный ток при отсутствии излучения и светодиодного индикатора его включения меньше 400 мкА.

Такой самодельный карманный звуковой индикатор СВЧ хорошо помогал мне в работе с передающими устройствами. А сейчас я заново смакетировал его. Вместо pin-диода попробовал применить германиевый импульсный диод Д18.

Фото 2. Макет индикатора.
Фото 2. Макет индикатора.
Фото 3. Макет индикатора.
Фото 3. Макет индикатора.

Ёмкостью конденсатора положительной обратной связи, который соединяет вход с выходом микросхемы можно регулировать тональность сигнала. Чем больше значение номинала конденсатора, тем ниже тон. С указанными в схеме номиналами звук напоминает работу счётчика Гейгера и это настораживает окружающих. По крайней мере воздействие радиации уже изучены. Амплитуда импульсов на выходе усилителя почти равна половине напряжения питания и если подключить вместо маленького динамика акустическую колонку, то сбегутся соседи.

В схему добавил светодиод D1 - индикатор включения и светодиод D2 - индикатор наличия излучения.

-6

Излучение старого кнопочного телефона индикатор чувствует с расстояния 1 метр.

Загрузку с интернета на смартфон - с расстояния в 30 сантиметров.

Микроволновку улавливает с трёх метров.