Добавить в корзинуПозвонить
Найти в Дзене

Эми-Йога о двух ляпах учебного стандарта (канона) 5й ступени 1й части Школы ДЭИР

Первый ляп: утверждается, что с помощью лазерной указки можно получить скорость превышающую скорость света. Второй: генератор случайных чисел можно реализовать с помощью бросания обычного кубика, игральной кости. Почему эти утверждения ошибочны? Итак, начнём. Цитирую: "... берем лазерную указку и направляем ее куда подальше, например, на горы. Горы – феномен, свет – тоже феномен. Световое пятно уже эффект, и если резко дернуть указку, то пятно метнется со скоростью, превышающей скорость света". Здесь имеется в виду сложение скоростей при переносном движении: скорость пятна равна скорости руки плюс скорость света. Из механики Ньютона известно, что для получения совокупной скорости объекта векторы двух скоростей нужно складывать, см. формулу (1) ниже. Пример: человек идёт в движущемся поезде. Если он идёт по направлению движения, то его совокупная скорость относительно земли будет равна сумме скорости поезда и его скорости относительно поезда. Если человек в поезде идёт против его движе

Первый ляп: утверждается, что с помощью лазерной указки можно получить скорость превышающую скорость света. Второй: генератор случайных чисел можно реализовать с помощью бросания обычного кубика, игральной кости.

Почему эти утверждения ошибочны?

Итак, начнём. Цитирую:

"... берем лазерную указку и направляем ее куда подальше, например, на горы. Горы – феномен, свет – тоже феномен. Световое пятно уже эффект, и если резко дернуть указку, то пятно метнется со скоростью, превышающей скорость света".

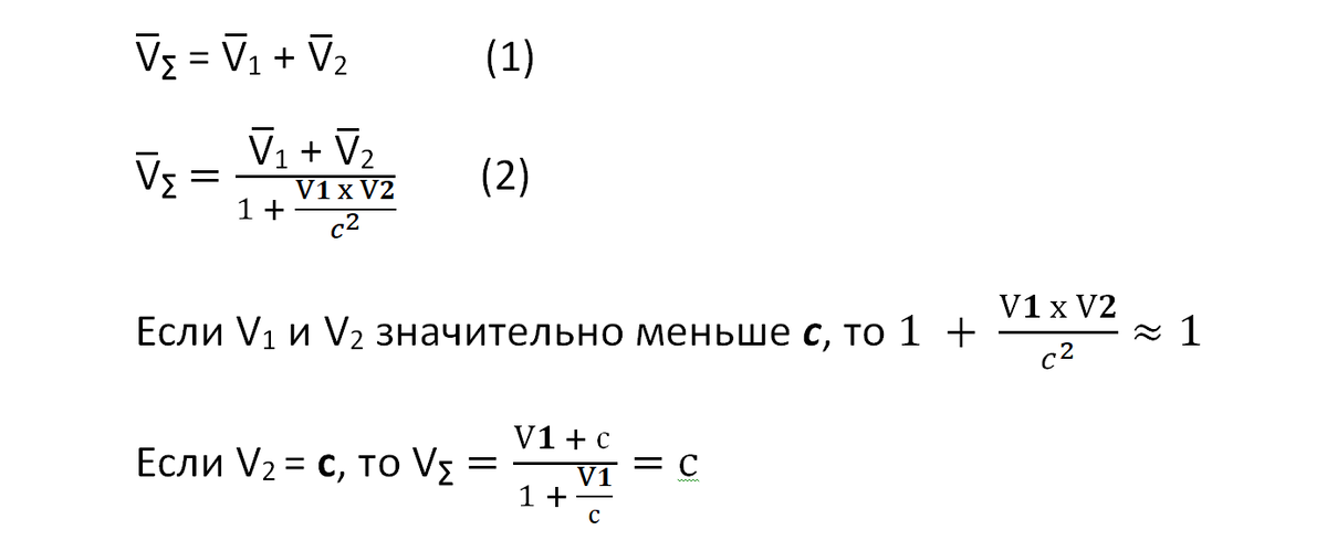
Здесь имеется в виду сложение скоростей при переносном движении: скорость пятна равна скорости руки плюс скорость света. Из механики Ньютона известно, что для получения совокупной скорости объекта векторы двух скоростей нужно складывать, см. формулу (1) ниже.

Пример: человек идёт в движущемся поезде. Если он идёт по направлению движения, то его совокупная скорость относительно земли будет равна сумме скорости поезда и его скорости относительно поезда. Если человек в поезде идёт против его движения, то его совокупная скорость относительно земли будет равна разности скоростей.

Если складывать скорости по формуле (1), в которой V1 - скорость руки с указкой, а V2 - скорость света из указки и относительно указки, то кажется, что совокупная скорость будет больше скорости света.

Ошибка в том, что сложение скоростей в релятивистской механике определяется не формуле (1), а по формуле (2), см. /1/.

Формула (2) редуцируется до формулы (1), если обе скорости V1 и V2 значительно меньше скорости света с. Например, даже если обе скорости равны максимальной скорости звука 36 км/сек, то знаменатель в формуле (2) будет равен 1,000 000 0144. То есть его отличие от единицы будет ничтожно.

Совсем другой результат получается, если хотя бы одна из скоростей равна скорости света с. В нашем случае V2 = с. Используя несложные преобразования легко увидеть, что совокупная скорость будет равна скорости света с. Другими словами, природу не обманешь. И описанным способом получить скорость выше скорости света не получится.

На релятивистских скоростях все формулы механики меняются.
На релятивистских скоростях все формулы механики меняются.

Теперь о втором ляпе.

Учебный курс предполагает использование тест-систем для навигации при выборе пути. В книге /2/ по поводу выбора инструментария для тестирования написано следую́щее:

...Конечно, гаданием на картах и кофейной гуще мы с вами заниматься не будем. Мы будем использовать более точные и более простые, многократно проверенные практикой тест-системы. В качестве тест-системы, которую вы будете использовать, годится любой так называемый генератор случайных чисел. Не пугайтесь сложного названия — за ним скрывается, к примеру, обычнейший игральный кубик, на гранях которого нанесено количество очков от одного до шести, либо простая монетка, либо другие столь же несложные приспособления.
-3

Даже простейшая логика подсказывает, что если использовать генератор случайных чисел, то результат его работы будет случайным. А смысл использования тест-систем в том, чтобы быть уверенным в оптимальности её подсказки, а никак не случайности.

Теперь подробнее о том, можно ли бросание кубика и/или монетки использовать для получения не просто неслучайного результата, а результата содержащего полезную информацию для выбора пути.

Во-первых, когнитивными психологами собран экспериментальный материал доказывающий способность мозга предвидеть будущее. Примеры на эту тему приведены в статье /3/, посвящённой родственной тест-системе и методике "Пробуждение". Сложность в том, что в большинстве случаев информация о вероятном будущем из мозга не доходит до сознания.

Если определённым образом задать начальные линейную и угловые скорости, а также направление движения, то показания кубика будут предопределены. "Сознание человека не способно предсказать результат движения игральной кости, а компьютерная программа на основе уравнений механики при условии введения необходимой исходной информации в принципе могла бы. ... известно, что возможности мозга человека сопоставимы с возможностями мощного компьютера" /3/. Более того, «Человек способен реагировать на информацию, предъявляемую со скоростью, намного превосходящую его сознательные возможности» /3/.

Получается, что результат бросания кубика мозг вполне может просчитать и его можно использовать для того, чтобы неосознаваемую информацию, хранящуюся в мозге, сделать явной.

В завершение темы обращаю внимание на то, что мозг в принципе не способен выполнить роль генератора случайных чисел. Испытуемым давали задание создавать либо последовательность случайных чисел или букв, либо предлагалось формировать хаотические, случайные движения тела. Во всех случаях испытуемые выдавали ритмические повторяющиеся, а значит и неслучайные последовательности.

Итак, мы обсудили два ляпа: по поводу получения скорости, превышающей скорость света, и по поводу использования в тест-системах мозга как генератора случайных чисел.

От ляпов нужно когда-нибудь избавляться.

-4

Использованные источники:

1. Википедия. Статья "Сложение скоростей"

2. Верищагин Д.С. Уверенность. Система дальнейшего энергоинформационного развития. V ступень, первый этап. – СПб. «Невский проспект», 2000. – 189с. (Сер.: Система ДЭИР) ISBN 5-8378-0082-4

3. Поносов С.В. Эмоциональный интеллект и методика "ПРОБУЖДЕНИЕ" для помощи в принятии решений в неопределённых ситуациях. Научный журнал COGNITIO RERUM. Номер: 3 Год: 2023 Страницы: 204-218 УДК: 159.94

Учредители: Издательство "Научная артель"

ISSN: 2712-9489eISSN: 2542-1026

PS. Не забывайте ставить лайки. Подписывайтесь чтобы не пропустить новые публикации! Спасибо за помощь в развитии канала.

Приглашение на Базовый курс Эми-Йоги