Добавить в корзинуПозвонить
Найти в Дзене
Сервотехника

Подъемная трибуна на базе домкратов ZIMM

В центре деревни Зантхейн в Южном Тироле (Италия) подъемные механизмы ZIMM позволяют быстро превратить трибуну для гостей города в общественную сцену для концертов и мероприятий.
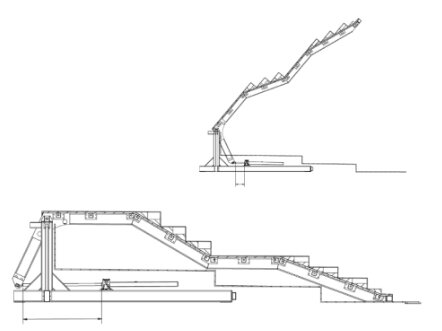
В закрытом состоянии опущенная крыша сцены встроена в половую поверхность и служит продолжением пространства с рядами сидений, которые приглашают жителей и туристов в театральную зону. С помощью пяти домкратов ZIMM ZE-150-SN оборудованных механической защитой, соединительными валами VWZ-80 и двумя двигателями мощностью 30 кВт, трибуну, при необходимости, можно превратить в театральную сцену менее чем за две минуты. В крышу сцены также встроены элементы освещения и аудиосистема. Проект был реализован в 2022 году компанией Larcher Maschinenbau в Лане (Южный Тироль) в сотрудничестве с выездным сервисным специалистом Михаэлем Аберером из ZIMM. Клиент уже несколько лет полагается на быструю и надежную поддержку ZIMM. И последнее, но не менее важное: дружеские отношения сделали ZIMM основным поставщиком для Larche
Оглавление

Зантхейн в Южном Тироле (Италия)
Зантхейн в Южном Тироле (Италия)

В центре деревни Зантхейн в Южном Тироле (Италия) подъемные механизмы ZIMM позволяют быстро превратить трибуну для гостей города в общественную сцену для концертов и мероприятий.

В закрытом состоянии опущенная крыша сцены встроена в половую поверхность и служит продолжением пространства с рядами сидений, которые приглашают жителей и туристов в театральную зону. С помощью пяти домкратов ZIMM ZE-150-SN оборудованных механической защитой, соединительными валами VWZ-80 и двумя двигателями мощностью 30 кВт, трибуну, при необходимости, можно превратить в театральную сцену менее чем за две минуты. В крышу сцены также встроены элементы освещения и аудиосистема.

Подъемные механизмы ZIMM позволяют быстро превратить трибуну для гостей города в общественную сцену для концертов и мероприятий.
Подъемные механизмы ZIMM позволяют быстро превратить трибуну для гостей города в общественную сцену для концертов и мероприятий.

Проект был реализован в 2022 году компанией Larcher Maschinenbau в Лане (Южный Тироль) в сотрудничестве с выездным сервисным специалистом Михаэлем Аберером из ZIMM. Клиент уже несколько лет полагается на быструю и надежную поддержку ZIMM. И последнее, но не менее важное: дружеские отношения сделали ZIMM основным поставщиком для Larcher в области технологий подъемного оборудования.

Компания ZIMM - разработчик и производитель промышленных домкратов
Компания ZIMM - разработчик и производитель промышленных домкратов

Разработчик и производитель промышленных домкратов ZIMM

Компания ZIMM является разработчиком и производителем высокоточных промышленных домкратов. Производство домкратов в ZIMM содержит ряд отличительных особенностей:

Многолетний опыт производства
• 145 лет ноу-хау и более 300 000 редукторов, работающих по всему миру
• Более, чем вековая специализация в производстве зубчатых передач
• Уверенное решение даже самых сложных задач

Высокая концентрация производства
• Проектирование, производство и сборка редукторов под одной крышей
• Собственное производство более 90 % продукции
• Получение надежного продукта в процессе непрерывного развития

Изготовлен для вашего применения
• Редуктор разработан в соответствии с вашими требованиями
• Размеры адаптированы к вашим условиям установки
• Комплексные решения из одних рук

Доказанное и проверенное качество
• Всеохватывающая система испытаний, измерений и контроля
• Сертификация производства по стандарту ISO 9001:2015
• Сделано в Германии – сделано ZIMM

-4

Более подробно - редукторы >>

Другие новости категории

R+W расширяет свою производственную базу в США

R+W расширяет свою производственную базу в США

День открытых дверей для компаний-членов ассоциации Confindustria Emilia

День открытых дверей для компаний-членов ассоциации Confindustria Emilia

Муфты R+W Решение для высокоскоростных приложений

Муфты R+W Решение для высокоскоростных приложений

Проект Inovance United Power Electronic Control получил сертификат ASPICE уровня 2

Проект Inovance United Power Electronic Control получил сертификат ASPICE уровня 2

Демонстрация новых продуктов FATEK

Демонстрация наших новейших продуктов FATEK

Выдающийся сотрудник 2023 года (Motovario-TECO)Компания TECO в которую входит Motovario подвели итоги конкурса "Выдающийся сотрудник 2023 года" Головная компания материнская TECO в которую входит компания Motovario, организовывает ежегодный конкурс "Выдающийся сотрудник года" и присуждает награду сотрудникам компаний Группы, отличившимся в достижении выдающихся результатов. Генеральный директор Франко Пачини вручил награды победителям из Motovario, поздравив их с достижениями, которые принесут компании неоспоримую выгоду. Награду получили: Джанлука...
Выдающийся сотрудник 2023 года (Motovario-TECO)Компания TECO в которую входит Motovario подвели итоги конкурса "Выдающийся сотрудник 2023 года" Головная компания материнская TECO в которую входит компания Motovario, организовывает ежегодный конкурс "Выдающийся сотрудник года" и присуждает награду сотрудникам компаний Группы, отличившимся в достижении выдающихся результатов. Генеральный директор Франко Пачини вручил награды победителям из Motovario, поздравив их с достижениями, которые принесут компании неоспоримую выгоду. Награду получили: Джанлука...
РедукторыВыбор редукторов для станков с числовым программным обеспечением - сложная задача, требующая определенного опыта. Клиентам необходимо постоянно быть в курсе разнообразия редукторов, специализированных для решения различных задач. Неверный выбор часто приводит к покупке дорогостоящих и излишне мощных редукторов. В промышленности редукторам требуется передача механической энергии для поддержания большой внешней радиальной нагрузки, а также способность выдерживать динамическую нагрузку для точного регулирования перемещений внутри сервомеханизма...
РедукторыВыбор редукторов для станков с числовым программным обеспечением - сложная задача, требующая определенного опыта. Клиентам необходимо постоянно быть в курсе разнообразия редукторов, специализированных для решения различных задач. Неверный выбор часто приводит к покупке дорогостоящих и излишне мощных редукторов. В промышленности редукторам требуется передача механической энергии для поддержания большой внешней радиальной нагрузки, а также способность выдерживать динамическую нагрузку для точного регулирования перемещений внутри сервомеханизма...
Группа компаний Bosch инвестировала 276 миллионов юаней в акции HCFAГруппа компаний Bosch инвестировала 276 миллионов юаней в акции компании HCFA, тем временем HCFA и Bosch Rexroth готовят инвестиции в размере 120 миллионов юаней для создания совместного предприятия. Немецкий промышленный гигант Bosch Group стоимостью 100 миллиардов долларов, инвестировал 276 миллионов юаней стратегических инвестиций в компанию HCFA, став 5% процентным акционером компании HCFA. Компания Bosch основана в 1886 году г-ном Робертом Бошем, (Штутгарт, Германия), выручка группы компании...
Группа компаний Bosch инвестировала 276 миллионов юаней в акции HCFAГруппа компаний Bosch инвестировала 276 миллионов юаней в акции компании HCFA, тем временем HCFA и Bosch Rexroth готовят инвестиции в размере 120 миллионов юаней для создания совместного предприятия. Немецкий промышленный гигант Bosch Group стоимостью 100 миллиардов долларов, инвестировал 276 миллионов юаней стратегических инвестиций в компанию HCFA, став 5% процентным акционером компании HCFA. Компания Bosch основана в 1886 году г-ном Робертом Бошем, (Штутгарт, Германия), выручка группы компании...
Fatek демонстрирует новейшие продукты и решенияКомпания Fatek предлагает новейшие продукты и решения, включая усовершенствованные ПЛК, HMI и сервосистемы. Эти продукты представляют собой следующее поколение технологий промышленной автоматизации. Комплексные высокопроизводительные решения FATEK предназначены для повышения эффективности производства и обеспечения стабильной и надежной работы. Они обладают широкими программными возможностями и могут применяться в различных отраслях промышленности, предлагая заказчикам широкий выбор приложений...
Fatek демонстрирует новейшие продукты и решенияКомпания Fatek предлагает новейшие продукты и решения, включая усовершенствованные ПЛК, HMI и сервосистемы. Эти продукты представляют собой следующее поколение технологий промышленной автоматизации. Комплексные высокопроизводительные решения FATEK предназначены для повышения эффективности производства и обеспечения стабильной и надежной работы. Они обладают широкими программными возможностями и могут применяться в различных отраслях промышленности, предлагая заказчикам широкий выбор приложений...
Приемущества винтовых домкратовГидравлические системы все чаще заменяются электромеханическими винтовыми домкратами, и по ряду веских причин. Эта тенденция продолжается в Европе уже несколько лет, а теперь переходит в Северную Америку. Перед инженерами стоит задача «спроектировать» гидравлические системы и «спланировать» подъемные системы с учетом их требований к толканию, вытягиванию, подъему и удержанию. Преимущества домкратов перед гидравлическими системами Основные причины отказа от гидравлических систем - экологичность и безопасность...
Приемущества винтовых домкратовГидравлические системы все чаще заменяются электромеханическими винтовыми домкратами, и по ряду веских причин. Эта тенденция продолжается в Европе уже несколько лет, а теперь переходит в Северную Америку. Перед инженерами стоит задача «спроектировать» гидравлические системы и «спланировать» подъемные системы с учетом их требований к толканию, вытягиванию, подъему и удержанию. Преимущества домкратов перед гидравлическими системами Основные причины отказа от гидравлических систем - экологичность и безопасность...
Компания Fukuta присоединилась к международной цепочке поставок электромобилейПолная цепочка поставок Тайваньского интеллектуального оборудования ускоряет развитие индустрии электромобилей. Мировая автомобильная промышленность быстрыми темпами переходит на электромобили (EVS), чтобы помочь удовлетворить требования множества потребителей. По оценкам Международного Энергетического Агентства (МЭА), на электромобили будет приходиться до 18% мировых продаж автомобилей к 2023 году и 35% к 2030 году, увеличившись до 60% на рынках Китая, США и Европы, поэтому вопрос о том, как получить...
Компания Fukuta присоединилась к международной цепочке поставок электромобилейПолная цепочка поставок Тайваньского интеллектуального оборудования ускоряет развитие индустрии электромобилей. Мировая автомобильная промышленность быстрыми темпами переходит на электромобили (EVS), чтобы помочь удовлетворить требования множества потребителей. По оценкам Международного Энергетического Агентства (МЭА), на электромобили будет приходиться до 18% мировых продаж автомобилей к 2023 году и 35% к 2030 году, увеличившись до 60% на рынках Китая, США и Европы, поэтому вопрос о том, как получить...
Новые 2-метровые рейки WITTENSTEIN для широкого спектра примененийWITTENSTEIN alpha представляет новую 2-метровую зубчатую рейку с планетарным редуктором RP+ Компания WITTENSTEIN alpha теперь предлагает 2-метровые зубчатые рейки в качестве опции для линейных систем в дополнение к испытанным рейкам длиной в один метр. Они идеально подходят, например, для использования на коротких осях, где они еще больше упрощают сборку. В сочетании со знакомой концепцией WITTENSTEIN INIRA ® для простой, быстрой, эргономичной и точной сборки, новая 2-метровая версия обеспечивает еще больше преимуществ...
Новые 2-метровые рейки WITTENSTEIN для широкого спектра примененийWITTENSTEIN alpha представляет новую 2-метровую зубчатую рейку с планетарным редуктором RP+ Компания WITTENSTEIN alpha теперь предлагает 2-метровые зубчатые рейки в качестве опции для линейных систем в дополнение к испытанным рейкам длиной в один метр. Они идеально подходят, например, для использования на коротких осях, где они еще больше упрощают сборку. В сочетании со знакомой концепцией WITTENSTEIN INIRA ® для простой, быстрой, эргономичной и точной сборки, новая 2-метровая версия обеспечивает еще больше преимуществ...
Две новые линейки продуктов APEXКомпания Apex Dynamics UK представила две новые линейки продукции – серию винтовых редукторов и линейку червячных редукторов с сервоприводом, демонстрируя свою новаторскую технологию к построению промышленных редукторов. Apex Dynamics продемонстрировала свои новые продукты на крупнейшей выставке в Великобритании, предоставляя потенциальным клиентам возможность ознакомиться с технологией до того, как она поступит в продажу. Винтовые редукторы APEX серии G были разработаны для обеспечения повышенной...
Две новые линейки продуктов APEXКомпания Apex Dynamics UK представила две новые линейки продукции – серию винтовых редукторов и линейку червячных редукторов с сервоприводом, демонстрируя свою новаторскую технологию к построению промышленных редукторов. Apex Dynamics продемонстрировала свои новые продукты на крупнейшей выставке в Великобритании, предоставляя потенциальным клиентам возможность ознакомиться с технологией до того, как она поступит в продажу. Винтовые редукторы APEX серии G были разработаны для обеспечения повышенной...
Motovario увеличила мощность производства редукторов с конической передачей на 75%В компании Motovario мощность производства редукторов с конической передачей увеличена на 75% Еще в 2022 году была завершена установка двух новых многопозиционных сборочных линий с нулевой настройкой, оснащенных системой самодиагностики Jidoka, для редукторов с конической передачей и редукторов с перпендикулярными осями. Эти инвестиции позволили увеличить ежедневную производственную мощность на 40 %. Однако спрос на рынке продолжал расти, поэтому в 3 квартале 2023 года был завершен проект «Модернизация редукторов с конической передачей серии B»...
Motovario увеличила мощность производства редукторов с конической передачей на 75%В компании Motovario мощность производства редукторов с конической передачей увеличена на 75% Еще в 2022 году была завершена установка двух новых многопозиционных сборочных линий с нулевой настройкой, оснащенных системой самодиагностики Jidoka, для редукторов с конической передачей и редукторов с перпендикулярными осями. Эти инвестиции позволили увеличить ежедневную производственную мощность на 40 %. Однако спрос на рынке продолжал расти, поэтому в 3 квартале 2023 года был завершен проект «Модернизация редукторов с конической передачей серии B»...
Домкраты для портовых кранов ZIMMКомпания ZIMM поставит несколько винтовых домкратов типа ZE-350-S-KGT с возможной статической нагрузкой до 35 тонн. Ими будут оснащены первые контейнерные краны из более крупной партии, заказанной в июле 2023 года. Краны являются портовыми, и относятся к классу так называемых STS (Ship-to-Shore), весом около двух тысяч тонн. Данные краны предназначены для загрузки и разгрузки различных грузов на грузовые суда в порту, расположенном во Франции. Загрузка и разгрузка будет осуществляться со скоростью от 25 до 80 контейнеров в час, в зависимости от размера крана...
Домкраты для портовых кранов ZIMMКомпания ZIMM поставит несколько винтовых домкратов типа ZE-350-S-KGT с возможной статической нагрузкой до 35 тонн. Ими будут оснащены первые контейнерные краны из более крупной партии, заказанной в июле 2023 года. Краны являются портовыми, и относятся к классу так называемых STS (Ship-to-Shore), весом около двух тысяч тонн. Данные краны предназначены для загрузки и разгрузки различных грузов на грузовые суда в порту, расположенном во Франции. Загрузка и разгрузка будет осуществляться со скоростью от 25 до 80 контейнеров в час, в зависимости от размера крана...
Подъемная трибуна на базе домкратов ZIMMВ центре деревни Зантхейн в Южном Тироле (Италия) подъемные механизмы ZIMM позволяют быстро превратить трибуну для гостей города в общественную сцену для концертов и мероприятий. В закрытом состоянии опущенная крыша сцены встроена в половую поверхность и служит продолжением пространства с рядами сидений, которые приглашают жителей и туристов в театральную зону. С помощью пяти домкратов ZIMM ZE-150-SN оборудованных механической защитой, соединительными валами VWZ-80 и двумя двигателями мощностью 30 кВт, трибуну, при необходимости, можно превратить в театральную сцену менее чем за две минуты...
Подъемная трибуна на базе домкратов ZIMMВ центре деревни Зантхейн в Южном Тироле (Италия) подъемные механизмы ZIMM позволяют быстро превратить трибуну для гостей города в общественную сцену для концертов и мероприятий. В закрытом состоянии опущенная крыша сцены встроена в половую поверхность и служит продолжением пространства с рядами сидений, которые приглашают жителей и туристов в театральную зону. С помощью пяти домкратов ZIMM ZE-150-SN оборудованных механической защитой, соединительными валами VWZ-80 и двумя двигателями мощностью 30 кВт, трибуну, при необходимости, можно превратить в театральную сцену менее чем за две минуты...
Inovance провела серию тематических исследований для европейского рынкаInovance демонстрирует серию европейских тематических исследований, приуроченных к 20-летию компании Компания по промышленной автоматизации Inovance, запускает серию новых тематических исследований и демонстрирует новые продукты для европейского рынка. На прошлогодней выставке SPS в Нюрнберге компания Inovance заявила о значительных инвестициях, которые она сделала, открыв новые офисы с постоянно растущими местными командами персонала по всему европейскому континенту. Недавно опубликованное глобальное...
Inovance провела серию тематических исследований для европейского рынкаInovance демонстрирует серию европейских тематических исследований, приуроченных к 20-летию компании Компания по промышленной автоматизации Inovance, запускает серию новых тематических исследований и демонстрирует новые продукты для европейского рынка. На прошлогодней выставке SPS в Нюрнберге компания Inovance заявила о значительных инвестициях, которые она сделала, открыв новые офисы с постоянно растущими местными командами персонала по всему европейскому континенту. Недавно опубликованное глобальное...
R+W расширяет свою производственную базу в СШАЗападный Чикаго, Иллинойс – R+W, мировой бренд прецизионных муфт для систем управления движением и автоматизации, только что открыл новое производственное предприятие в США с расширенными возможностями механической обработки и сборки своих прецизионных муфт и линейных валов. В конце 2022 года компания переехала на завод площадью 30 000 квадратных футов в Западном Чикаго, штат Иллинойс (США), и в настоящее время наращивает производство большинства своих прецизионных сильфонных муфт, эластомерных соединителей и линейных валов для североамериканского рынка здесь...
R+W расширяет свою производственную базу в СШАЗападный Чикаго, Иллинойс – R+W, мировой бренд прецизионных муфт для систем управления движением и автоматизации, только что открыл новое производственное предприятие в США с расширенными возможностями механической обработки и сборки своих прецизионных муфт и линейных валов. В конце 2022 года компания переехала на завод площадью 30 000 квадратных футов в Западном Чикаго, штат Иллинойс (США), и в настоящее время наращивает производство большинства своих прецизионных сильфонных муфт, эластомерных соединителей и линейных валов для североамериканского рынка здесь...
Motovario посещает A.Setti - своего давнего дистрибьютораMotovario on Tour: Motovario посещает A.Setti - своего давнего дистрибьютора Региональный менеджер Антонио Сонсини недавно посетил расположенный в Эмполи завод компании Setti A., которая является дистрибьютором Motovario уже более 10 лет. Тосканская компания проходит процедуру становления первым членом MAC (Motovario Assembly Centre) на данной территории, и этот визит стал прекрасной возможностью оценить достигнутый прогресс. Основными темами встречи стали: - Поставка необходимого оборудования для сборки червячных редукторов Motovario серий VSF и HBS...
Motovario посещает A.Setti - своего давнего дистрибьютораMotovario on Tour: Motovario посещает A.Setti - своего давнего дистрибьютора Региональный менеджер Антонио Сонсини недавно посетил расположенный в Эмполи завод компании Setti A., которая является дистрибьютором Motovario уже более 10 лет. Тосканская компания проходит процедуру становления первым членом MAC (Motovario Assembly Centre) на данной территории, и этот визит стал прекрасной возможностью оценить достигнутый прогресс. Основными темами встречи стали: - Поставка необходимого оборудования для сборки червячных редукторов Motovario серий VSF и HBS...
SKF и Inovance подписали соглашение о стратегическом сотрудничествеНедавно SKF подписала соглашение о стратегическом сотрудничестве с Suzhou Inovance United Power Systems Co., Ltd. («Inovance United Power»). Обе стороны будут осуществлять всестороннее углубленное сотрудничество в области системы обслуживания цепочек поставок, НИОКР и цифровизации, интеллектуального мониторинга состояния, новых энергетических транспортных средств и т. д., а также сосредоточатся на вопросах декарбонизации и нулевых выбросов, таких как нулевой уровень выбросов углерода: углеродная зеленая электроэнергия, переработка и переработка нефти...
SKF и Inovance подписали соглашение о стратегическом сотрудничествеНедавно SKF подписала соглашение о стратегическом сотрудничестве с Suzhou Inovance United Power Systems Co., Ltd. («Inovance United Power»). Обе стороны будут осуществлять всестороннее углубленное сотрудничество в области системы обслуживания цепочек поставок, НИОКР и цифровизации, интеллектуального мониторинга состояния, новых энергетических транспортных средств и т. д., а также сосредоточатся на вопросах декарбонизации и нулевых выбросов, таких как нулевой уровень выбросов углерода: углеродная зеленая электроэнергия, переработка и переработка нефти...
День открытых дверей для компаний-членов ассоциации Confindustria EmiliaДень открытых дверей для компаний-членов ассоциации Confindustria Emilia Цель мероприятия, в котором приняли участие более 30 компаний, - обмен передовым опытом. Мероприятие началось с выступления Джакомо Виллано - директора по связям, территориальному развитию и организации Confidustria Emilia. Затем выступил Франко Пачини, управляющий директор Motovario, который рассказал о компании и основных направлениях деятельности в области устойчивого развития и инноваций, приведя в пример инновационный...
День открытых дверей для компаний-членов ассоциации Confindustria EmiliaДень открытых дверей для компаний-членов ассоциации Confindustria Emilia Цель мероприятия, в котором приняли участие более 30 компаний, - обмен передовым опытом. Мероприятие началось с выступления Джакомо Виллано - директора по связям, территориальному развитию и организации Confidustria Emilia. Затем выступил Франко Пачини, управляющий директор Motovario, который рассказал о компании и основных направлениях деятельности в области устойчивого развития и инноваций, приведя в пример инновационный...
Директор по производству компании Motovario, принял участие в мероприятии "ЖЕНЩИНЫ, СПОРТ И БИЗНЕС"Джованни Терранова, директор по производству компании Motovario, принял участие в мероприятии «ЖЕНЩИНЫ, СПОРТ И БИЗНЕС: ЦЕННОСТЬ ЖЕНСКОГО МАСТЕРСТВА», организованном Confindustria и Sassuolo Calcio На мероприятии, модератором которого выступила журналистка Sky Italia Сара Бенчи, за столом докладчиков присутствовали Вероника Сквинци, генеральный директор MAPEI и вице-президент Sassuolo Calcio, Валентина Маркезини, директор по персоналу Marchesini Group и президент фонда «Marchesini», Федерика Каппеллетти...
Директор по производству компании Motovario, принял участие в мероприятии "ЖЕНЩИНЫ, СПОРТ И БИЗНЕС"Джованни Терранова, директор по производству компании Motovario, принял участие в мероприятии «ЖЕНЩИНЫ, СПОРТ И БИЗНЕС: ЦЕННОСТЬ ЖЕНСКОГО МАСТЕРСТВА», организованном Confindustria и Sassuolo Calcio На мероприятии, модератором которого выступила журналистка Sky Italia Сара Бенчи, за столом докладчиков присутствовали Вероника Сквинци, генеральный директор MAPEI и вице-президент Sassuolo Calcio, Валентина Маркезини, директор по персоналу Marchesini Group и президент фонда «Marchesini», Федерика Каппеллетти...
Современная учебная мастерская в ZIMMОткрытая в июне 2022 года новая и современная учебная мастерская в Лустенау — инвестиция ZIMM в будущее. Когда в главном здании стало не хватать места, было принято решение построить новое здание в Миллениум-парке через дорогу. Для владельца и генерального директора Гюнтера Циммермана тот факт, что обучение теперь проводится именно там, стало логичным шагом: «Инвестиции в следующее поколение квалифицированных работников — это инвестиции в будущее. Мы можем заинтересовать молодежь только с помощью действительно современной, хорошо оборудованной учебной мастерской»...
Современная учебная мастерская в ZIMMОткрытая в июне 2022 года новая и современная учебная мастерская в Лустенау — инвестиция ZIMM в будущее. Когда в главном здании стало не хватать места, было принято решение построить новое здание в Миллениум-парке через дорогу. Для владельца и генерального директора Гюнтера Циммермана тот факт, что обучение теперь проводится именно там, стало логичным шагом: «Инвестиции в следующее поколение квалифицированных работников — это инвестиции в будущее. Мы можем заинтересовать молодежь только с помощью действительно современной, хорошо оборудованной учебной мастерской»...
Motovario провела ежегодное совещание по продажамMotovario провела ежегодное совещание по продажам в Индии В Индийском филиале компании Motovario прошло ежегодное совещание по продажам. В этом году оно было приурочено к религиозному празднику (Пуджи) в честь бога инженерного дела и техники Вишкармана. Мероприятие, в котором приняли участие все коллеги из индийского филиала, стало возможностью для обмена мнениями и для дискуссий на всех уровнях. В центре внимания были потребности и проблемы постоянно меняющегося рынка. Вот что сказал о прошедшем дне Парта Пратим Сен, генеральный менеджер Motovario в Индии: «Это был очень важный день...
Motovario провела ежегодное совещание по продажамMotovario провела ежегодное совещание по продажам в Индии В Индийском филиале компании Motovario прошло ежегодное совещание по продажам. В этом году оно было приурочено к религиозному празднику (Пуджи) в честь бога инженерного дела и техники Вишкармана. Мероприятие, в котором приняли участие все коллеги из индийского филиала, стало возможностью для обмена мнениями и для дискуссий на всех уровнях. В центре внимания были потребности и проблемы постоянно меняющегося рынка. Вот что сказал о прошедшем дне Парта Пратим Сен, генеральный менеджер Motovario в Индии: «Это был очень важный день...
Муфты R+W Решение для высокоскоростных приложенийМуфты R+W - решение для высокоскоростных приложений При высоких скоростях вращения необходимо уделять особое внимание конструкции и качеству изготовления соединительной муфты, поскольку любые неточности в механической обработке и балансировке увеличиваются с увеличением скорости. Высокий уровень концентричности имеет решающее значение для обеспечения плавной и точной передачи вращательного движения. SP6 – Высокоскоростная муфта от R+W Качественные муфты должны быть способны выдерживать высокие уровни деформации при кручении в результате ускорения и случайных ударных нагрузок...
Муфты R+W Решение для высокоскоростных приложенийМуфты R+W - решение для высокоскоростных приложений При высоких скоростях вращения необходимо уделять особое внимание конструкции и качеству изготовления соединительной муфты, поскольку любые неточности в механической обработке и балансировке увеличиваются с увеличением скорости. Высокий уровень концентричности имеет решающее значение для обеспечения плавной и точной передачи вращательного движения. SP6 – Высокоскоростная муфта от R+W Качественные муфты должны быть способны выдерживать высокие уровни деформации при кручении в результате ускорения и случайных ударных нагрузок...
Проект Inovance United Power Electronic Control получил сертификат ASPICE уровня 2Стремясь создать новые решения для энергетических силовых агрегатов и систем электропитания мирового класса, компания Inovance United Power недавно получила еще один авторитетный международный сертификат. Проект платформы контроллера двигателя легкового автомобиля второго поколения компании Inovance United Power прошел оценку 2 уровня Automotive SPICE («ASPICE»). Эта сертификация, являющаяся порогом входа в систему поставок всемирно известных автомобильных компаний, означает, что возможности управления...
Проект Inovance United Power Electronic Control получил сертификат ASPICE уровня 2Стремясь создать новые решения для энергетических силовых агрегатов и систем электропитания мирового класса, компания Inovance United Power недавно получила еще один авторитетный международный сертификат. Проект платформы контроллера двигателя легкового автомобиля второго поколения компании Inovance United Power прошел оценку 2 уровня Automotive SPICE («ASPICE»). Эта сертификация, являющаяся порогом входа в систему поставок всемирно известных автомобильных компаний, означает, что возможности управления...
До 25% процентов электроэнергии вырабатывается солнечными батареями в компании МотовариоКомпания Motovario совершила энергетический переход Бросив взгляд с высоты, можно проникнуть в самое сердце энергетического перехода компании Motovario. Более 4000 солнечных панелей установлены на крыше производственных цехов компании Motovario в Италии. Солнечные батареи обеспечивают покрытие 25% годовых энергетических потребностей компании с пиковым суточным значением более 90% при снижении объема выбросов CO2 в окружающую среду более чем на 1500 тонн в год. Данная новость повествует нам о...
До 25% процентов электроэнергии вырабатывается солнечными батареями в компании МотовариоКомпания Motovario совершила энергетический переход Бросив взгляд с высоты, можно проникнуть в самое сердце энергетического перехода компании Motovario. Более 4000 солнечных панелей установлены на крыше производственных цехов компании Motovario в Италии. Солнечные батареи обеспечивают покрытие 25% годовых энергетических потребностей компании с пиковым суточным значением более 90% при снижении объема выбросов CO2 в окружающую среду более чем на 1500 тонн в год. Данная новость повествует нам о...
Демонстрация новых продуктов FATEKFATEK предлагает новые продукты и решения, включая усовершенствованные ПЛК, HMI и сервосистемы. Эти продукты представляют собой следующее поколение технологий промышленной автоматизации. Комплексные высокопроизводительные решения FATEK предназначены для повышения эффективности производства и обеспечения стабильной и надежной работы. Эти решения обладают широкими программными возможностями и могут применяться в различных отраслях промышленности, предлагая заказчикам широкий спектр вариантов применения...
Демонстрация новых продуктов FATEKFATEK предлагает новые продукты и решения, включая усовершенствованные ПЛК, HMI и сервосистемы. Эти продукты представляют собой следующее поколение технологий промышленной автоматизации. Комплексные высокопроизводительные решения FATEK предназначены для повышения эффективности производства и обеспечения стабильной и надежной работы. Эти решения обладают широкими программными возможностями и могут применяться в различных отраслях промышленности, предлагая заказчикам широкий спектр вариантов применения...
Поставка полного силового агрегата на базе решений MotovarioУ компании Мотоварио появился новый заказчик, компания-заказчик расположена в районе Модены (Италия), в так называемом «Керамическом округе». Проект предусматривает поставку полного силового агрегата, который включает: инвертор, редуктор, а также инновационный синхронный двигатель IE4 Self Power от компании Motovario. Важнейшим аспектом проекта было удовлетворение потребности заказчика в синхронизации всех конвейерных лент, используемых на керамическом производстве, что позволило бы им работать с одинаковой скоростью, несмотря на различные изменения нагрузки...
Поставка полного силового агрегата на базе решений MotovarioУ компании Мотоварио появился новый заказчик, компания-заказчик расположена в районе Модены (Италия), в так называемом «Керамическом округе». Проект предусматривает поставку полного силового агрегата, который включает: инвертор, редуктор, а также инновационный синхронный двигатель IE4 Self Power от компании Motovario. Важнейшим аспектом проекта было удовлетворение потребности заказчика в синхронизации всех конвейерных лент, используемых на керамическом производстве, что позволило бы им работать с одинаковой скоростью, несмотря на различные изменения нагрузки...
Мотоварио провела конференцию по результатам работыКонференция в компании Мотоварио по текущим результатам работы В компании Motovario, несмотря на постоянное участие всех команд различных подразделений в проектах по улучшениям и инновациям, выделяют время для специализированной встречи, которая позволяет поделиться достигнутыми результатами со всеми коллегами, следуя принципам прозрачности и доверительности. Как обычно, генеральный директор компании Мотоварио, Франко Пачини (Franco Pacini) открыл встречу последовательным анализом следующих вопросов: Концепция...
Мотоварио провела конференцию по результатам работыКонференция в компании Мотоварио по текущим результатам работы В компании Motovario, несмотря на постоянное участие всех команд различных подразделений в проектах по улучшениям и инновациям, выделяют время для специализированной встречи, которая позволяет поделиться достигнутыми результатами со всеми коллегами, следуя принципам прозрачности и доверительности. Как обычно, генеральный директор компании Мотоварио, Франко Пачини (Franco Pacini) открыл встречу последовательным анализом следующих вопросов: Концепция...
Сертификация по стандарту ISO 9001:2015 в компании МотовариоMotovario: Успешно продлена сертификация по стандарту ISO 9001:2015! Инспекторами итальянского отделения организации по техническому контролю TUV проведена аудиторская проверка различных участков, управлений и отделов компании Motovario, в результате которой не было обнаружено никаких нарушений установленных норм. При этом проверяющие не раз с одобрением отметили нацеленность компании на улучшение собственной работы, реализуемую в неизменно проактивной форме. Постоянное улучшение, отмечаемое на...
Сертификация по стандарту ISO 9001:2015 в компании МотовариоMotovario: Успешно продлена сертификация по стандарту ISO 9001:2015! Инспекторами итальянского отделения организации по техническому контролю TUV проведена аудиторская проверка различных участков, управлений и отделов компании Motovario, в результате которой не было обнаружено никаких нарушений установленных норм. При этом проверяющие не раз с одобрением отметили нацеленность компании на улучшение собственной работы, реализуемую в неизменно проактивной форме. Постоянное улучшение, отмечаемое на...
Прецизионные предохранительные муфты защищают от экстремальных температурПрецизионные предохранительные муфты R+W защищают системы и оборудование от экстремальных температур Когда в условиях эксплуатации машин и оборудования температура опускается значительно ниже нуля, многие компоненты начинают работать на пределе своих возможностей. Поломка оборудования из-за хрупкости материалов на холоде в таких местах, как промышленные морозильные камеры, термокамеры и в целом в условиях холодного климата, может привести к чрезмерным затратам для операторов и сервисных инженеров,...
Прецизионные предохранительные муфты защищают от экстремальных температурПрецизионные предохранительные муфты R+W защищают системы и оборудование от экстремальных температур Когда в условиях эксплуатации машин и оборудования температура опускается значительно ниже нуля, многие компоненты начинают работать на пределе своих возможностей. Поломка оборудования из-за хрупкости материалов на холоде в таких местах, как промышленные морозильные камеры, термокамеры и в целом в условиях холодного климата, может привести к чрезмерным затратам для операторов и сервисных инженеров,...
Домкраты ZIMM приносят инновации в беспилотные транспортные системыПодъемные механизмы ZIMM приносят инновации в беспилотные транспортные системы RB Poland — польская компания, специализирующаяся на разработке и производстве беспилотных транспортных систем (FTS). Компания “RB Poland” постоянно ищет новые решения, чтобы сделать свою продукцию еще лучше и совершеннее. Когда возникла необходимость в подъемной системе грузоподъемностью около двух тонн, на помощь пришла компания ZIMM. Долговечность, точность, энергоэффективность благодаря высокому КПД и использование...
Домкраты ZIMM приносят инновации в беспилотные транспортные системыПодъемные механизмы ZIMM приносят инновации в беспилотные транспортные системы RB Poland — польская компания, специализирующаяся на разработке и производстве беспилотных транспортных систем (FTS). Компания “RB Poland” постоянно ищет новые решения, чтобы сделать свою продукцию еще лучше и совершеннее. Когда возникла необходимость в подъемной системе грузоподъемностью около двух тонн, на помощь пришла компания ZIMM. Долговечность, точность, энергоэффективность благодаря высокому КПД и использование...
Частотные преобразователи TECO серии 510Откройте для себя линейку инверторов TECO серии 510, символизирующие пульсирующее сердце нашей компании! Motovario и TECO - входят в одну группу компаний. Компания TECO, основанная в 1956 году как специализированный производитель промышленных двигателей, диверсифицировала свое производство в соответствии с тайваньским экономическим чудом, расширив сферу деятельности до производства сложного электрооборудования, компьютерных технологий, электроники, гражданского строительства, управления недвижимостью, логистики, общественного питания и услуг, бытовой техники...
Частотные преобразователи TECO серии 510Откройте для себя линейку инверторов TECO серии 510, символизирующие пульсирующее сердце нашей компании! Motovario и TECO - входят в одну группу компаний. Компания TECO, основанная в 1956 году как специализированный производитель промышленных двигателей, диверсифицировала свое производство в соответствии с тайваньским экономическим чудом, расширив сферу деятельности до производства сложного электрооборудования, компьютерных технологий, электроники, гражданского строительства, управления недвижимостью, логистики, общественного питания и услуг, бытовой техники...
Стратегия Inovance: Завоевание наиболее конкурентного рынкаСтратегия компании Inovance - завоевание наиболее конкурентного рынка Представьте, что ваша компания успешна, растет на протяжении многих лет и является одним из лидеров рынка - но только на региональном уровне. Теперь вы хотите завоевать новые рынки. Перед компанией Inovance стоит эта задача. Семейство продуктов Inovance Ассортимент продукции Inovance представлен широким кругом изделий: от приводов, контроллеров движения и систем управления до комплексных систем для роботов и лифтов. Любая компания, которая хочет выйти на новые рынки, должна бороться с периодом низкой узнаваемости бренда...
Стратегия Inovance: Завоевание наиболее конкурентного рынкаСтратегия компании Inovance - завоевание наиболее конкурентного рынка Представьте, что ваша компания успешна, растет на протяжении многих лет и является одним из лидеров рынка - но только на региональном уровне. Теперь вы хотите завоевать новые рынки. Перед компанией Inovance стоит эта задача. Семейство продуктов Inovance Ассортимент продукции Inovance представлен широким кругом изделий: от приводов, контроллеров движения и систем управления до комплексных систем для роботов и лифтов. Любая компания, которая хочет выйти на новые рынки, должна бороться с периодом низкой узнаваемости бренда...
Аудит системы экологического управления ISO 14001 в компании MotovarioАудит системы экологического управления ISO 14001 в компании Motovario Компания Motovario успешно прошла надзорный аудит системы экологического управления ISO 14001. Компания Motovario продлила сертификат системы экологического управления ISO 14001. Инспекторы «TUV Italia» провели аудит в различных областях деятельности и отделах компании, и результат оказался исключительно положительным. Сертификация системы экологического управления ISO 14001 была подтверждена без выявления каких-либо «несоответствий»...
Аудит системы экологического управления ISO 14001 в компании MotovarioАудит системы экологического управления ISO 14001 в компании Motovario Компания Motovario успешно прошла надзорный аудит системы экологического управления ISO 14001. Компания Motovario продлила сертификат системы экологического управления ISO 14001. Инспекторы «TUV Italia» провели аудит в различных областях деятельности и отделах компании, и результат оказался исключительно положительным. Сертификация системы экологического управления ISO 14001 была подтверждена без выявления каких-либо «несоответствий»...
Motovario предлагает новые модели электродвигателей Motovario SH и HSHКомпания Motovario заменило двигатели модельных серий S (однофазные) и HSE (однофазные с высоким крутящим моментом) серии M на новые модели Motovario SH и HSH, отвечающие новому стандарту энергоэффективности - IE2. Данная замена представляет собой значительный шаг с точки зрения инноваций и устойчивого развития, который поможет достичь новых целей по снижению воздействия на окружающую среду и внести свой вклад в благополучие планеты. Кроме того, модели электродвигателей Motovario SH и Motovario...
Motovario предлагает новые модели электродвигателей Motovario SH и HSHКомпания Motovario заменило двигатели модельных серий S (однофазные) и HSE (однофазные с высоким крутящим моментом) серии M на новые модели Motovario SH и HSH, отвечающие новому стандарту энергоэффективности - IE2. Данная замена представляет собой значительный шаг с точки зрения инноваций и устойчивого развития, который поможет достичь новых целей по снижению воздействия на окружающую среду и внести свой вклад в благополучие планеты. Кроме того, модели электродвигателей Motovario SH и Motovario...
Новый каталог продукции ZIMMНовый каталог продукции ZIMM Компания ZIMM - хорошо известный разработчик и производитель промышленных домкратов представляет новый каталог продукции: Разработчик и производитель промышленных домкратов ZIMM Компания ZIMM является разработчиком и производителем высокоточных промышленных домкратов. Производство домкратов в ZIMM содержит ряд отличительных особенностей: Многолетний опыт производства • 145 лет ноу-хау и более 300 000 редукторов, работающих по всему миру • Более, чем вековая специализация...
Новый каталог продукции ZIMMНовый каталог продукции ZIMM Компания ZIMM - хорошо известный разработчик и производитель промышленных домкратов представляет новый каталог продукции: Разработчик и производитель промышленных домкратов ZIMM Компания ZIMM является разработчиком и производителем высокоточных промышленных домкратов. Производство домкратов в ZIMM содержит ряд отличительных особенностей: Многолетний опыт производства • 145 лет ноу-хау и более 300 000 редукторов, работающих по всему миру • Более, чем вековая специализация...
Применение ZIMM Z-1000-SL с трапецеидальным винтом и ходом 200 ммМодернизация токарного станка с использованием винтового домкрата ZIMM Z-1000-SL с трапецеидальным винтом и ходом 200 мм Компания “HR Werkzeugmaschinen GmbH” из Какенсторфа под Гамбургом специализируется на капитальном ремонте станков и оборудования. Чтобы спасти старый, технически и морально устаревший тяжелый токарный станок, была произведена модернизация станка при помощи винтового домкрата ZIMM серии Z. Использование такого домкрата в качестве устройства зажима кулачкового патрона большого токарного станка явилось необычным решением и требовало определенной смелости...
Применение ZIMM Z-1000-SL с трапецеидальным винтом и ходом 200 ммМодернизация токарного станка с использованием винтового домкрата ZIMM Z-1000-SL с трапецеидальным винтом и ходом 200 мм Компания “HR Werkzeugmaschinen GmbH” из Какенсторфа под Гамбургом специализируется на капитальном ремонте станков и оборудования. Чтобы спасти старый, технически и морально устаревший тяжелый токарный станок, была произведена модернизация станка при помощи винтового домкрата ZIMM серии Z. Использование такого домкрата в качестве устройства зажима кулачкового патрона большого токарного станка явилось необычным решением и требовало определенной смелости...
Разработка интеллектуальной системы сцепления в муфтах R+WРазработка интеллектуальной системы сцепления в муфтах R+W Под девизом ”Познайте будущее сегодня" компания R+W Antriebselemente GmbH представляет новую эру в приводных технологиях – муфты со встроенной сенсорной технологией. Разработка интеллектуальной системы сцепления только начинается. Новая серия кулачковых муфт R+W оснащена сенсорной технологией, инновационными системами независимого электропитания и передачи данных. В будущем, в дополнение к гибким дисковым и предохранительным муфтам, линейным...
Разработка интеллектуальной системы сцепления в муфтах R+WРазработка интеллектуальной системы сцепления в муфтах R+W Под девизом ”Познайте будущее сегодня" компания R+W Antriebselemente GmbH представляет новую эру в приводных технологиях – муфты со встроенной сенсорной технологией. Разработка интеллектуальной системы сцепления только начинается. Новая серия кулачковых муфт R+W оснащена сенсорной технологией, инновационными системами независимого электропитания и передачи данных. В будущем, в дополнение к гибким дисковым и предохранительным муфтам, линейным...
Inovance на выставке Testing Expo China - Automotive 2023Inovance демонстрирует сверхточные автомобильные решения на выставке Testing Expo China - Automotive 2023 Команда Inovance дебютировала на выставке Testing Expo China – Automotive в Шанхае в августе этого года. Компания Inovance Technology впервые приняла участие на выставке Testing Expo China – Automotive, посетители стенда были особенно впечатлены демонстрацией низковольтного мультипривода переменного тока Inovance MD880. Выставка проходила с 9 по 11 августа в выставочном и конференц-центре...
Inovance на выставке Testing Expo China - Automotive 2023Inovance демонстрирует сверхточные автомобильные решения на выставке Testing Expo China - Automotive 2023 Команда Inovance дебютировала на выставке Testing Expo China – Automotive в Шанхае в августе этого года. Компания Inovance Technology впервые приняла участие на выставке Testing Expo China – Automotive, посетители стенда были особенно впечатлены демонстрацией низковольтного мультипривода переменного тока Inovance MD880. Выставка проходила с 9 по 11 августа в выставочном и конференц-центре...
Технология сверхбыстрого контура тока обеспечивает скорость и точностьТехнология сверхбыстрого контура тока обеспечивает лучшее управление за счет улучшенной полосы пропускания и почти мгновенной обратной связи для широкого спектра применений конечных пользователей, требующих повышенной скорости и точности. Разработчики сервоприводов десятилетиями работали над достижением уровня производительности, который наблюдается сейчас, используя технологию сверхбыстрого контура тока. Сервоприводы имеют три рабочих контура – положение, скорость и ток, – и ток является основополагающим, поскольку он напрямую определяет характеристики других контуров...
Технология сверхбыстрого контура тока обеспечивает скорость и точностьТехнология сверхбыстрого контура тока обеспечивает лучшее управление за счет улучшенной полосы пропускания и почти мгновенной обратной связи для широкого спектра применений конечных пользователей, требующих повышенной скорости и точности. Разработчики сервоприводов десятилетиями работали над достижением уровня производительности, который наблюдается сейчас, используя технологию сверхбыстрого контура тока. Сервоприводы имеют три рабочих контура – положение, скорость и ток, – и ток является основополагающим, поскольку он напрямую определяет характеристики других контуров...
Inovance приняла участие на выставке ITMA 2023 в Милане (Италия)Компания Inovance активно участвовала на выставке ITMA 2023 в Милане В 2023 году на выставке ITMA 2023 (Милан, Италия), присутствовало большое количество посетителей, и многие из них задерживались на стенде компании Inovance, чтобы пообщаться с командой Inovance Technology Europe. Команда Inovance продемонстрировала широкий спектр продуктов промышленной автоматизации представителям текстильной и швейной промышленности со всей Европы. Выставка ITMA, принадлежащая Европейскому комитету производителей...
Inovance приняла участие на выставке ITMA 2023 в Милане (Италия)Компания Inovance активно участвовала на выставке ITMA 2023 в Милане В 2023 году на выставке ITMA 2023 (Милан, Италия), присутствовало большое количество посетителей, и многие из них задерживались на стенде компании Inovance, чтобы пообщаться с командой Inovance Technology Europe. Команда Inovance продемонстрировала широкий спектр продуктов промышленной автоматизации представителям текстильной и швейной промышленности со всей Европы. Выставка ITMA, принадлежащая Европейскому комитету производителей...
Решения Motovario в современном и технологичном сельскохозяйственном питомникеВнимательная работа компании Motovario с клиентом для создания современной сельскохозяйственной теплицы Возможность увидеть и ознакомится с работой машин и систем, на которые установлена продукция Motovario имеет большое значение. Благодаря этому возможно детально изучить применение, понять работу систем и проанализировать характеристики оборудования. Таким образом, посещение места интеграции и работы продукции Motovario является важнейшим шагом для группы поддержки продаж, ведь это позволит учитывать мельчайшие детали, которые клиент может упустить на этапе выбора...
Решения Motovario в современном и технологичном сельскохозяйственном питомникеВнимательная работа компании Motovario с клиентом для создания современной сельскохозяйственной теплицы Возможность увидеть и ознакомится с работой машин и систем, на которые установлена продукция Motovario имеет большое значение. Благодаря этому возможно детально изучить применение, понять работу систем и проанализировать характеристики оборудования. Таким образом, посещение места интеграции и работы продукции Motovario является важнейшим шагом для группы поддержки продаж, ведь это позволит учитывать мельчайшие детали, которые клиент может упустить на этапе выбора...
Винтовые домкраты ZIMM в театральном оборудовании сценКомпания Waagner-Biro Austria Stage System GmbH поставила не менее 21 подиума, оснащенных винтовыми домкратами ZIMM, для сцен нового Культурного центра Ататюрка (АКМ) в Стамбуле. Качество было убедительным, поэтому удалось выиграть дополнительный заказ на гибкие парапеты. Решения ZIMM теперь обеспечивают точность перемещения элементов сцены в крупнейшем культурном учреждении Турции. Престижный заказ на комплектующие для сценического оборудования, как для оперы, так и для театрального зала, был передан...
Винтовые домкраты ZIMM в театральном оборудовании сценКомпания Waagner-Biro Austria Stage System GmbH поставила не менее 21 подиума, оснащенных винтовыми домкратами ZIMM, для сцен нового Культурного центра Ататюрка (АКМ) в Стамбуле. Качество было убедительным, поэтому удалось выиграть дополнительный заказ на гибкие парапеты. Решения ZIMM теперь обеспечивают точность перемещения элементов сцены в крупнейшем культурном учреждении Турции. Престижный заказ на комплектующие для сценического оборудования, как для оперы, так и для театрального зала, был передан...
Компания Inovance Technology Germany успешно продемонстрировала оборудование, продукты и решения компанииКомпания Inovance Technology Germany успешно продемонстрировала свое оборудование, продукты и решения в рамках "Дня Производительности в Плейдельсхайме (Германия)" (Pleidelsheim Performance Day) Весной 2023 года, компания Inovance в немецком городе Плейдельсхайм продемонстрировала свою продукцию и решения в рамках перформанс-шоу. Во время мероприятия посетители могли совершить экскурсию по складу, демонстрационному и машинному залу Inovance Technology Germany. Посетители получили исчерпывающую информацию, обзоры и демонстрацию продуктов и решений Inovance для промышленной автоматизации...
Компания Inovance Technology Germany успешно продемонстрировала оборудование, продукты и решения компанииКомпания Inovance Technology Germany успешно продемонстрировала свое оборудование, продукты и решения в рамках "Дня Производительности в Плейдельсхайме (Германия)" (Pleidelsheim Performance Day) Весной 2023 года, компания Inovance в немецком городе Плейдельсхайм продемонстрировала свою продукцию и решения в рамках перформанс-шоу. Во время мероприятия посетители могли совершить экскурсию по складу, демонстрационному и машинному залу Inovance Technology Germany. Посетители получили исчерпывающую информацию, обзоры и демонстрацию продуктов и решений Inovance для промышленной автоматизации...
Inovance демонстрирует значительный рост в области промышленной автоматизацииДоходы Inovance от инвестиций выросли до $3,4 млрд благодаря значительному росту промышленной автоматизации Компания Inovance, мировой специалист по промышленной автоматизации, зафиксировала впечатляющую годовую прибыль в размере 3,4 млрд долларов в 2022 году, что представляет собой рост выручки на 28% в годовом исчислении. Выручка от промышленной автоматизации достигла $1,7 млрд (50% от общего объема продаж группы), при этом значительный рост также наблюдался в сфере электромобилей и промышленных роботов...
Inovance демонстрирует значительный рост в области промышленной автоматизацииДоходы Inovance от инвестиций выросли до $3,4 млрд благодаря значительному росту промышленной автоматизации Компания Inovance, мировой специалист по промышленной автоматизации, зафиксировала впечатляющую годовую прибыль в размере 3,4 млрд долларов в 2022 году, что представляет собой рост выручки на 28% в годовом исчислении. Выручка от промышленной автоматизации достигла $1,7 млрд (50% от общего объема продаж группы), при этом значительный рост также наблюдался в сфере электромобилей и промышленных роботов...
ПЛК INOVANCE с поддержкой EtherCATПЛК Easy Series с поддержкой EtherCAT от бренда INOVANCE Компания Inovance рада сообщить о новинке - высокопроизводительные компактные ПЛК Easy Series с поддержкой EtherCAT: · PLCopen - совместимое управление осями · Режим моделирования для автономной отладки · Полевая шина реального времени · Группа осей для линейной и круговой интерполяции, функциональность таблицы CAM · Поддерживает функциональный блок...
ПЛК INOVANCE с поддержкой EtherCATПЛК Easy Series с поддержкой EtherCAT от бренда INOVANCE Компания Inovance рада сообщить о новинке - высокопроизводительные компактные ПЛК Easy Series с поддержкой EtherCAT: · PLCopen - совместимое управление осями · Режим моделирования для автономной отладки · Полевая шина реального времени · Группа осей для линейной и круговой интерполяции, функциональность таблицы CAM · Поддерживает функциональный блок...
Применение винтовых домкратов ZIMM с шарико-винтовой передачей (ШВП)С 2018 года винтовые домкраты ZIMM с шарико-винтовой передачей (ШВП), являются центральным компонентом высокоточного лабораторного рамного пресса CompreDrive для электрохимических процессов в компании RHD instruments из Дармштадта. Вместо гидравлической системы для управления усилием там используются домкраты ZIMM ZE-150-SL-KGT KG63x20. Компания RHD instruments узнала о ZIMM, когда искала в Интернете подходящий винтовой домкрат. Консультация на месте и качество продукции стали решающими факторами при принятии решения о покупке...
Применение винтовых домкратов ZIMM с шарико-винтовой передачей (ШВП)С 2018 года винтовые домкраты ZIMM с шарико-винтовой передачей (ШВП), являются центральным компонентом высокоточного лабораторного рамного пресса CompreDrive для электрохимических процессов в компании RHD instruments из Дармштадта. Вместо гидравлической системы для управления усилием там используются домкраты ZIMM ZE-150-SL-KGT KG63x20. Компания RHD instruments узнала о ZIMM, когда искала в Интернете подходящий винтовой домкрат. Консультация на месте и качество продукции стали решающими факторами при принятии решения о покупке...
Компания HCFA более 10-ти лет развивает бизнесЗа последние десять лет компания HCFA только подтверждает свою миссию в становлении наиболее значимым поставщиком решений в области промышленной автоматизации. Внедряя подход в стремлении к созданию лучшей жизни через успешную работу, инновации, и сервисы. Ведомая технологическими инновациями, компания продолжает повышать уровень новых технологических внедрений и лидерства на рынке, углубляя прогресс корпоративных преобразований, улучшая характеристики, и производительность оборудования, и увеличивая сервисные возможности...
Компания HCFA более 10-ти лет развивает бизнесЗа последние десять лет компания HCFA только подтверждает свою миссию в становлении наиболее значимым поставщиком решений в области промышленной автоматизации. Внедряя подход в стремлении к созданию лучшей жизни через успешную работу, инновации, и сервисы. Ведомая технологическими инновациями, компания продолжает повышать уровень новых технологических внедрений и лидерства на рынке, углубляя прогресс корпоративных преобразований, улучшая характеристики, и производительность оборудования, и увеличивая сервисные возможности...
Разработка технологии сверхбыстрого контура токаРазработка технологии сверхбыстрого контура тока В этой статье будет рассмотрена эволюция сервоприводов, приведшая к разработке технологии сверхбыстрого контура тока, подобной той, что используется в ряде сервоприводов Inovance. Автор: Энцо Стампаккья, Inovance Technology, Италия (By Enzo Stampacchia, Inovance Technology, Italy) Сервоприводы эволюционировали на протяжении десятилетий, и многие из них теперь оснащены технологией сверхбыстрого контура тока в результате ряда технологических достижений...
Разработка технологии сверхбыстрого контура токаРазработка технологии сверхбыстрого контура тока В этой статье будет рассмотрена эволюция сервоприводов, приведшая к разработке технологии сверхбыстрого контура тока, подобной той, что используется в ряде сервоприводов Inovance. Автор: Энцо Стампаккья, Inovance Technology, Италия (By Enzo Stampacchia, Inovance Technology, Italy) Сервоприводы эволюционировали на протяжении десятилетий, и многие из них теперь оснащены технологией сверхбыстрого контура тока в результате ряда технологических достижений...
Домкраты ZIMM в устройстве опорожнения контейнеров “Биг-Бэг” для сыпучих материаловДомкраты ZIMM в устройстве опорожнения контейнеров Big-Bag (“Биг-Бэг”) для сыпучих материалов Компания, работающая на рынке молокоперерабатывающей промышленности с начала 2023 года использует домкраты ZIMM в устройстве опорожнения контейнеров Big-Bag (“Биг-Бэг”) для сыпучих материалов. Два разных винтовых домкрата ZIMM производят как вертикальное, так и горизонтальное перемещение, что обеспечивает экономию места. Система была разработана для минимально возможного пространства для установки, и главной целью было уменьшить высоту установки...
Домкраты ZIMM в устройстве опорожнения контейнеров “Биг-Бэг” для сыпучих материаловДомкраты ZIMM в устройстве опорожнения контейнеров Big-Bag (“Биг-Бэг”) для сыпучих материалов Компания, работающая на рынке молокоперерабатывающей промышленности с начала 2023 года использует домкраты ZIMM в устройстве опорожнения контейнеров Big-Bag (“Биг-Бэг”) для сыпучих материалов. Два разных винтовых домкрата ZIMM производят как вертикальное, так и горизонтальное перемещение, что обеспечивает экономию места. Система была разработана для минимально возможного пространства для установки, и главной целью было уменьшить высоту установки...
Motovario: червячный редуктор, который проработал более 30 летMotovario: червячный редуктор, который проработал более 30 лет Качество, эффективность, прочность и надежность - вот основные характеристики продукции Motovario и приоритеты работы компании. На этой фотографии - редуктор, благодаря которому осуществлялась фильтрация и правильное охлаждение компонентов во время производственного процесса с 15 февраля 1992 года. Комбинированный редуктор Motovario MRV30/MRV40, совмещенный с двигателем 0,18 кВт 4 полюса с общей производительностью 2500, был недавно...
Motovario: червячный редуктор, который проработал более 30 летMotovario: червячный редуктор, который проработал более 30 лет Качество, эффективность, прочность и надежность - вот основные характеристики продукции Motovario и приоритеты работы компании. На этой фотографии - редуктор, благодаря которому осуществлялась фильтрация и правильное охлаждение компонентов во время производственного процесса с 15 февраля 1992 года. Комбинированный редуктор Motovario MRV30/MRV40, совмещенный с двигателем 0,18 кВт 4 полюса с общей производительностью 2500, был недавно...
Hовый энкодер Kubler PROFIsafe, сертифицированный SIL3Готов к будущему: Новая платформа для промышленных Ethernet-энкодеров. Компания Kubler (Кюблер) представляет энкодеры серии Sendix на базе технологии PROFIsafe с захватывающими функциями, построенными на новой платформе. Промышленный Ethernet приобретает все большее значение в промышленной автоматизации и особенно для реализации концепций Индустрии 4.0. Компания Kubler, решения которой основываются на специально разработанной высокопроизводительной и эффективной платформе для промышленных Ethernet-энкодеров, имеет большой опыт внедрения энкодеров стандарта PROFINET...
Hовый энкодер Kubler PROFIsafe, сертифицированный SIL3Готов к будущему: Новая платформа для промышленных Ethernet-энкодеров. Компания Kubler (Кюблер) представляет энкодеры серии Sendix на базе технологии PROFIsafe с захватывающими функциями, построенными на новой платформе. Промышленный Ethernet приобретает все большее значение в промышленной автоматизации и особенно для реализации концепций Индустрии 4.0. Компания Kubler, решения которой основываются на специально разработанной высокопроизводительной и эффективной платформе для промышленных Ethernet-энкодеров, имеет большой опыт внедрения энкодеров стандарта PROFINET...
Подъемная система на базе решений ZIMMНовая подъемная система из двух KSZ-H-25-L с передаточным отношением 2:1, соединительных валов, мотора с тормозом и четырех ZE-35-RN с усиленным винтом и ходом Новая регулируемая по высоте платформа Eisbär Trockentechnik стала более мобильной благодаря винтовым домкратам ZIMM а также, теперь стала возможным экономия времени - до полудня на переоборудование. Это связано с тем, что теперь стало возможным не только просто перемещать данную сушильную установку и транспортировать из одного цеха в другой, но и использовать ее на различной высоте...
Подъемная система на базе решений ZIMMНовая подъемная система из двух KSZ-H-25-L с передаточным отношением 2:1, соединительных валов, мотора с тормозом и четырех ZE-35-RN с усиленным винтом и ходом Новая регулируемая по высоте платформа Eisbär Trockentechnik стала более мобильной благодаря винтовым домкратам ZIMM а также, теперь стала возможным экономия времени - до полудня на переоборудование. Это связано с тем, что теперь стало возможным не только просто перемещать данную сушильную установку и транспортировать из одного цеха в другой, но и использовать ее на различной высоте...
Решение от Motovario - электродвигатель SELF POWER IE4Компания Motovario предлагает свое решение - это SELF POWER IE4 В странах Европейского Союза находятся в эксплуатации 8 миллиардов электродвигателей, которые потребляют около 50% вырабатываемой электроэнергии. Повышенное энергопотребление ведет к росту выбросов парниковых газов. Ждать больше нельзя! Мы должны сохранить нашу планету! Компания Motovario предлагает свое решение - это SELF POWER, первый самозапускающийся синхронный реактивный двигатель без постоянных магнитов. Self Power представляет...
Решение от Motovario - электродвигатель SELF POWER IE4Компания Motovario предлагает свое решение - это SELF POWER IE4 В странах Европейского Союза находятся в эксплуатации 8 миллиардов электродвигателей, которые потребляют около 50% вырабатываемой электроэнергии. Повышенное энергопотребление ведет к росту выбросов парниковых газов. Ждать больше нельзя! Мы должны сохранить нашу планету! Компания Motovario предлагает свое решение - это SELF POWER, первый самозапускающийся синхронный реактивный двигатель без постоянных магнитов. Self Power представляет...
ZIMM - Roto-Tower 800 произвела революцию в процессе литья под давлениемКомпания ROTO Evolution GmbH из Криммитшау (Саксония/Германия) известна своими экономичными, экологичными и инновационными ротационными формовочными машинами. В новой машине Roto-Tower 800, редукторы ZIMM теперь помогают снизить энергозатраты, необходимые для изготовления изделий в процессе ротационного формования шариков, по меньшей мере на 30%. Заказчик искал надежного партнера на долгое время поставок продукции, который мог бы не только оказать поддержку в проектировании оборудования, но, прежде всего, быть доступным на регулярной основе для осуществления сервисных консультаций...
ZIMM - Roto-Tower 800 произвела революцию в процессе литья под давлениемКомпания ROTO Evolution GmbH из Криммитшау (Саксония/Германия) известна своими экономичными, экологичными и инновационными ротационными формовочными машинами. В новой машине Roto-Tower 800, редукторы ZIMM теперь помогают снизить энергозатраты, необходимые для изготовления изделий в процессе ротационного формования шариков, по меньшей мере на 30%. Заказчик искал надежного партнера на долгое время поставок продукции, который мог бы не только оказать поддержку в проектировании оборудования, но, прежде всего, быть доступным на регулярной основе для осуществления сервисных консультаций...
HCFA – предлагает свои решения в области управления движениемПродукция HCFA активно применяется в оборудовании для промышленного производства Вспышка эпидемии сделала пандемийный год очень запоминающимся для компании HCFA. Между тем, для индустрии промышленного контроля Китая возможности, продемонстрированные во время эпидемии, были беспрецедентными для быстрого строительства и эксплуатации больниц, для удовлетворения спроса на маски и защитную одежду в больших объемах, для онлайн-магазинов и продаж как таковых, что в определенной степени является воплощением...
HCFA – предлагает свои решения в области управления движениемПродукция HCFA активно применяется в оборудовании для промышленного производства Вспышка эпидемии сделала пандемийный год очень запоминающимся для компании HCFA. Между тем, для индустрии промышленного контроля Китая возможности, продемонстрированные во время эпидемии, были беспрецедентными для быстрого строительства и эксплуатации больниц, для удовлетворения спроса на маски и защитную одежду в больших объемах, для онлайн-магазинов и продаж как таковых, что в определенной степени является воплощением...
Стенд Inovance на выставке SEPEM Industries Nord 2023 (Франция)Компания Inovance недавно участвовала в выставке Salon Des Services, Equipments, Process Et Maintenance Industries (SEPEM) Industries Nord во Франции. Посетители стенда Inovance получили всю необходимую информацию об ассортименте решений для промышленной автоматизации и управления движением. Выставка прошла в январе в выставочном парке Риваж Гаянт в Дуэ, Франция, и является местом встречи местных игроков из различных секторов промышленности. Inovance продемонстрировала свой ассортимент продукции,...
Стенд Inovance на выставке SEPEM Industries Nord 2023 (Франция)Компания Inovance недавно участвовала в выставке Salon Des Services, Equipments, Process Et Maintenance Industries (SEPEM) Industries Nord во Франции. Посетители стенда Inovance получили всю необходимую информацию об ассортименте решений для промышленной автоматизации и управления движением. Выставка прошла в январе в выставочном парке Риваж Гаянт в Дуэ, Франция, и является местом встречи местных игроков из различных секторов промышленности. Inovance продемонстрировала свой ассортимент продукции,...
Автоматизированная система профилированияС 22 по 23 марта 2023 года в Дармштадте прошла 12-я Конференция по прокатке профилей – WAPRO. В рамках научных и производственных лекций также были представлены два проекта с участием компании ZIMM. Среди прочего, Бенедикт Депта, магистр наук из Технического университета Дармштадта, Института технологии производства и формовочных машин, сделал презентацию про переоборудованию системы для прокатки профиля. Благодаря дооснащению винтовыми домкратами ZIMM серии ZE как с вращающимся, так и с выдвижным винтом удалось сохранить ролики и, таким образом, значительно улучшить процесс прокатки...
Автоматизированная система профилированияС 22 по 23 марта 2023 года в Дармштадте прошла 12-я Конференция по прокатке профилей – WAPRO. В рамках научных и производственных лекций также были представлены два проекта с участием компании ZIMM. Среди прочего, Бенедикт Депта, магистр наук из Технического университета Дармштадта, Института технологии производства и формовочных машин, сделал презентацию про переоборудованию системы для прокатки профиля. Благодаря дооснащению винтовыми домкратами ZIMM серии ZE как с вращающимся, так и с выдвижным винтом удалось сохранить ролики и, таким образом, значительно улучшить процесс прокатки...
Токосъемник Kubler SR060EКомпактный и экономичный токосъемник Kubler SR060E был разработан много лет назад специально для поточных упаковочных машин и в настоящее время является признанным во всем мире решением. SR060E - решение для передачи токов для питания сервоприводов и управляющих сигналов для упаковочной промышленности, производится также в версии UL. Клиент самостоятельно выполняет подключение всей проводки для токосъемника SR060E в стандартном его исполнении. К сожалению, это всегда сопряжено с риском замены разъемов, что в результате приводит к повреждению модулей управления...
Токосъемник Kubler SR060EКомпактный и экономичный токосъемник Kubler SR060E был разработан много лет назад специально для поточных упаковочных машин и в настоящее время является признанным во всем мире решением. SR060E - решение для передачи токов для питания сервоприводов и управляющих сигналов для упаковочной промышленности, производится также в версии UL. Клиент самостоятельно выполняет подключение всей проводки для токосъемника SR060E в стандартном его исполнении. К сожалению, это всегда сопряжено с риском замены разъемов, что в результате приводит к повреждению модулей управления...
Inovance Technology India расширяет свою деятельностьInovance Technology India открыла новые офисы в Мумбаи и Ахмедабаде Компания Inovance, специализирующаяся на промышленной автоматизации, прогнозирует высокие продажи и рост на рынке Индии. В последние месяцы Inovance Technology India значительно расширила свое присутствие в стране в рамках масштабного расширения своей деятельности. В октябре 2022 компания по промышленной автоматизации значительно расширила свои существующие офисы в Мумбаи и Ахмедабаде, а в январе открыла новое предприятие в Ченнаи...
Inovance Technology India расширяет свою деятельностьInovance Technology India открыла новые офисы в Мумбаи и Ахмедабаде Компания Inovance, специализирующаяся на промышленной автоматизации, прогнозирует высокие продажи и рост на рынке Индии. В последние месяцы Inovance Technology India значительно расширила свое присутствие в стране в рамках масштабного расширения своей деятельности. В октябре 2022 компания по промышленной автоматизации значительно расширила свои существующие офисы в Мумбаи и Ахмедабаде, а в январе открыла новое предприятие в Ченнаи...
Motovario и Archimedes вместе разрабатывают решения для горнодобывающей промышленностиMotovario и Archimedes вместе разрабатывают решения для горнодобывающей промышленности С 19 по 21 апреля 2023 Archimedes, представитель Motovario в Польше, принял участие в конференции "Kruszmin", на которой обсуждались новейшие инновационные технологии для горнодобывающей промышленности. "Данное мероприятие - это возможность поделиться более сложными решениями, основанными на опыте в данной области". Компания Motovario, имеющая многолетний опыт в области трансмиссий для горнодобывающей промышленности,...
Motovario и Archimedes вместе разрабатывают решения для горнодобывающей промышленностиMotovario и Archimedes вместе разрабатывают решения для горнодобывающей промышленности С 19 по 21 апреля 2023 Archimedes, представитель Motovario в Польше, принял участие в конференции "Kruszmin", на которой обсуждались новейшие инновационные технологии для горнодобывающей промышленности. "Данное мероприятие - это возможность поделиться более сложными решениями, основанными на опыте в данной области". Компания Motovario, имеющая многолетний опыт в области трансмиссий для горнодобывающей промышленности,...
Надежные решения от ZIMMКомпания ZIMM предпринимает усилия для следования современной тенденции движения к более экологичному и безопасному будущему, предлагая передовые решения в области промышленных винтовых домкратов и промышленных актуаторов. Винтовой домкрат представляет собой электромеханический привод, который может точно регулировать линейное перемещение груза. Эти приводы представляют собой экономичную альтернативу гидравлическим решениям и предлагают широкий спектр возможных применений, в том числе, в области устройств и оборудования для горнолыжных курортов...
Надежные решения от ZIMMКомпания ZIMM предпринимает усилия для следования современной тенденции движения к более экологичному и безопасному будущему, предлагая передовые решения в области промышленных винтовых домкратов и промышленных актуаторов. Винтовой домкрат представляет собой электромеханический привод, который может точно регулировать линейное перемещение груза. Эти приводы представляют собой экономичную альтернативу гидравлическим решениям и предлагают широкий спектр возможных применений, в том числе, в области устройств и оборудования для горнолыжных курортов...
Kubler Australia - открытие нового офиса в МельбурнеKübler Group продолжает фокусироваться на глобальном присутствии, на этот раз на новом для группы континенте - Австралии. Управляющий директор и владелец Лотар Кюблер (Lothar Kübler) был рад открытию офиса продаж в Австралии. "Мы начинаем с сильной и знающей команды во главе с Джейсоном Буйером (доктором медицинских наук) и Робом Руссо (специалистом по продажам), Декланом Джеймсом из отдела продаж и технической поддержки, а также ценим присутствие наших дистрибьюторов Pacific Automation, Remtron и Factory Controls в этот важный день...
Kubler Australia - открытие нового офиса в МельбурнеKübler Group продолжает фокусироваться на глобальном присутствии, на этот раз на новом для группы континенте - Австралии. Управляющий директор и владелец Лотар Кюблер (Lothar Kübler) был рад открытию офиса продаж в Австралии. "Мы начинаем с сильной и знающей команды во главе с Джейсоном Буйером (доктором медицинских наук) и Робом Руссо (специалистом по продажам), Декланом Джеймсом из отдела продаж и технической поддержки, а также ценим присутствие наших дистрибьюторов Pacific Automation, Remtron и Factory Controls в этот важный день...
Контроллеры Inovance на базе CODESYSInovance делает все возможное для европейского рынка: активно инвестирует по всему континенту, таким образом только в январе был открыт новый офис в Барселоне, также наняты новые сотрудники во Франции. Важной частью европейской стратегии развития является налаживание отношений с ключевыми техническими организациями и ассоциациями. CODESYS ® - одна из организаций, с которыми Inovance работает дольше всех, сотрудничество начато еще в 2015 году, когда было реализовано первое поколение контроллеров движения Inovance AM600...
Контроллеры Inovance на базе CODESYSInovance делает все возможное для европейского рынка: активно инвестирует по всему континенту, таким образом только в январе был открыт новый офис в Барселоне, также наняты новые сотрудники во Франции. Важной частью европейской стратегии развития является налаживание отношений с ключевыми техническими организациями и ассоциациями. CODESYS ® - одна из организаций, с которыми Inovance работает дольше всех, сотрудничество начато еще в 2015 году, когда было реализовано первое поколение контроллеров движения Inovance AM600...
Kubler снова получает награду лучшего работодателя в 2023 годуKubler Group (Кюблер Груп) снова получает награду как лучший работодатель в 2023 году Fritz Kübler GmbH является одним из лучших работодателей в Германии. Семейный бизнес отмечен наградой германского Центра привлекательности работодателей. Основанием для награды является анонимный опрос сотрудников, а также кадровый аудит под научным руководством Института лидерства и управления персоналом Университета Санкт-Галлена. «В целом мы гордимся тем, что снова получили знак «Top Job» и поэтому являемся...
Kubler снова получает награду лучшего работодателя в 2023 годуKubler Group (Кюблер Груп) снова получает награду как лучший работодатель в 2023 году Fritz Kübler GmbH является одним из лучших работодателей в Германии. Семейный бизнес отмечен наградой германского Центра привлекательности работодателей. Основанием для награды является анонимный опрос сотрудников, а также кадровый аудит под научным руководством Института лидерства и управления персоналом Университета Санкт-Галлена. «В целом мы гордимся тем, что снова получили знак «Top Job» и поэтому являемся...
Компанию HCFA включили в совет по науке и технологическим инновациям КитаяКомпанию HCFA включили в совет по науке и технологическим инновациям Китая В 2022 году компания Zhejiang Hechuan Technology Co., Ltd. успешно вошла в Совет по науке и технологиям, в результате трансформации из акционерного общества в компанию, котирующуюся на бирже, и вступив на новый путь развития. Биржевой код:688320.SH Смотрим вперед с большой решимостью 28 апреля 2022 состоялась церемония включения HCFA в список компаний входящих в Совет по науке и технологиям Китая. На церемонии листинга...
Компанию HCFA включили в совет по науке и технологическим инновациям КитаяКомпанию HCFA включили в совет по науке и технологическим инновациям Китая В 2022 году компания Zhejiang Hechuan Technology Co., Ltd. успешно вошла в Совет по науке и технологиям, в результате трансформации из акционерного общества в компанию, котирующуюся на бирже, и вступив на новый путь развития. Биржевой код:688320.SH Смотрим вперед с большой решимостью 28 апреля 2022 состоялась церемония включения HCFA в список компаний входящих в Совет по науке и технологиям Китая. На церемонии листинга...
Автоматические шиномонтажные станки с домкратами ZIMMПлотная работа с клиентами, а также опыт и поддержка ZIMM в различных проектах позволили получить компании заказ на модернизацию станков по монтажу автомобильных шин Khb Maschinen - Und Anlagenbau Gmbh. Например, шиномонтажные станки, ранее оснащенные гидравликой, теперь работают на основе домкратов ZIMM серии SHG. Их низкая высота установки и гибкое управление стали решающими факторами для заказчика. В сотрудничестве с дизайнером Khb Армином Шроффом, сотрудник сервисного центра ZIMM - Хорхе Мондрагон...
Автоматические шиномонтажные станки с домкратами ZIMMПлотная работа с клиентами, а также опыт и поддержка ZIMM в различных проектах позволили получить компании заказ на модернизацию станков по монтажу автомобильных шин Khb Maschinen - Und Anlagenbau Gmbh. Например, шиномонтажные станки, ранее оснащенные гидравликой, теперь работают на основе домкратов ZIMM серии SHG. Их низкая высота установки и гибкое управление стали решающими факторами для заказчика. В сотрудничестве с дизайнером Khb Армином Шроффом, сотрудник сервисного центра ZIMM - Хорхе Мондрагон...
Профильные направляющиеЛинейные направляющие - это высокоточные детали, которые задают направление перемещения полезной нагрузки (рабочего инструмента или заготовки) по заданной траектории и предназначены для создания осей линейного перемещения с требуемой точностью и минимальным трением, также используются в качестве направляющих в различных механических системах/оборудовании. Основная задача линейных направляющих Основная задача, которая ставится перед линейными направляющими - это перемещение полезной нагрузки по линейной траектории с необходимой точностью и минимальным трением...
Профильные направляющиеЛинейные направляющие - это высокоточные детали, которые задают направление перемещения полезной нагрузки (рабочего инструмента или заготовки) по заданной траектории и предназначены для создания осей линейного перемещения с требуемой точностью и минимальным трением, также используются в качестве направляющих в различных механических системах/оборудовании. Основная задача линейных направляющих Основная задача, которая ставится перед линейными направляющими - это перемещение полезной нагрузки по линейной траектории с необходимой точностью и минимальным трением...
Решения Inovance для эксплуатации в Airbus: ЧПУ PA 9000Решения Inovance для эксплуатации в Airbus: Новаторский робот для ремонта армированных волокном пластмасс с микросистемой управления ЧПУ Inovance PA 9000 Успешное сотрудничество в области развития отношений, продолжающееся уже десять лет, увенчалось заказом от производителя самолетов Airbus: Седрик Пухос, управляющий директор Power Automation France, и Мишель Делерис, глава Jedo Technologies, разработали инструмент для автоматизированного ремонта деталей из армированного волокном пластика методом гидроабразивной резки...
Решения Inovance для эксплуатации в Airbus: ЧПУ PA 9000Решения Inovance для эксплуатации в Airbus: Новаторский робот для ремонта армированных волокном пластмасс с микросистемой управления ЧПУ Inovance PA 9000 Успешное сотрудничество в области развития отношений, продолжающееся уже десять лет, увенчалось заказом от производителя самолетов Airbus: Седрик Пухос, управляющий директор Power Automation France, и Мишель Делерис, глава Jedo Technologies, разработали инструмент для автоматизированного ремонта деталей из армированного волокном пластика методом гидроабразивной резки...
Новые энкодеры Kubler PROFIsafe на платформе Industrial EthernetПреимущества технологии Kubler PROFIsafe: - TMR до 27 бит с функционалом безопасности - TMR до 36 бит без функционала безопасности - Последние версии профиля PROFINET v2.4.1, профиль датчика V 4.2, профиль PROFIsafe v2.6.1, профиль PROFIdrive v4.2 - Простой ввод в эксплуатацию с помощью стандартных информационных пакетов, удовлетворяющих промышленным стандартам PROFISafe/PROFINET Новые энкодеры Kubler PROFIsafe на платформе Industrial Ethernet Промышленный стандарт Ethernet приобретает все большее значение в автоматизации и особенно в области функциональной безопасности...
Новые энкодеры Kubler PROFIsafe на платформе Industrial EthernetПреимущества технологии Kubler PROFIsafe: - TMR до 27 бит с функционалом безопасности - TMR до 36 бит без функционала безопасности - Последние версии профиля PROFINET v2.4.1, профиль датчика V 4.2, профиль PROFIsafe v2.6.1, профиль PROFIdrive v4.2 - Простой ввод в эксплуатацию с помощью стандартных информационных пакетов, удовлетворяющих промышленным стандартам PROFISafe/PROFINET Новые энкодеры Kubler PROFIsafe на платформе Industrial Ethernet Промышленный стандарт Ethernet приобретает все большее значение в автоматизации и особенно в области функциональной безопасности...
Самая влиятельная китайская компания в области управления движением 2020HCFA была удостоена звания "Самая влиятельная компания в области управления движением 2020"* 16 декабря 2020 года состоялось торжественное открытие саммита и церемонии награждения "Интеллектуальное производство 2021 года и Китайское управление движением / Direct Drive Industry Development Summit". Мероприятие организовано совместно с China Drive Network, China Motion Control Industry Alliance, China Direct Drive Industry Alliance и Shenzhen Industry Exhibition на тему "Расширение возможностей интеллектуального...
Самая влиятельная китайская компания в области управления движением 2020HCFA была удостоена звания "Самая влиятельная компания в области управления движением 2020"* 16 декабря 2020 года состоялось торжественное открытие саммита и церемонии награждения "Интеллектуальное производство 2021 года и Китайское управление движением / Direct Drive Industry Development Summit". Мероприятие организовано совместно с China Drive Network, China Motion Control Industry Alliance, China Direct Drive Industry Alliance и Shenzhen Industry Exhibition на тему "Расширение возможностей интеллектуального...
Линейные направляющиеНаправляющие, по которым перемещаются подвижные узлы станков, машин, механизмов, измерительных приборов, роботов и других устройств, являются одним из основных элементов конструкции, и в значительной мере определяют их возможности и технический уровень. В настоящей статье направляющие рассматриваются, главным образом, с точки зрения их использования в станках, так как это наиболее показательный и распространенный тип применения. Например, в металлорежущих станках применяются два основных типа...
Линейные направляющиеНаправляющие, по которым перемещаются подвижные узлы станков, машин, механизмов, измерительных приборов, роботов и других устройств, являются одним из основных элементов конструкции, и в значительной мере определяют их возможности и технический уровень. В настоящей статье направляющие рассматриваются, главным образом, с точки зрения их использования в станках, так как это наиболее показательный и распространенный тип применения. Например, в металлорежущих станках применяются два основных типа...
Домкраты ZIMM в оборудовании для сварки пластикаДомкраты ZIMM в оборудовании для сварки пластика В 2017 году компания INGENIA GmbH из Рейнланд-Пфальц (Германия) буквально нашла в интернете компанию ZIMM. Машина для сварки пластиковых листов INGENIA, ранее производилась как специальное оборудование, однако теперь производится как стандартное оборудование, благодаря использованию системы винтовых домкратов ZIMM. „Мы искали новое решение для привода нашей машины, и с помощью домкратов ZIMM с ШВП мы сделали правильный шаг к технически точному, надежному и долговечному решению...
Домкраты ZIMM в оборудовании для сварки пластикаДомкраты ZIMM в оборудовании для сварки пластика В 2017 году компания INGENIA GmbH из Рейнланд-Пфальц (Германия) буквально нашла в интернете компанию ZIMM. Машина для сварки пластиковых листов INGENIA, ранее производилась как специальное оборудование, однако теперь производится как стандартное оборудование, благодаря использованию системы винтовых домкратов ZIMM. „Мы искали новое решение для привода нашей машины, и с помощью домкратов ZIMM с ШВП мы сделали правильный шаг к технически точному, надежному и долговечному решению...
Система защиты шпинделей HSDСистема защиты THPD для моментных двигателей THPD - Устройство тепловой защиты для шпинделей HSD - предназначено для полной защиты моментных двигателей от риска перегрева, без необходимости подключения отдельных тепловых датчиков. Защита обеспечивается просто путем подключения эмулируемого выхода модуля THPD. Устройство защиты - блок управления THPD может быть установлен в электрическом шкафу управления или непосредственно на машине (станке), подключенный к одному или двум двигателям, которые...
Система защиты шпинделей HSDСистема защиты THPD для моментных двигателей THPD - Устройство тепловой защиты для шпинделей HSD - предназначено для полной защиты моментных двигателей от риска перегрева, без необходимости подключения отдельных тепловых датчиков. Защита обеспечивается просто путем подключения эмулируемого выхода модуля THPD. Устройство защиты - блок управления THPD может быть установлен в электрическом шкафу управления или непосредственно на машине (станке), подключенный к одному или двум двигателям, которые...
Соосные редукторы Motovario серии HСоосные редукторы Motovario - прочное и надежное решение с гибкими возможностями подключения Назначение для соосных редукторов Motovario серии H Соосные редукторы Motovario серии H, сконструированы с упором на максимальную надежность, в том числе при эксплуатации в особо тяжелых условиях. Редукторы серии H рекомендуются к применению во всех сферах, где требуется повышенная устойчивость к радиальным и осевым нагрузкам, в сочетании со значительной торсионной жесткостью. Конструкция соосных редукторов...
Соосные редукторы Motovario серии HСоосные редукторы Motovario - прочное и надежное решение с гибкими возможностями подключения Назначение для соосных редукторов Motovario серии H Соосные редукторы Motovario серии H, сконструированы с упором на максимальную надежность, в том числе при эксплуатации в особо тяжелых условиях. Редукторы серии H рекомендуются к применению во всех сферах, где требуется повышенная устойчивость к радиальным и осевым нагрузкам, в сочетании со значительной торсионной жесткостью. Конструкция соосных редукторов...
Применение промышленных муфт R+WМУФТЫ R+W НА КРУПНЕЙШЕЙ НАСОСНОЙ СТАНЦИИ КАНАЛИЗАЦИОННОГО КАНАЛА ЭМШЕР (Emscher) Один из самых впечатляющих проектов по экологическому возрождению полностью разрушенной речной системы был завершен в 2021 году. Река Эмшер (Emscher), расположенная в Европе, была преобразована из открытого канализационного канала в живой водоем. Некоторые говорят о "голубом чуде", хотя в чуде есть что-то божественное и необъяснимое. Нет никаких сверхъестественных сил, ответственных за уникальный проект Emscher, это скорее настоящее инженерное мастерство и твердая решимость снова примирить людей и природу...
Применение промышленных муфт R+WМУФТЫ R+W НА КРУПНЕЙШЕЙ НАСОСНОЙ СТАНЦИИ КАНАЛИЗАЦИОННОГО КАНАЛА ЭМШЕР (Emscher) Один из самых впечатляющих проектов по экологическому возрождению полностью разрушенной речной системы был завершен в 2021 году. Река Эмшер (Emscher), расположенная в Европе, была преобразована из открытого канализационного канала в живой водоем. Некоторые говорят о "голубом чуде", хотя в чуде есть что-то божественное и необъяснимое. Нет никаких сверхъестественных сил, ответственных за уникальный проект Emscher, это скорее настоящее инженерное мастерство и твердая решимость снова примирить людей и природу...
Новая платформа промышленного Ethernet-энкодера KublerГотов к будущему: Новая платформа для промышленных Ethernet-энкодеров. Компания Kubler (Кюблер) представляет энкодеры серии Sendix на базе технологии PROFIsafe с захватывающими функциями, построенными на новой платформе. Промышленный Ethernet приобретает все большее значение в промышленной автоматизации и особенно для реализации концепций Индустрии 4.0. Компания Kubler, решения которой основываются на специально разработанной высокопроизводительной и эффективной платформе для промышленных Ethernet-энкодеров, имеет большой опыт внедрения энкодеров стандарта PROFINET...
Новая платформа промышленного Ethernet-энкодера KublerГотов к будущему: Новая платформа для промышленных Ethernet-энкодеров. Компания Kubler (Кюблер) представляет энкодеры серии Sendix на базе технологии PROFIsafe с захватывающими функциями, построенными на новой платформе. Промышленный Ethernet приобретает все большее значение в промышленной автоматизации и особенно для реализации концепций Индустрии 4.0. Компания Kubler, решения которой основываются на специально разработанной высокопроизводительной и эффективной платформе для промышленных Ethernet-энкодеров, имеет большой опыт внедрения энкодеров стандарта PROFINET...
Специализированные домкраты ZIMM из нержавеющей сталиВода внутри домкрата – не совсем хорошая ситуация для практически для любого механизма. Свойства смазки будут ухудшены, что рано или поздно приведет к возникновению дефектов и последующей поломке машины. Однако данная ситуация исключена для специальных домкратов ZIMM серии ZE-200 в исполнении из нержавеющей стали и с ходом до 4000 миллиметров. HIRSCH Maschinenbau GmbH, базирующаяся в Каринтии (Австрия), производит высококачественные, легко перенастраиваемые и экономичные машины для производства...
Специализированные домкраты ZIMM из нержавеющей сталиВода внутри домкрата – не совсем хорошая ситуация для практически для любого механизма. Свойства смазки будут ухудшены, что рано или поздно приведет к возникновению дефектов и последующей поломке машины. Однако данная ситуация исключена для специальных домкратов ZIMM серии ZE-200 в исполнении из нержавеющей стали и с ходом до 4000 миллиметров. HIRSCH Maschinenbau GmbH, базирующаяся в Каринтии (Австрия), производит высококачественные, легко перенастраиваемые и экономичные машины для производства...
Редукторы Motovario P3Z с параллельными валамиРедукторы Motovario P3Z с параллельными валами Компания Motovario реализовала тендер, по сборке силовых генераторов. Заказ предусматривает поставку редукторов Motovario серии P3Z, габарит 409. Редукторы Motovario P3Z с параллельными валами, входят в серию MHD, в рамках проекта данные редукторы будут обеспечивать работу повышающей передачи шнековых установок. Редукторы, будут работать в круглосуточном режиме. Для данного проекта, редукторы P3Z, дополнительно оснащены расширительными емкостями, чтобы компенсировать воздействие наклонного монтажного положения данных редукторов в этом проекте...
Редукторы Motovario P3Z с параллельными валамиРедукторы Motovario P3Z с параллельными валами Компания Motovario реализовала тендер, по сборке силовых генераторов. Заказ предусматривает поставку редукторов Motovario серии P3Z, габарит 409. Редукторы Motovario P3Z с параллельными валами, входят в серию MHD, в рамках проекта данные редукторы будут обеспечивать работу повышающей передачи шнековых установок. Редукторы, будут работать в круглосуточном режиме. Для данного проекта, редукторы P3Z, дополнительно оснащены расширительными емкостями, чтобы компенсировать воздействие наклонного монтажного положения данных редукторов в этом проекте...
Энкодеры Kubler для лифтовТехнологии Kubler для лифтов: простое обучение через смартфон Технологии Кюблер для цифровизации лифтовой техники. Независимая от контроллера параметризация блока обработки данных PSU осуществляется быстро и легко с помощью устройства Smart Learning Unit. Основные преимущества Независимая от контроллера параметризация через CAN-коммуникацию Обзор параметров поддерживает ввод в эксплуатацию и облегчает приемку уполномоченным органом Быстрая и простая диагностика для сокращения времени простоя...
Энкодеры Kubler для лифтовТехнологии Kubler для лифтов: простое обучение через смартфон Технологии Кюблер для цифровизации лифтовой техники. Независимая от контроллера параметризация блока обработки данных PSU осуществляется быстро и легко с помощью устройства Smart Learning Unit. Основные преимущества Независимая от контроллера параметризация через CAN-коммуникацию Обзор параметров поддерживает ввод в эксплуатацию и облегчает приемку уполномоченным органом Быстрая и простая диагностика для сокращения времени простоя...
Прецизионная предохранительная муфта R + W без люфтаВ ряде случаев в машиностроении монтажное пространство обычно ограничено. Кроме того, важную роль играет вопрос безопасности, а также опыт показывает, что отказы машин обычно создают большой дополнительный фактор затрат. Решением является надежный соединительный элемент: прецизионная предохранительная муфта R + W без люфта в разъемной конструкции зажимной втулки, или сокращенно SKH. Преимущества продукта очевидны: - Точное ограничение крутящего момента - Простая радиальная сборка - Особенно...
Прецизионная предохранительная муфта R + W без люфтаВ ряде случаев в машиностроении монтажное пространство обычно ограничено. Кроме того, важную роль играет вопрос безопасности, а также опыт показывает, что отказы машин обычно создают большой дополнительный фактор затрат. Решением является надежный соединительный элемент: прецизионная предохранительная муфта R + W без люфта в разъемной конструкции зажимной втулки, или сокращенно SKH. Преимущества продукта очевидны: - Точное ограничение крутящего момента - Простая радиальная сборка - Особенно...

Основные области применения промышленных винтовых домкратовПодъемники ножничного типа на винтовых домкратах Современная производственная среда характеризуется быстрым и точным потоком материалов. Благодаря бесступенчатой ​​регулировке платформы ножничного подъемника в вертикальном направлении, а также использованию соединительных валов и конических редукторов обеспечивается безопасное параллельное движение для транспортировки крупногабаритных и массивных грузов. Благодаря отличному качеству изготовления домкратов ZIMM гарантируется максимальная устойчивость и долговечность конструкции...
Основные области применения промышленных винтовых домкратовПодъемники ножничного типа на винтовых домкратах Современная производственная среда характеризуется быстрым и точным потоком материалов. Благодаря бесступенчатой ​​регулировке платформы ножничного подъемника в вертикальном направлении, а также использованию соединительных валов и конических редукторов обеспечивается безопасное параллельное движение для транспортировки крупногабаритных и массивных грузов. Благодаря отличному качеству изготовления домкратов ZIMM гарантируется максимальная устойчивость и долговечность конструкции...
Контроллер ПЛК LS Electric XGT серии (XGI-CPUZ)Новое поколение ПЛК XGI-CPUZ от компании LS Electric, ориентированные на широкий круг пользователей, представлены новым модельным рядом - XGT серия. Серия XGT ПЛК контроллеров (XGR/XGK/XGI) Серия XGT включает в себя последние технологические достижения в области программируемых логических контроллеров благодаря опыту и приверженности качеству проектирования и производства. XGR: Системы с резервированием XGK: Язык программирования Ladder XGI: Стандартное программирование на языках IEC стандарта...
Контроллер ПЛК LS Electric XGT серии (XGI-CPUZ)Новое поколение ПЛК XGI-CPUZ от компании LS Electric, ориентированные на широкий круг пользователей, представлены новым модельным рядом - XGT серия. Серия XGT ПЛК контроллеров (XGR/XGK/XGI) Серия XGT включает в себя последние технологические достижения в области программируемых логических контроллеров благодаря опыту и приверженности качеству проектирования и производства. XGR: Системы с резервированием XGK: Язык программирования Ladder XGI: Стандартное программирование на языках IEC стандарта...
Производство сервоприводовСервопривод на базе шагового двигателя с преобразователем частоты и контроллером является одной из разработок компании Сервотехника (с 2006 года). Интегрированный сервопривод (сокращенно СПШ) – это высокопроизводительный сервопривод с векторным управлением по скорости и моменту. Сервопривод предназначен для выполнения высокоточного перемещения полезной нагрузки, используя обратные связи по позиции, токам в обмотках двигателя, напряжению питания привода и температуре. Сервопривод оснащен аналоговыми и цифровыми входами и выходами, расположенными на корпусе...
Производство сервоприводовСервопривод на базе шагового двигателя с преобразователем частоты и контроллером является одной из разработок компании Сервотехника (с 2006 года). Интегрированный сервопривод (сокращенно СПШ) – это высокопроизводительный сервопривод с векторным управлением по скорости и моменту. Сервопривод предназначен для выполнения высокоточного перемещения полезной нагрузки, используя обратные связи по позиции, токам в обмотках двигателя, напряжению питания привода и температуре. Сервопривод оснащен аналоговыми и цифровыми входами и выходами, расположенными на корпусе...
Продукция Motovario (Мотоварио) для сельского хозяйстваРедукторы Motovario для сектора сельского хозяйства Компания Motovario поставит крупную партию редукторов компании, являющейся мировым лидером в сфере сельскохозяйственного производства. Конкретно данный заказ предусматривает поставку 1000 червячных редукторов Мотоварио (Италия) для оборудования нового питомника растений. Будут поставлены редукторы Motovario (Мотоварио) различных габаритов, задача которых приводить в действие ряд оросительных установок, которые будут обеспечивать распределение удобрений и пестицидов в теплицах...
Продукция Motovario (Мотоварио) для сельского хозяйстваРедукторы Motovario для сектора сельского хозяйства Компания Motovario поставит крупную партию редукторов компании, являющейся мировым лидером в сфере сельскохозяйственного производства. Конкретно данный заказ предусматривает поставку 1000 червячных редукторов Мотоварио (Италия) для оборудования нового питомника растений. Будут поставлены редукторы Motovario (Мотоварио) различных габаритов, задача которых приводить в действие ряд оросительных установок, которые будут обеспечивать распределение удобрений и пестицидов в теплицах...
Связь с частотными преобразователями KEB через приложение и адаптер BluetoothСвязь с контроллерами привода через приложение и адаптер Bluetooth Контроллеры приводов выполняют сложные задачи в машинах и системах. Спектр функций постоянно растет, и для управления ими требуются удобные интерфейсы. В дополнение к инструменту COMBIVIS 6 PC, контроллерами привода KEB можно легко и удобно управлять с помощью мобильного приложения COMBIVIS. Специалистами KEB разработано специальное цифровое приложение для удобного доступа к данным. Приложение от KEB обеспечивает беспроводную связь через смартфон или планшет...
Связь с частотными преобразователями KEB через приложение и адаптер BluetoothСвязь с контроллерами привода через приложение и адаптер Bluetooth Контроллеры приводов выполняют сложные задачи в машинах и системах. Спектр функций постоянно растет, и для управления ими требуются удобные интерфейсы. В дополнение к инструменту COMBIVIS 6 PC, контроллерами привода KEB можно легко и удобно управлять с помощью мобильного приложения COMBIVIS. Специалистами KEB разработано специальное цифровое приложение для удобного доступа к данным. Приложение от KEB обеспечивает беспроводную связь через смартфон или планшет...
Компактный дизайн и индивидуальный интерфейс соединительных промышленных муфтКомпактный дизайн и индивидуальный интерфейс Предохранительная муфта R+W серии STF не требует технического обслуживания и будет установлена в двигательной установке судна для защиты редуктора на носовом руле. Привод гребного винта имеет мощность двигателя 2560 кВт и частоту вращения 800 об/мин. Если носовой стальной руль заклинивает, предохранительная муфта отсоединяет привод вала, чтобы предотвратить повреждение редуктора. Муфты серии STF имеют фланцевые соединения с обеих сторон и встроенный подшипник для высоких скоростей...
Компактный дизайн и индивидуальный интерфейс соединительных промышленных муфтКомпактный дизайн и индивидуальный интерфейс Предохранительная муфта R+W серии STF не требует технического обслуживания и будет установлена в двигательной установке судна для защиты редуктора на носовом руле. Привод гребного винта имеет мощность двигателя 2560 кВт и частоту вращения 800 об/мин. Если носовой стальной руль заклинивает, предохранительная муфта отсоединяет привод вала, чтобы предотвратить повреждение редуктора. Муфты серии STF имеют фланцевые соединения с обеих сторон и встроенный подшипник для высоких скоростей...
Технология маркировки, готовая к будущемуСервоприводы Control Techniques снижают производственные затраты благодаря инновационным технологиям в области высокоточных перемещений, а также значительно повышают общую производительность оборудования. Ведущий североамериканский производитель современного этикетировочного оборудования, чувствительного к давлению, NITA Labeling Systems, постоянно ищет способы улучшения производительности своего производственного оборудования. Компания обратилась к своему надежному партнеру по контролю управления Control Techniques...
Технология маркировки, готовая к будущемуСервоприводы Control Techniques снижают производственные затраты благодаря инновационным технологиям в области высокоточных перемещений, а также значительно повышают общую производительность оборудования. Ведущий североамериканский производитель современного этикетировочного оборудования, чувствительного к давлению, NITA Labeling Systems, постоянно ищет способы улучшения производительности своего производственного оборудования. Компания обратилась к своему надежному партнеру по контролю управления Control Techniques...