Добавить в корзинуПозвонить
Найти в Дзене
Terrabyte

Все о 3-пиновых кулерах: подключение к 4-пиновым, проблемы, схемотехника, исследования

Друзья, привет! Задача, которую мы будем решать сегодня совершенно прагматична. Есть вот такой кулер (на заставке). Замечательная вещь! По-сути это безальтернативный вариант для сверхкомпактных мини-ПК. Его толщина всего 20 миллиметров. Кроме того он очень дешев. Его цена на Али — менее 1000 рублей. Но есть у него один недостаток — он 3-х или даже 2-пиновый! Это значит, что частота его вращения регулируется подаваемым на него напряжением, а не ШИМ-сигналом, как у 4-пиновых кулеров. А управлять напряжением, к сожалению, умеют не все материнские платы, особенно из бюджетного сегмента. О том, как решить эту проблему мы подробно расскажем в нашем сегодняшнем материале. И не забывайте подписаться! Поехали! Введение С проблемой подключения 3-пиновых процессорных кулеров к 4-пиновым разъемам материнских плат мы столкнулись уже давно. В свое время мы нашли наиболее простой способ, разработали компактное решение и рассказали о нем на нашем канале. Однако, со временем у этого способа проявились
Оглавление

Друзья, привет!

Задача, которую мы будем решать сегодня совершенно прагматична.

Есть вот такой кулер (на заставке). Замечательная вещь! По-сути это безальтернативный вариант для сверхкомпактных мини-ПК. Его толщина всего 20 миллиметров. Кроме того он очень дешев. Его цена на Али — менее 1000 рублей. Но есть у него один недостаток — он 3-х или даже 2-пиновый! Это значит, что частота его вращения регулируется подаваемым на него напряжением, а не ШИМ-сигналом, как у 4-пиновых кулеров. А управлять напряжением, к сожалению, умеют не все материнские платы, особенно из бюджетного сегмента.

О том, как решить эту проблему мы подробно расскажем в нашем сегодняшнем материале.

И не забывайте подписаться!

Поехали!

Введение

С проблемой подключения 3-пиновых процессорных кулеров к 4-пиновым разъемам материнских плат мы столкнулись уже давно. В свое время мы нашли наиболее простой способ, разработали компактное решение и рассказали о нем на нашем канале. Однако, со временем у этого способа проявились некоторые неприятные особенности, что заставило нас вновь углубиться в изучение этой проблемы. О наших находках мы и расскажем далее.

Итак, все современные материнские платы оснащены 4-контактными разъемами для подключения кулеров процессора и корпуса. Назначение этих контактов следующее.

-2

1-й контакт — это общий провод или «Земля».

По 2-му контакту подается напряжение питания - 12 Вольт.

На 3-й контакт с кулера на материнскую плату поступает сигнал с датчика оборотов вентилятора.

И, наконец, 4-й контакт служит для управления скоростью вращения вентилятора при помощи сигнала широтно-импульсной модуляции, или, сокращенно - ШИМ.

Чем больше ширина импульса, тем выше скорость вращения вентилятора.

-3
-4
-5

Недорогие кулеры как правило лишены схемы ШИМ-контроля частоты вращения.

-6

Управлять частотой их вентиляторов можно лишь изменением уровня напряжения на 2-м выводе. Делать это, как мы сказали, могут не все материнские платы. Как быть в этом случае?

Есть несколько возможных решений.

Варианты подключения 3-пиновых кулеров

Самый простой вариант — не заморачиваться, и подключить вентилятор напрямую. В этом случае регулировки оборотов не будет совсем, а пропеллер будет вращаться всегда с максимальной скоростью.

-7

Вариант полностью рабочий, тем более, что разъемы 3 и 4-пиновых кулеров полностью совместимы даже на уровне ключей.

-8

Беда только в неоправданно высоком постоянном уровне шума, который будет издавать такой вентилятор даже без нагрузки на центральный процессор.

Если регулировку хочется сохранить, то наиболее простой способ это сделать — это передать шим-сигнал непосредственно через линию питания 12 вольт.

-9

Как раз этот вариант мы рассматривали в нашем недавнем ролике. Вариант самый простой и не требующий существенного радиолюбительского опыта для своей реализации. В интернете можно найти множество различных схем для его реализации.

-10

В основе схемы лежит транзисторный ключ, который подает напряжение на вентилятор с частотой управляющего сигнала. Интересно, что схема может быть построена практически на любом полевом или биполярном транзисторе, способном выдержать ток от 500 миллиАмпер и напряжение, примерно 20 Вольт. Мы проверяли на десятке различных транзисторов. Даже народный 2N2222 вполне справляется с задачей! Хотя, лучше конечно, использовать полевые с низким сопротивлением исток-сток для повышения КПД.

Этот вариант нас до определенного времени устраивал, тем более, что мы специально для него разработали очень компактную печатную плату.

-11

Основная проблема в этом случае — некорректные показания датчика оборотов двигателя.

-12

Иногда именно из-за датчика материнская плата вообще отказывалась запускаться, поскольку БИОС думал, что система охлаждения процессора не функционирует.

-13

Можно конечно отключить функцию контроля оборотов, но, тем самым мы лишаем процессор защиты от поломки системы охлаждения.

-14

Еще одна проблема этой схемы в том, что мы перезапускаем саму схему управления двигателем примерно 20 тысяч раз в секунду, вызывая в ней переходные процессы, снижающие эффективную мощность вентилятора.

Более изящное решение проблемы — осуществлять питание вентилятора постоянным напряжением, пропорциональным заполнению ШИМ-сигнала. Такой подход позволит решить и проблему датчика оборотов и проблему переходных процессов в контроллере.

-15

Для его реализации можно, например при помощи фильтра нижних частот, выделить из ШИМ-сигнала постоянную составляющую, при помощи которой управлять, скажем, транзистором, подающим напряжение на вентилятор.

В интернете также можно найти множество схем, реализующих этот принцип.

-16
-17

В теории вариант вполне рабочий, но вот на практике есть две проблемы.

Во-первых, управляющий транзистор должен будет работать в линейном режиме, забирая на себя часть напряжения питания. Это приведет к его нагреву.

-18

Значит, нужен будет, как минимум достаточно мощный транзистор, который все равно будет нагреваться. А еще один источник тепла в компактном корпусе ни как не улучшит общий температурный режим мини-ПК.

Ну а во-вторых, и это гораздо хуже, схема не позволяет достичь полной диапазона регулировки напряжения. Как правило, максимум, который удается получить на вентиляторе равен 10 вольт вместо 12.

Но есть и другое решение! А что если сперва увеличить напряжение сигнала ШИМ до требуемого уровня, а затем отфильтровать его постоянную составляющую.

-19

Тогда усилительные элементы схемы будут работать в ключевом режиме, с высоким КПД. Значит, они не будут греться! Но тогда потребуется эффективный фильтр на выходе. Именно на этом принципе основана работа каналов VRM на материнской плате.

-20
-21

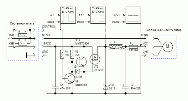
Из всех схем, найденных в интернете нам больше всего понравилась вот эта.

-22

Схема относительно несложная, не требующая дорогих деталей и почти не нуждающаяся в настройке. Мы ее перерисовали в EasyEDA.

-23

На транзисторе T1 собран усилитель-инвертор, управляющий p-канальным MOSFET-транзистором T3. Последний открывается при подключении его затвора к земле.

На транзисторе T2 и высокочастотном диоде D1 реализована дополнительная цепь для форсированной разрядки затворной емкости MOSFET. Это делает выходной сигнал более прямоугольным и облегчает режим работы T3.

Дроссель L1 и конденсатор С2 образуют фильтр нижних частот, выделяющий постоянную составляющую напряжения.

Диод Шоттки D2 обеспечивает ток дросселя при размыкании MOSFET-а T3. В классических VRM вместо диода стоит еще один MOSFET, работающий в противофазе с основным, но такой вариант требует уже более сложной схемы управления.

Емкость C1 нужна для защиты шины питания от импульсных помех, создаваемых устройством.

Схема нам очень понравилась как с точки зрения простоты, так и с точки зрения ее потенциальных характеристик. Для ее реализации мы разработали одностороннюю печатную плату.

-24

Вот так выглядит собранное устройство. Мы сделали их две штуки на пробу.

-25

Одна чуть компактнее. Общая длина вместе с разъемами составила около 50 миллиметров при ширине 12 миллиметров и толщине — 8. Для подключения к материнской плате был изготовлен небольшой адаптер, позволяющий закрепить плату в удобном месте.

-26

При изготовлении мы использовали рекомендованные детали за исключением того, что индуктивность дросселя пришлось увеличить с 0,5 миллиГенри до 2,8, поскольку оригинальная схема была рассчитана на большие токи.

Дроссель мы намотали на ферритовом кольце магнитной проницаемостью 2000HM размерами 10x6x4.5 мм. Всего нужно намотать 55 витков провода диаметром 0,3...0,4 мм. Никакие приспособления не нужны. Просто берется кусок провода, длиной около 80 сантиметров и протаскивается сквозь кольцо.

-27

В оригинале было рекомендовано использовать танталовые электролитические конденсаторы, но мы проверили — вполне подходят и обычные алюминиевые. Единственное — напряжение конденсатора C2 лучше выбрать не 16, а 25 вольт. Во время испытаний 16-вольтовый конденсатор у нас взорвался. Хотя, это могло быть связано с его внутренним дефектом.

Тестирование

Тестировать схему мы будем на мини-ПК толщиной всего 45 миллиметров, собранном в нашем корпусе, напечатанном на 3D-принтере. Как раз для таких решений и нужны компактные кулеры.

-28
-29

Для контроля входного ШИМ-сигнала подключим на вход схемы осциллограф, а выходное напряжение будем контролировать тестером.

-30

Попробуем нагрузить процессор при помощи стресс-теста, встроенного в утилиту CPU-Z.

-31

Видно, что по-мере того, как растет ширина импульсов, возрастает и напряжение, подаваемое на вентилятор.

-32
-33
-34
-35

Наконец, заполнение достигает 100 процентов. Напряжение на кулере при этом составляет 11,88 Вольта. То есть возможности кулера задействованы на полную катушку.

-36

Выключаем стресс-тест. Напряжение начинает уменьшаться, и обороты постепенно снижаются.

Качество напряжения на выходе адаптера довольно высокое. Уровень пульсаций не превышает 200 милливольт. Ни один компонент схемы не нагревается! В целом схема достойна того, чтобы взять ее на вооружение.

Заключение

Для полного завершения конструкции поместим плату адаптера в термоусадочную трубку и хорошенько прогреем ее паяльным феном.

-37
-38

Трубка надежно защищает устройство и может быть размещена в любом подходящем месте.

-39

Вот как это получилось у нас!

-40

Для себя мы закрываем тему подключения 3-пиновых кулеров, но, как обычно, будем рады любым комментариям и рекомендациям.

___________________

Спасибо, что читаете канал Terrabyte! Подписаться можно здесь. Это позволит Вам не пропустить очередную интересную публикацию. Будем также признательны за ваши лайки и комментарии.

Наша группа ВК: https://vk.com/terrabyte

Наш канал на YouTube: https://www.youtube.com/@TERRABYTE

Наши изделия:

Прибор компьютерного мастера: осциллограф, частотомер, спектроанализатор

Корпус-конструктор для мини-ПК: от идеи до изделия

Мини-ПК для настоящего мужика: из ноутбука, своими руками. Подробный гайд

Народный игровой мини-ПК из доступных комплектующих (Али + Авито)