Добавить в корзинуПозвонить
Найти в Дзене
Старый радио любитель

Генератор на специализированной микросхеме МС1648 с синусоидальным выходом.

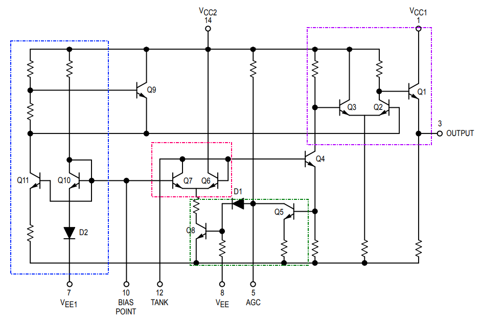
Иногда в самодельных приемниках и трансиверах используют в качестве гетеродина генераторы, входящих в состав микросхем приемников и смесителей, например, в SA612 или МС3362. Но в первой гетеродин собран на одном транзисторе по схеме емкостной трехточки, а вторая, хоть и имеет боле сложную схему с стабилизацией режима и возможностью перестройки частоты с помощью внутреннего варикапа, уж больно велиа - аж 24 ноги :)/ Но есть специализированные микросхемы генераторов, которые можно использовать в качестве ГПД. Одной из таких микросхем является МС1648. Этот генератор был разработан для использования в системе фазовой автоподстройки частоты, но его можно использовать и без петли ФАПЧ. Внутренняя архитектура этой микросхемы достаточно проста. На транзисторах Q11, Q10 и Q9 (синий пунктир) собрана система стабилизации по постоянному току. Собственно генератор (красный пунктир) собран на транзисторах Q7 и Q6 по схеме мультивибратора с эмиттерной связью. Транзистор Q4 выполняет две функции: эмит

Иногда в самодельных приемниках и трансиверах используют в качестве гетеродина генераторы, входящих в состав микросхем приемников и смесителей, например, в SA612 или МС3362. Но в первой гетеродин собран на одном транзисторе по схеме емкостной трехточки, а вторая, хоть и имеет боле сложную схему с стабилизацией режима и возможностью перестройки частоты с помощью внутреннего варикапа, уж больно велиа - аж 24 ноги :)/

Но есть специализированные микросхемы генераторов, которые можно использовать в качестве ГПД. Одной из таких микросхем является МС1648. Этот генератор был разработан для использования в системе фазовой автоподстройки частоты, но его можно использовать и без петли ФАПЧ.

Внутренняя архитектура этой микросхемы достаточно проста.

Рис. 1.
Рис. 1.

На транзисторах Q11, Q10 и Q9 (синий пунктир) собрана система стабилизации по постоянному току. Собственно генератор (красный пунктир) собран на транзисторах Q7 и Q6 по схеме мультивибратора с эмиттерной связью. Транзистор Q4 выполняет две функции: эмиттерного повторителя для системы АРУ (зеленый пунктир) и усилителя с небольшим коэффициентом усиления для оконечного усилителя.

При увеличении сигнала транзистор Q5 открывается и уменьшает напряжение на аноде диода D1 и, соответственно, на базе Q8. При этом сопротивление его канала увеличивается и увеличивается глубина ООС, уменьшая амплитуду генерируемых сигналов. Система АРУ весьма эффективна и при изменение частоты генерируемого сигнала в 10 раз амплитуда сигнала меняется на 0,1 - 0,2 дБ.

Первый каскад выходного усилителя - дифференциальный усилитель напряжения, второй - эмиттерный повторитель. Это позволяет получить достаточный размах колебаний при невысоком выходном сопротивлении.

Частотный диапазон микросхемы простирается как минимум до 200 МГц, при этом желательно иметь катушку контура высокой добротности.

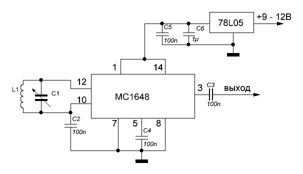
При однополярном питании схема получится такая.

Рис. 2.
Рис. 2.

При высокой добротности контура получаем высокую спектральную чистоту выходного сигнала.

Рис. 3. Из даташита.
Рис. 3. Из даташита.

Конструкционно лучше заземлить корпус и ротор КПЕ.

Рис. 4.
Рис. 4.

Мне кажется, что снимать сигнал генератора нужно с контура, где он действительно имеет наибольшую спектральную чистоту и практически не зашумлен.

Рис. 5.
Рис. 5.

Во завтра соберу такой генератор и посмотрю на форму сигнала на выходе микросхемы и выходе истокового повторителя. Также будет интересно сделать генератор с делением частоты и посмотреть его стабильность.

Всем здоровья и успехов!