Добавить в корзинуПозвонить
Найти в Дзене
Паяльник

Дежурный режим и автоматическое выключение для паяльника SH72

Паяльник SH72 отличается неплохими характеристиками и умеренной стоимостью, что и обеспечило ему значительную популярность среди радиолюбителей и профессионалов. От более дорогих паяльников данного класса, таких как TS100, TS101, PTS200 и т. п. его отличает отсутствие некоторых полезных опций, важнейшими из которых являются переход в дежурный режим и автоматическое выключение при длительной паузе в использовании. В данной статье предлагается устройство, которое включается между источником питания и паяльником SH72. Оно позволяет реализовать обе эти опции. Кроме того устройство контролирует напряжение питания. Если оно выходит за рекомендованные для SH72 пределы 12...24 В, то устройство сигнализирует об этом и выключает паяльник. Cам паяльник SH72 для работы с данным устройством не требует никаких доработок. Внешний вид устройства представлен на рис. 1. Схема электрическая принципиальная представлена на рис. 2. Основной частью устройства является управляющая плата А1 Arduino Pro Mini. Е

Паяльник SH72 отличается неплохими характеристиками и умеренной стоимостью, что и обеспечило ему значительную популярность среди радиолюбителей и профессионалов. От более дорогих паяльников данного класса, таких как TS100, TS101, PTS200 и т. п. его отличает отсутствие некоторых полезных опций, важнейшими из которых являются переход в дежурный режим и автоматическое выключение при длительной паузе в использовании. В данной статье предлагается устройство, которое включается между источником питания и паяльником SH72. Оно позволяет реализовать обе эти опции. Кроме того устройство контролирует напряжение питания. Если оно выходит за рекомендованные для SH72 пределы 12...24 В, то устройство сигнализирует об этом и выключает паяльник. Cам паяльник SH72 для работы с данным устройством не требует никаких доработок.

Внешний вид устройства представлен на рис. 1.



Рис. 1
Рис. 1

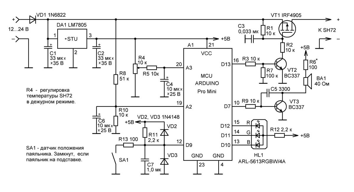
Схема электрическая принципиальная представлена на рис. 2.

-2

Основной частью устройства является управляющая плата А1 Arduino Pro Mini. Её аналоговый вход A3 подключен к подстроечному резистору R4, предназначенному для регулировки температуры паяльника в дежурном режиме. На аналоговый вход А2 подаётся напряжение с выхода делителя R8, R10. Это напряжение пропорционально напряжению питания паяльника. На цифровой вход D9 подаётся сигнал с датчика положения паяльника. Когда паяльник находится на подставке, контактный датчик SA1 замкнут и на входе D9 присутствует сигнал низкого уровня. Диоды VD2, VD3 защищают вход D9 от повышенного напряжения. Конденсатор С7 и резистор R13 образуют фильтр низких частот, препятствующий проникновению помех на вход D9. Цифровые выходы D10, D11, D12 управляют 3-х цветным светодиодом HL1, предназначенным для индикации состояния, в котором находится устройство. Цифровой выход D7 через ключ VT3 управляет звуковым излучателем (зуммером). Конденсатор С5 ограничивает спектр частот, поступающих на излучатель, что позволяет несколько смягчить тембр его звучания.

На транзисторах VT1, VT2 собран ключ, через который на паяльник подаётся питание. Этот ключ управляется сигналом с цифрового выхода D13. Конденсатор С3 замедляет открывание полевого транзистора VT1. Это позволяет уменьшить токи, возникающие при зарядке блокирующих конденсаторов, входящих в состав термостата паяльника. В рабочем режиме ключ замкнут и напряжение питания постоянно подаётся на паяльник. В дежурном режиме ключ периодически замыкается и размыкается. Таким образом температурой паяльника можно управлять с помощью ШИМ не меняя настроек его термостата. Если паяльник длительное время не используется, то ключ размыкается и паяльник отключается от источника питания. Также управляющая плата отключит паяльник, если напряжение питания ниже 12 В или выше 24 В, т. е. выходит за пределы, установленные  изготовителем SH72.

Микросхема DA1 - линейный стабилизатор, понижающий напряжение питания до 5 В. Это напряжение требуется для работы платы Arduino и других узлов устройства. Диод VD1 защищает устройство от напряжения неправильной полярности. Если такая защита не требуется, то его можно исключить.

Скетч, который следует загрузить в Arduino, находится в приложении к данной статье.

Рассмотрим режимы, в которых может находиться устройство и подключенный к нему паяльник.

Сразу после включения питания начинается разогрев паяльника. Светодиод HL1 поочередно мигает 3-мя цветами. Время разогрева зависит от напряжения источника питания. При увеличении  напряжения от 12 до 24 Вольт оно уменьшается от 38 до 9,5 секунд соответственно. По окончании разогрева звучит короткий звуковой сигнал. Он говорит о том, что паяльник прогрет и готов к работе.

Рабочему режиму соответствует красный цвет свечения HL1. Когда паяльник лежит на подставке (SA1 замкнут) HL1 светится непрерывно. Если паяльник находится на подставке более 8-ми минут, то устройство переключит его в дежурный режим, который характеризуется пониженной температурой жала. Если снять паяльник с подставки то SA1 разомкнётся, свечение HL1 станет прерывистым и отсчёт 8-ми минутного временного интервала начинается с начала. Длительность данного временного интервала в скетче задаётся в секундах. Соответствующая константа названа T_HOT. Её значение можно изменить на любое желаемое.

Дежурному режиму соответствует зелёный цвет свечения HL1. В этом режиме паяльник питается импульсами тока, следующими с интервалами в 10 секунд. Длительность импульсов прямо пропорциональна напряжению на аналоговом входе A3. Это позволяет регулировать мощность, а значит и температуру нагревателя паяльника, с помощью подстроечного резистора R4. Также длительность импульсов обратно пропорциональна квадрату напряжения на аналоговом входе А2.  Это   устраняет зависимость температуры нагревателя от напряжения источника питания. Осциллограммы импульсов тока (жёлтый луч) и напряжения (красный луч) на выходе устройства, работающего в дежурном режиме, при напряжении питания 12 и 24 В представлены на рис 3 и рис 4 соответственно.


Рис. 3
Рис. 3

Рис. 4
Рис. 4

Видно, что с ростом напряжения питания ширина импульса уменьшается. Параметры импульсов, представленные на осциллограммах, соответствуют температуре жала BC2 около 100 градусов. С помощью R4 можно задать температуру жала от 80 до 300 градусов. Применённый метод регулирования не обеспечивает точного поддержания заданной температуры, но в дежурном режиме этого не требуется.

Если произойдёт размыкание SA1, т. е.  паяльник будет поднят с подставки, то устройство вернётся в рабочий режим. В противном случае через 8 минут устройство выключит паяльник. Длительность этого временного интервала также можно изменить. В скетче соответствующая константа названа  T_DUTY.

Выключение паяльника сопровождается звуковым сигналом. HL1 изменяет цвет свечения с зелёного на синий. В таком состоянии устройство может находиться неограниченно долго, пока не будет зафиксировано размыкание SA1, т. е. пока паяльник не будет снят с подставки. После этого работа программы начнётся с самого начала - с разогрева паяльника.

Устройство постоянно контролирует величину напряжения, поступающего от источника питания. Если оно существенно превысит 24 В, то паяльник будет выключен. Светодиод замигает красным, а зуммер выдаст тревожные гудки. При напряжении меньше 12 В зуммер работает аналогично, а светодиод будет мигать синим. После устранения проблемы с напряжением питания нормальная работа устройства и паяльника продолжится.

Важную роль в работе устройства играет контактный датчик SA1. Его можно реализовать разными способами, например вмонтировать в подставку паяльника. Автор не захотел связывать паяльник с подставкой, поэтому он использовал ртутный датчик наклона, вмонтированный в разъём JR-52, подключаемый к паяльнику. Такой датчик представляет собой стеклянную ампулу, в которой находится капелька ртути. При наклоне капелька скатывается к дну ампулы и замыкает контакты, вплавленные в стекло.  Датчик отличается низкой ценой, малыми размерами  ( длина ампулы 11 мм, диаметр 4 мм) и высокой надёжностью.


Рис. 5
Рис. 5

Ртутный датчик наклона можно приобрести отдельно, а также в составе модуля "Датчик наклона KY-020"  для Arduino. Внешний вид датчика, а также модуля KY-020 представлены на рис. 5.

Этапы доработки разъёма JR-52 представлены на рис. 6.


  Рис. 6
  Рис. 6

В корпусе датчика с помощью дремеля или острого лезвия нужно сделать углубление по размеру датчика. Накладка, которая будет закрывать датчик, изготавливается из тонкого дюралюминия. Ей следует придать такую форму, чтобы она плотно прилегала к корпусу разъёма. Отверстия в накладке служат для винтов М2, фиксирующих хомут, который зажмёт кабель соединяющий разъём с устройством. Этот хомут состоит из двух одинаковых деталей изготовленных из оргстекла. Датчик и накладка приклеиваются к корпусу разъёма клеем 88Н. После высыхания клея накладка дополнительно закрепляется на корпусе разъёма с помощью бандажа из ниток, которые следует пропитать лаком. К выводам датчика подпаиваются тонкие, гибкие провода. Автор использовал МГТФ 0.07. Эти провода, вместе с проводами по которым паяльник получает питание, нужно затянуть в тонкую силиконовую трубку и зафиксировать её ранее изготовленным хомутом. Для подачи на паяльник питающего напряжения был использован провод МГТФ 0.35.

Устройство собрано на макетной плате, фотография которой представлена на рис. 7.


 
Рис. 7
Рис. 7

Плата помещена в корпус KM35NJ размером 111х91х35 мм.

Налаживание устройства сводится к подбору резистора R6, ограничивающего громкость звуковых сигналов и установке желаемой температуры паяльника в дежурном режиме с помощью подстроечного резистора R4.

Скачать список элементов (PDF)

Прикрепленные файлы:

Автор: Starik