Добавить в корзинуПозвонить
Найти в Дзене
RadioMix

“Старый” усилитель Н. Сухова “по-новому”

Решил поупражняться в конструировании концептуальной модели оконечного усилителя мощности звуковой частоты (УМЗЧ). Представляю свои рассуждения на эту тему. Естественно, речь о каких-то особенных ноу-хау не идет. Позаимствовано все что можно у разных авторов из открытого доступа, сочетая это надлежащим образом. Паяльник и реальные компоненты в сторону, буду использовать симулятор электрических цепей MIСRO-CAP 12 - это мой выбор. Для оценки предполагаемой будущей реализации в “железе” – такое решение самое то. Если все получится, то можно будет реализовать макет, реальные измерения и прослушивания. Но это будет содержанием другой статьи. В данный момент времени все представленное ниже прошу рассматривать не как руководство к действию, а как руководство к размышлению. Сразу определюсь с понятиями. HI-FI и HI-END в моем понимании и восприятии это РЕЛИГИЯ и МАРКЕТИНГ. Если мне нравится (именно это определяет предпочтение) звучание конкретного изделия, не важно что это - самоделка или фабр
Решил поупражняться в конструировании концептуальной модели оконечного усилителя мощности звуковой частоты (УМЗЧ). Представляю свои рассуждения на эту тему. Естественно, речь о каких-то особенных ноу-хау не идет. Позаимствовано все что можно у разных авторов из открытого доступа, сочетая это надлежащим образом. Паяльник и реальные компоненты в сторону, буду использовать симулятор электрических цепей MIСRO-CAP 12 - это мой выбор. Для оценки предполагаемой будущей реализации в “железе” – такое решение самое то. Если все получится, то можно будет реализовать макет, реальные измерения и прослушивания. Но это будет содержанием другой статьи. В данный момент времени все представленное ниже прошу рассматривать не как руководство к действию, а как руководство к размышлению.

Сразу определюсь с понятиями. HI-FI и HI-END в моем понимании и восприятии это РЕЛИГИЯ и МАРКЕТИНГ. Если мне нравится (именно это определяет предпочтение) звучание конкретного изделия, не важно что это - самоделка или фабричное изделие, то этим конкретным изделием я буду пользоваться с удовольствием.

В качестве базового концептуального прототипа выбрал УМЗЧ ВВ Николая Сухова, предложенную на всеобщее обозрение в статье “УМЗЧ высокой верности” в журнале “Радио” №6 с.55-57 1987г. и №7 с.57-61 1987г. Черным по белому Н. Сухов написал: “при разработке схемы использованы отдельные схемные решения усилителя мощности, описанного в [1]”. Лично мне не понятно и вызывает удивление, когда люди очень эмоционально объясняют, что кто-то у кого-то спи…л, извините, позаимствовал. Все давно до нас придумано – хорошая шутка. Я понимаю заимствование так: если тебе довелось воспользоваться чем-то интересным самому (естественно придуманному кем-то), то покажи, расскажи и дай попробовать это с чем-то привнесенном самим другому человеку. Смотришь – появится что-то более интересное.

Что такое [1] из упомянутой статьи? Это решение для кого-то интересное, для кого-то нет усилителя, опубликованное в “Radio Fernsehen Electronik, 1977 №14, S. 459-462, 467”. Ссылка на копию статьи.

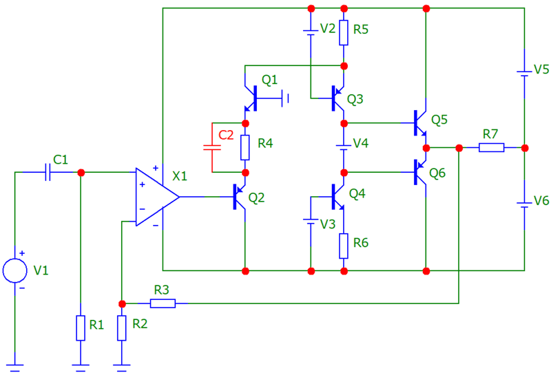
Если исключить элементы защиты, то прототип из статьи [1] и УМЗЧ ВВ Н. Сухова выполнены практически одинаково, за исключением одной детальки, вокруг которой разными товарищами велись странные рассуждения на предмет того, кто собственник такого решения – смешно, однако. Упрощенная по самое не хочу без дополнительных функциональных узлов схема УМЗЧ ВВ Н. Сухова представлена ниже. Хитрая деталька (конденсатор) выделена красным.

-2

Выделенный красным конденсатор – это элемент частотной коррекции усилителя, вернее элемент коррекции для повышения частоты единичного усиления усилителя с замкнутой отрицательной обратной связью (ООС).

Чем интересна топология? Это возможность раскачивать усилитель относительно не требовательным по параметрам операционным усилителем (ОУ). В рабочем режиме на выходе ОУ имеется смещение по постоянному напряжению несколько Вольт и размах переменного напряжения около нескольких десятых долей Вольта. Таким образом снижены требования к скорости нарастания выходного напряжения ОУ. Необходимо отметить, что входной каскад ОУ обязательно должен быть выполнен на J-FET полевых транзисторах – обоснованное пожелание Н. Сухова. Даже на ОУ типа TL071 усилитель будет звучать вполне приемлемо (но это не точно).

В реальных усилителях требуется более сложная коррекция, поскольку без наличия таковой и при наличии очень большого усиления всех каскадов, усилитель обязательно неконтролируемо возбудится и выходные транзисторы выйдут из строя. Цепей коррекции может быть несколько, и они могут выполняться по-разному и быть как с использованием конденсаторов, так и с использованием индуктивностей и еще дополнительно в сочетании с резисторами. Важно обеспечить устойчивость усилителя, т.е. сделать частотную коррекцию оптимальным способом. Базовые основы частотной коррекции освещены в достаточном объёме, поэтому ограничусь только упоминанием.

Приведу необходимые элементы частотной коррекции на примере упрощенной схемы УМЗЧ ВВ Н. Сухова (выделено красным).

-3

Из-за наличия паразитной емкости “Спар.” иногда приходится в явном виде вводить элементы L1-R8. В неявном виде L1-R8 заменяет отрезок провода длиной 15-20 см, но этого может оказаться недостаточно. Ручная оптимизация элементов С2, С3, С4 да еще с учетом паразитной емкости "Спар." в макете при отладке схемы усилителя задача рутинная и трудоемкая. А вот программа MICRO-CAP с этой задачей справляется значительно быстрее. Нужно понимать, что точные результаты расчёта получаются при “правильных” моделях компонентов схемы. Но в любом случае порядок номиналов получается близким к реальным.

Итак, чего я хочу от усилителя? Хорошее звучание, низкие гармонические искажения (желательно) и низкий выходной шум. Возможность работы с открытым входом. Возможность работы на нагрузку 4…8 Ом (реально на 8 Ом). Отсутствие дополнительного серво контроля за смещением нуля на выходе усилителя. Средняя выходная мощность должна составлять 15-25 Вт. Наличие контроля клиппинга по напряжению на выходе усилителя. Наличие защиты от перегрузки по току. Наличие триггерной защиты при длящейся перегрузке по току. Возможность ручного сброса триггерной защиты перегрузки по току. Все остальное пропускаю.

Итак, буду делать УМЗЧ ВВ Н. Сухова “по-новому”. Усилитель назову "PIKA 2023" или просто "PIKA", чтобы понимать о каком усилителе идет речь. В качестве входного ОУ решил использовать AD8610. Искажения и смещение данного ОУ низкие. Как по звучанию – не знаю. Но, надеюсь, послушаю. Фильтр от помех на входе оставляю как в исходном варианте. Схему с объяснениями буду выкладывать по частям. Результаты симуляции MIСRO-CAP 12 представлю в конце статьи. Все номиналы элементов представлены на схеме. Если что не понятно – спрашивайте.

Входная часть с индикатором клиппинга по напряжению представлена ниже. Это преобразователь напряжение – ток (входной ток для следующего каскада).

-4

Транзистор Q1 – это эмиттерный повторитель. Транзистор Q2 – это повторитель тока транзистора Q1. Оба транзистора образуют высокочастотный и линейный каскад усиления. При нормальной работе усилителя на выходе ОУ присутствует небольшое отрицательное смещение порядка нескольких Вольт, диод D6 закрыт, полевой транзистор M1 тоже закрыт, светодиод LED3 не светится. При кратковременном выходе ОУ X1 из линейного режима (клиппинг по напряжению или перегрузка по току), на выходе ОУ X1 появляется напряжение питания ОУ положительной и отрицательной полярности. Положительное напряжение через открывшийся диод D6 быстро заряжает конденсатор C12 и при нормальной работе усилителя конденсатор начнет разряжаться с постоянной времени, определяемой номиналами конденсатора С12 и резистора R37. Транзистор Q1 при этом открыт, светодиод Led3 светится. Яркость светодиода определяется номиналом резистора R39. Спустя приблизительно 40 мс светодиод погаснет. При непрерывных перегрузках светодиод Led3 будет светиться непрерывно. Резистор R6 и диод D4 ограничивают величину положительного напряжения на эмиттере транзистора Q2 (транзистор при этом закрыт), которое не превышает значения 1 В. Корректирующий конденсатор С5 является “ускоряющим” элементом коррекции. А вот конденсатор C2 является “замедляющим” элементом коррекции. Общий коэффициент усиления определяется номиналами резисторов R3, R4, R52. В конкретном исполнении при подаче на вход усилителя напряжения 1 В rms (полуразмах амплитуды 1,412В) на выходе получается около 40 В амплитудного значения напряжения.

Дополнение от 16.12.2023. Предлагаю более корректный вариант схемы входной части без индикатора клиппинга. Обращаю внимание на компоненты, выделенные красным цветом. При клиппинге, напряжение на базе транзистора Q1 с самом худшем случае не превысит значения +3В. При этом транзисторы Q1 и Q2 будут надежно закрыты через резистор R6. Транзистор X2 пришлось использовать СВЧ типа BFR520, к счастью, он доступен. У этого транзистора из всех доступных мне, самая минимальная проходная емкость, которая приводит к некоторому снижению усиления ОУ X1 на высоких частотах. Но лично я считаю это меньшим злом, чем работу транзистора Q1 в нештатном режиме. При необходимости индикатор клиппинга ввести можно, но немного по-другому. И еще. При моделировании не учитывается паразитная емкость монтажа, поэтому результаты реальных измерений параметров усилителя будут отличаться от симулируемых. Тем не менее общую концепцию схемотехники и параметры усилителя оценить можно.
Дополнение от 16.12.2023. Схема входной части усилителя без индикатора клиппинга.
Дополнение от 16.12.2023. Схема входной части усилителя без индикатора клиппинга.

Схема следующего каскада, являющегося преобразователем ток на входе – напряжение на выходе представлена ниже.

-6

Два источника тока на транзисторах Q9 и Q8 работают навстречу друг-другу, формируя на своем выходе напряжение для управления выходным каскадом. Источник тока на транзисторе Q9 имеет максимальный ток, превышающий в два раза ток источника на транзисторе Q8. В качестве источников образцовых напряжений источников тока используются регулируемые стабилитроны X2 и X3 типа TL431, имеющих напряжение стабилизации 2,5 В в показанном на схеме включении (TL432 лучше, т.к. имеет напряжение стабилизации 1,2 В, но менее распространен). Максимальные токи источников задаются резисторами R22 и R21. Управляющий ток по цепи “amplif” вычитает ток источника тока на транзисторе Q9. При слишком большом управляющем токе, возникающем в аварийных режимах работы, защитный диод D5 не позволяет слишком низко опуститься напряжению на эмиттере транзистора Q9.

Функциональный элемент триггерной защиты выполнен на эквиваленте тиристора (транзисторы Q4, Q5). При токовой перегрузке открывается транзистор оптрона X4 и с небольшой задержкой, определяемой постоянной времени цепи (R49+R50)-C6 сработает триггерная защита. Транзисторы Q22, Q6, Q7 откроются, что приведет к отключению источников тока на транзисторах Q9, Q8. Напряжение на выходе усилителя при этом будет отсутствовать. Вернуть усилитель в рабочее состояние возможно нажав и отпустив кнопку “RESET”, либо отключив усилитель от напряжения питания до полного разряда конденсатора C6. Работу триггерной защиты от перегрузки по току индицирует светодиод Led4. В качестве оптрона можно использовать PC817 или PC814. Управляющий светодиод оптрона может быть один, анодом кверху. Главное – минимально возможная проходная емкость. У указанных оптронов проходная емкость порядка 0,6-1 пФ.

Схема выходного каскада с источником питания представлена на рисунке ниже.

-7

Выходной каскад реализован на трех парах транзисторов: Q13-Q12, Q15-Q14 и Q19-Q18. Это позволяет иметь хорошую нагрузочную способность усилителя в целом. Ток покоя транзисторов Q19-Q18 термостабилизируется в пределах 70..100 мА транзисторами Q10-Q11, которые должны быть в хорошем тепловом контакте с транзисторами Q19-Q18. Величину тока покоя выходных транзисторов можно регулировать в некоторых пределах резисторами R24 и R26. При моделировании выяснилось, что ток покоя в пределах 70…400 мА практически не влияет на коэффициент гармоник усилителя. Защита от перегрузки по току выполнена на транзисторах Q16-Q17. Резистором R28 возможно в некоторых пределах изменять порог защиты от перегрузки по максимальному выходному току. Элементы L1-R38 препятствуют самовозбуждению усилителя при наличии паразитной емкости порядка 0,1 мкФ параллельно нагрузке (резистор R34) . При токовой перегрузке открываются транзисторы Q20-Q21, к коллекторам которых по цепям “pp” и “pn” подключен входной светодиод оптрона.

Предполагается, что напряжение питания каждого канала усилителя будет формироваться от трансформатора с габаритной мощностью 50 Вт с двумя вторичными обмотками по 23 В. К каждой обмотке будет подключаться диодный мост с электролитическими конденсаторами. Средняя точка соединения конденсаторов будет соединяться с общим проводом, т.е. “заземляться”. Предохранители, дополнительную защиту рассматривать не буду, поскольку в текущий момент времени рассматривается концептуальная модель усилителя.

Результаты симуляции:

Амплитуда напряжения 1 кГц – вход 1,412В, выход  20,080В.
Амплитуда напряжения 1 кГц – вход 1,412В, выход 20,080В.
АЧХ усилителя с подключенным входным фильтром – 164 кГц на уровне -3дБ. Усиление 23дБ.
АЧХ усилителя с подключенным входным фильтром – 164 кГц на уровне -3дБ. Усиление 23дБ.
ФЧХ усилителя с подключенным входным фильтром – -1 градус на 2,7 кГц и -7,4 градуса на 20 кГц.
ФЧХ усилителя с подключенным входным фильтром – -1 градус на 2,7 кГц и -7,4 градуса на 20 кГц.
Внутри петлевое усиление (большое: на 1 кГц -125дБ, на 20 кГц – 87дБ) и фаза. Проблем с устойчивостью нет.
Внутри петлевое усиление (большое: на 1 кГц -125дБ, на 20 кГц – 87дБ) и фаза. Проблем с устойчивостью нет.
Гармоники выходного сигнала ожидаемо низкие за счет бешенного внутри петлевого усиления.
Гармоники выходного сигнала ожидаемо низкие за счет бешенного внутри петлевого усиления.
Речь идет о величине гармоник порядка нескольких микро процентов на максимальной мощности.
Речь идет о величине гармоник порядка нескольких микро процентов на максимальной мощности.
Конкретно коэффициент гармоник на частоте 1 кГц составляет 2,8 микро процента при 25 Вт выходной мощности на нагрузке 8 Ом.
Конкретно коэффициент гармоник на частоте 1 кГц составляет 2,8 микро процента при 25 Вт выходной мощности на нагрузке 8 Ом.

Шумы не смотрел, что-то мне подсказывает, что они тоже будут не большие. Впрочем по шумам, возможно, дополню чуть позже.

Возможно Вам будут интересны другие мои статьи.