Добавить в корзинуПозвонить
Найти в Дзене

Теплота перехода нефтепродукта из твердого состояния

Расчет теплоты плавления Одним из фазовых переходов нефтепродуктов является плавление, т. е. переход из твердого состояния в жидкое. Количество тепла, затрачиваемого при этом переходе, называют теплотой плавления. Теплоту плавления нефтепродукта L можно определить по уравнению Клапейрона-Клаузиуса [кДж/кг]: Таким образом, уравнение Клапейрона-Клаузиуса позволяет рассчитать теплоту плавления нефтепродукта, если известна зависимость температуры плавления от давления в системе. Экспериментальные данные по влиянию давления на температуру плавления парафина и нафталина приведены ниже: Из этих данных видно, что температура плавления с увеличением давления повышается. Плавление твердых углеводородов сопровождается увеличением их удельного объема, т. е. V2 > V1. Из уравнения Клапейрона-Клаузиуса следует, что с повышением давления возрастают температура плавления и теплота плавления. Для технологических расчетов теплота плавления парафинов и церезинов L может быть определена в зависимости от их
Оглавление

Расчет теплоты плавления

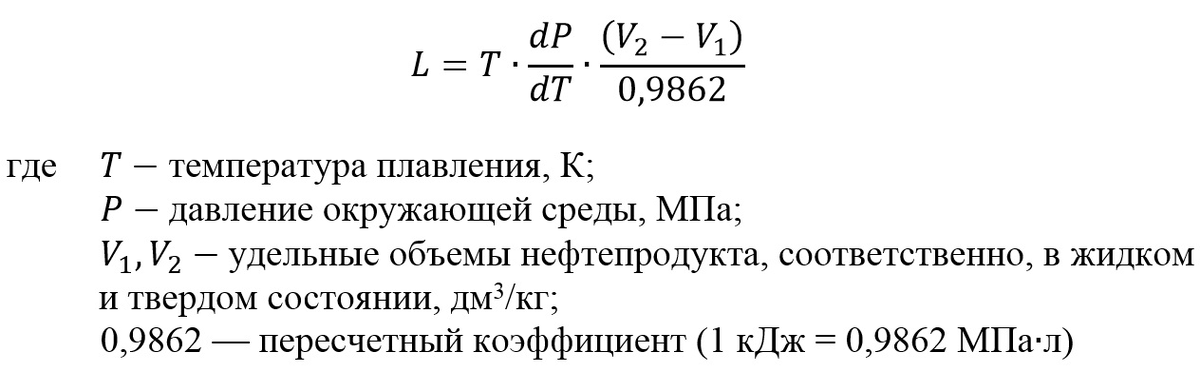
Одним из фазовых переходов нефтепродуктов является плавление, т. е. переход из твердого состояния в жидкое. Количество тепла, затрачиваемого при этом переходе, называют теплотой плавления.

Теплоту плавления нефтепродукта L можно определить по уравнению Клапейрона-Клаузиуса [кДж/кг]:

-2

Таким образом, уравнение Клапейрона-Клаузиуса позволяет рассчитать теплоту плавления нефтепродукта, если известна зависимость температуры плавления от давления в системе.

Экспериментальные данные по влиянию давления на температуру плавления парафина и нафталина приведены ниже:

-3

Из этих данных видно, что температура плавления с увеличением давления повышается. Плавление твердых углеводородов сопровождается увеличением их удельного объема, т. е. V2 > V1. Из уравнения Клапейрона-Клаузиуса следует, что с повышением давления возрастают температура плавления и теплота плавления.

Для технологических расчетов теплота плавления парафинов и церезинов L может быть определена в зависимости от их плотности и температуры плавления по эмпирической формуле [кДж/кг]:

-4

Погрешность вычислений по этой формуле не превышает 5 %.

-5

В таблице приведены экспериментальные и расчетные данные о температурах и теплотах плавления нескольких образцов твердых парафинов и церезинов. Из таблицы видно, что чем тяжелее нефтепродукт, тем выше его температура плавления и теплота плавления.

Также для расчета теплоты плавления [кал/моль] может быть использована следующая формула:

-6

Теплота сублимации

Известно, что некоторые вещества могут переходить из твердого состояния в парообразное, минуя жидкое состояние (явление сублимации). Теплота сублимации нефтепродуктов в этом случае равна сумме теплоты плавления и испарения. Для бензола теплота сублимации равна 590,4 кДж/кг, для нафталина - 465,2 кДж/кг.

Если статья была вам интересной и полезной, ставьте лайк, а если хотите ежедневно получать новые статьи и узнавать больше о нефтепереработке, то подписывайтесь на канал.