Найти в Дзене
Самоделки от любителя

Как проверить транзистор

Иногда бывает необходимость проверить транзистор на работоспособность. И для этого вам может помочь простой тестер для проверки. Который рассмотрим в этой статье. Конечно можно прозвонить транзистор, или купить готовую приблуду. Но тем не менее разберем как сделать тестер для проверки транзисторов самому, так же этим тестером можно проверять и светодиоды на работоспособность. Легко проверить светодиоды, PNP и NPN транзисторы с помощью этого удобного тестера транзисторов и светодиодов, который можно собрать в две одинаковые схемы, одну для NPN, другую для PNP.
Начните с NPN-секции, а затем перейдите к построению PNP-секции.
Напряжение светодиода
Для питания светодиода требуется напряжение не менее 1,7 В.
Эта схема работает от 1,5 В, поэтому для включения светодиода необходимо, чтобы напряжение увеличивалось за счет работы транзистора и катушки (называемой как трансформатор). Трансформатор повышает напряжение, позволяя светодиоду загореться.
Схема функционирует благодаря двум конк
Оглавление

Иногда бывает необходимость проверить транзистор на работоспособность. И для этого вам может помочь простой тестер для проверки. Который рассмотрим в этой статье. Конечно можно прозвонить транзистор, или купить готовую приблуду. Но тем не менее разберем как сделать тестер для проверки транзисторов самому, так же этим тестером можно проверять и светодиоды на работоспособность.

Легко проверить светодиоды, PNP и NPN транзисторы с помощью этого удобного тестера транзисторов и светодиодов, который можно собрать в две одинаковые схемы, одну для NPN, другую для PNP.
Начните с NPN-секции, а затем перейдите к построению PNP-секции.

Плата тестера транзисторов
Плата тестера транзисторов

Напряжение светодиода


Для питания светодиода требуется напряжение не менее 1,7 В.
Эта схема работает от 1,5 В, поэтому для включения светодиода необходимо, чтобы напряжение увеличивалось за счет работы транзистора и катушки (называемой как трансформатор). Трансформатор повышает напряжение, позволяя светодиоду загореться.


Схема функционирует благодаря двум конкретным действиям.

Во-первых, транзистор обеспечивает усиление, позволяя катушке колебаться. Во-вторых, работа трансформатора - когда катушка провода отключается, на ней образуется напряжение, превышающее напряжение питания.

Хотя эта схема очень техничная и сложная, объясню ее в простой форме.

Как работает тестер транзисторов


Трансформатор состоит из двух катушек слева и двух катушек справа.
Когда ток выключен, 40-витковая катушка в любой из схем этого проекта заставляет напряжение на катушке увеличиваться сверх напряжения питания 1,5 В и в направлении, противоположном напряжению питания.
Схема выглядит простой, в ней используется катушка с воздушным сердечником для создания напряжения, необходимого для освещения светодиодных индикаторов. Для обеспечения работы схемы важно правильно подключить транзистор.

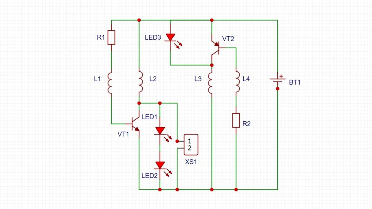
Схема состоит из двух отдельных секций, одна из которых предназначена для NPN-транзисторов, а другая - для PNP-транзисторов. В этой статье сосредоточимся на секции NPN.

Схема тестера транзисторов
Схема тестера транзисторов


Схема активируется путем вставки транзистора NPN в разъемы. На схеме изображены два транзистора, по факту, вместо них сделать нужно отверстия или разъемы для вставки этих транзисторов для проверки. В разъем XS1 нужно вставить светодиод для проверки работоспособности.

После установки ток протекает через 30-витковую катушку и резистор 1,5 к, включая транзистор и вызывая расширяющийся поток в 40-витковой катушке. Этот поток прорезает витки 30-витковой катушки и генерирует напряжение, которое добавляется к напряжению питания и увеличивает ток в базе, что приводит к дальнейшему включению NPN-транзистора. Этот процесс повторяется до тех пор, пока транзистор не будет полностью активирован. В этот момент ток, протекающий через 40-витковую катушку, достигает своего пика. Следовательно, транзистор немного выключается.

Однако катушка в 30 витков больше не испытывает дополнительного напряжения, что приводит к уменьшению тока в базе. Уменьшающийся поток, создаваемый 40-витковой катушкой, генерирует напряжение в противоположном направлении, значительно снижая ток в базе. За короткое время транзистор выключается и фактически удаляется из цепи. Поток в 40-витковой катушке быстро поднимается, создавая напряжение, превышающее напряжение питания и направленное в противоположную сторону. В результате напряжение, генерируемое 40 витками, добавляется к напряжению питания и зажигает светодиоды.

Проверка светодиода


В схеме NPN два светодиода соединены последовательно, поэтому к клеммам XS 1 можно подключить светодиод любого цвета (включая белый), и он будет светиться. Вы можете использовать светодиод любого цвета для любого из светодиодов, однако лучше всего использовать зеленый, желтый или белый светодиод.

Как намотать катушки индуктивности


Две катушки намотаны на ручку диаметром 10 мм проволокой диаметром 0,1 мм (очень тонкая проволока). Петли из луженой медной проволоки, удерживающие катушки на плате, подключаются к отдельным выводам под платой и
НЕ ДОЛЖНЫ образовывать полную петлю, так как это приведет к "короткому замыканию" и схема не будет работать.


Если светодиоды не загораются, просто поменяйте местами провода, идущие к 30-витковой катушке.

Кнопка в этой схеме не нужна


Схема не нуждается в переключателе ON/OFF, потому что светодиоды требуют напряжения более 2v, чтобы загореться светодиоду (оранжевый светодиод), а питание составляет всего 1,5v. Для работы красного светодиода требуется напряжение от 1,5 до 1,7 В, но когда он включен последовательно с зеленым светодиодом, это напряжение превышает 3,5 В.


Все компоненты помещаются на небольшой макетной плате в 5 x 18 отверстий.
Соберите эту простую схему и проверьте транзисторы и светодиоды.

На этом все пишите ваши комментарии, подписывайтесь на блог, что бы не пропустить новые статьи. До новых встреч на страницах моего блога.