Добавить в корзинуПозвонить
Найти в Дзене
Будни инженера

Симметричные и несимметричные входы АЦП

Очень многие микроконтроллеры (кроме самых простейших) содержат в своём составе АЦП - Аналогово Цифровой Преобразователь. Подробно о том, что это такое, вы можете узнать по указанной ссылке. Я же сегодня немного дополню статью, на которую ведёт ссылка, и расскажу о симметричных и несимметричных входах АЦП. Обычно измеряемый сигнал прикладывается между соответствующим входом АЦП и аналоговым общим проводом. Такие входы называются несимметричными. В некоторых микроконтроллерах имеется режим, в котором входы АЦП объединяются попарно и образуют дифференциальные входы. Дифференциальные входы отличаются от обычных тем, что измеряемый сигнал прикладывается между двумя входами: прямым и инверсным. При этом наводимые помехи компенсируются, а полезный сигнал проходит без изменений. Такие входы называются симметричными. То есть если аналоговый сигнал подключается к одному входу, то это несимметричный сигнал. А если к двум, то симметричный. В качестве примера я взял первый попавшийся мне микроконт

Очень многие микроконтроллеры (кроме самых простейших) содержат в своём составе АЦП - Аналогово Цифровой Преобразователь. Подробно о том, что это такое, вы можете узнать по указанной ссылке. Я же сегодня немного дополню статью, на которую ведёт ссылка, и расскажу о симметричных и несимметричных входах АЦП.

Обычно измеряемый сигнал прикладывается между соответствующим входом АЦП и аналоговым общим проводом. Такие входы называются несимметричными.

В некоторых микроконтроллерах имеется режим, в котором входы АЦП объединяются попарно и образуют дифференциальные входы. Дифференциальные входы отличаются от обычных тем, что измеряемый сигнал прикладывается между двумя входами: прямым и инверсным. При этом наводимые помехи компенсируются, а полезный сигнал проходит без изменений. Такие входы называются симметричными.

То есть если аналоговый сигнал подключается к одному входу, то это несимметричный сигнал. А если к двум, то симметричный.

В качестве примера я взял первый попавшийся мне микроконтроллер (им оказался по стечению обстоятельств C8051F310, производитель Silicon Laboratories). Здесь довольно сложная схема, в которой используются дифференциальные (симметричные) входы АЦП. А с помощью мультиплексора можно выбирать нужный вход и источник сигнала. Например, можно переключить входы АЦП на встроенный датчик температуры или на напряжение питания, и таким образом контролировать эти значения.

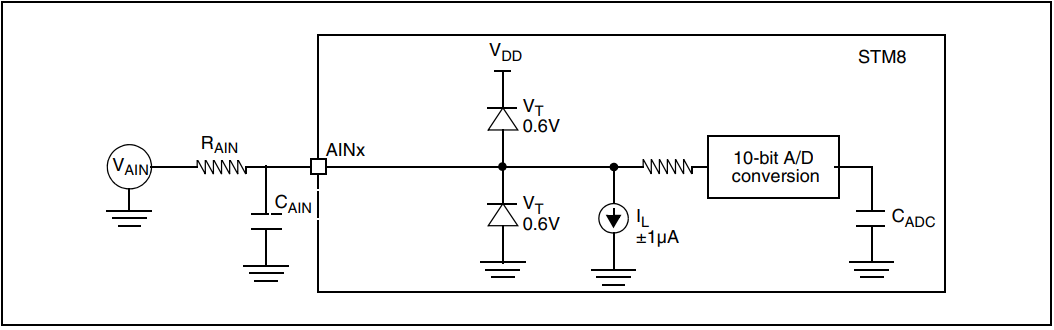
Этот микроконтроллер не то чтобы очень дорогой (цена 400…500) рублей, но есть и более дешёвые модели. И если особая точность измерений вам не нужна, то зачем платить больше - можно использовать и АЦП с несимметричными входами. Вот пример одного из таких, стоимостью менее 100 рублей:

-2

Это функциональная схема АЦП микроконтроллера STM8S003F3 (производитель STMicroelectronics).

На этом всё. Подписывайтесь на канал, чтобы ничего не пропустить…