Найти в Дзене
Старый радио любитель

Для начинающих. Делаем приемник на TDA1083 (174ХА10). Кварцевый генератор готов.

Докладываю о готовности и стабильной работе кварцевого генератора с переключением частоты. Как я и хотел, сделал два отдельных генератора: один для LSB (8002 кГц), другой - для USB (7998 кГц). Схема стала сложнее, но это того стОит. В эмиттеры VT2, VT4 включены подстроечные резисторы, с помощью которых устанавливается на выходе размах колебаний 500 мВ, которое через развязывающие резисторы R7, R8 на катушку связи контура L2С10, настроенный на частоту 8000 кГц. Переключение частоты производится просто подачей напряжения питания на на соответствующий генератор. Т.к. генераторы кварцевые, то их частота от такой манипуляции не меняется. С контура, отфильтровывающего гармоники, синусоидальный сигнал через конденсатор С11, имеющего малую емкость 5 пФ, подается на вход эмиттерного повторителя, имеющего высокое входное сопротивление, а с его нагрузки - на вход усилителя на транзисторе VT6, имеющего низкое выходное сопротивление. Коэффициент усиления каскада регулируется подстроечным резисторо

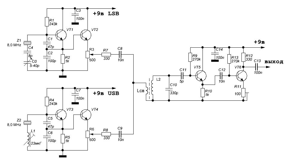
Докладываю о готовности и стабильной работе кварцевого генератора с переключением частоты. Как я и хотел, сделал два отдельных генератора: один для LSB (8002 кГц), другой - для USB (7998 кГц). Схема стала сложнее, но это того стОит.

Рис. 1.
Рис. 1.

В эмиттеры VT2, VT4 включены подстроечные резисторы, с помощью которых устанавливается на выходе размах колебаний 500 мВ, которое через развязывающие резисторы R7, R8 на катушку связи контура L2С10, настроенный на частоту 8000 кГц. Переключение частоты производится просто подачей напряжения питания на на соответствующий генератор. Т.к. генераторы кварцевые, то их частота от такой манипуляции не меняется.

С контура, отфильтровывающего гармоники, синусоидальный сигнал через конденсатор С11, имеющего малую емкость 5 пФ, подается на вход эмиттерного повторителя, имеющего высокое входное сопротивление, а с его нагрузки - на вход усилителя на транзисторе VT6, имеющего низкое выходное сопротивление. Коэффициент усиления каскада регулируется подстроечным резистором, включенным в эмиттерную цепь транзистора и меняющего глубину ООС.

Не даром говорят: "Век живи, век учись и .....". Вот и я, спасибо читателям, освоил рисование плат с помощью перманентных маркеров.

Рис. 2.
Рис. 2.

У меня нашлось парочку, да еще в Озоне купил "Зубр". Вначале сделал "пробу пера". Получилось нормально.

Рис. 3.
Рис. 3.

Прорисовывать лучше в два слоя. Травил в растворе хлорного железа. Многие жалуются на то, что раствор оставляет пятна на одежде и т.д. На это есть раствор щавелевой кислоты - отлично обесцвечивает пятна. Один раз залил на работе белый халат, думал - конец халату. Но замочил в растворе щавелевой кислоты, потом простирал и халат - как новый.

Вот какая получилась плата.

Рис. 4.
Рис. 4.

Когда рисовал плату на миллимитровке, на что-то отвлекся и забыл нарисовать транзистор VT2 :). Переделывать не хотелось, поэтому оставил, как есть. Все транзисторы типа 2SC945. Они имеют такую же цоколевку как КТ315, может чуть менее высокочастотные (180 - 450 МГц), но коэффициент усиления - больше 300. У моих он был в районе 420. И стОят они у дядюшки Ху 100 руб/сотня с доставкой.

Теперь о катушках. Они тоже от дядюшки Ху. L2 - стандартная (0,6 - 1,7 мкГн), для L2 взял каркас и намотал проводом ПЭЛ 0,15 40 витков в навал. Индуктивность получилась около 24 мкГн.

Рис. 5. Слева катушка L2, справа - каркас для намотки L1.
Рис. 5. Слева катушка L2, справа - каркас для намотки L1.

В наладке все практически не нуждается - только нужно установить частоты генераторов и одинаковые амплитуды напряжения на катушке связи. Резисторы R1, R4, R9 подбираем, чтобы на эмиттерах транзисторов VT1, VT3, VT5 было напряжение, равное примерно 1/2 напряжения питания. С помощью резистора R13 устанавливаем на коллекторе VT6 такое же напряжение.

При максимальном сопротивлении R11 размах напряжения на коллекторе VT6 было около 1,8 В.

Рис. 6.
Рис. 6.

Ограничение сигнала наступало при размахе около 5 В.

Рис. 7.
Рис. 7.

Завтра буду двигаться дальше.

Всем здоровья и успехов!