Найти в Дзене
BIMonSITE

Вариант организации Revit модели для работы на площадке. ПТО, Привет! Часть 1. Параметры.

Понимание и организация структуры объемов материалов играет большую роль в получении результатов в виде выполненных и сданных работ. В связи с тем, что объемы материалов применяются разными специалистами, то и отвечать наши объемы будут на разные вопросы. Кто такие эти разные специалисты? Это руководители проекта, сметчики, инженеры ПТО, специалисты отдела снабжения и bim-специалисты. В чем же разница в нужной им информации, если здание одно? В деталях. В одном случае детали необходимы, например, при заказе материалов на стройку, в другом - это излишняя информация, когда надо оценить объем выполненных работ, например. Инженер ПТО на строительной площадке столкнётся со всеми уровнями проработки, так как и отчеты составляет, и с выполненно-невыполненными объемами работает. Поэтому объемы в своей Revit-модели нам надо будет организовать так, чтобы мы и детально могли посмотреть их и обобщить. За точку отсчета можно взять ВОР или разбивку объемов, прикреплённую к Договору. Все, что мы хоти

Понимание и организация структуры объемов материалов играет большую роль в получении результатов в виде выполненных и сданных работ.

В связи с тем, что объемы материалов применяются разными специалистами, то и отвечать наши объемы будут на разные вопросы. Кто такие эти разные специалисты? Это руководители проекта, сметчики, инженеры ПТО, специалисты отдела снабжения и bim-специалисты. В чем же разница в нужной им информации, если здание одно? В деталях. В одном случае детали необходимы, например, при заказе материалов на стройку, в другом - это излишняя информация, когда надо оценить объем выполненных работ, например.

Инженер ПТО на строительной площадке столкнётся со всеми уровнями проработки, так как и отчеты составляет, и с выполненно-невыполненными объемами работает. Поэтому объемы в своей Revit-модели нам надо будет организовать так, чтобы мы и детально могли посмотреть их и обобщить.

За точку отсчета можно взять ВОР или разбивку объемов, прикреплённую к Договору. Все, что мы хотим внести в Акты и КС, желательно идентифицировать в Revit-модели.

Рассматривать будем с точки зрения монолитных конструкций, так как различные работы будут требовать свои параметры для их описания.

Итак, понять критерии разбивки.

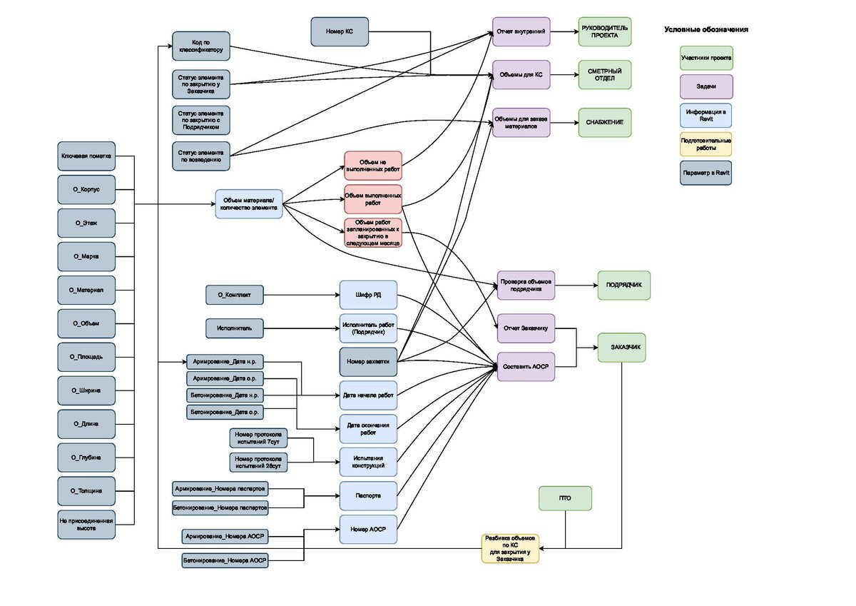
Зафиксируем из какой рабочей документации мы получили данные об элементе. В этом поможет параметр «Комплект», кстати, при наличии измов, стоит указывать это в наименовании. Также марку элемента («Марка») из каких материалов он состоит(«Материал»), геометрические характеристики элемента («Ширина», «Глубина», «Толщина», «Объем», «Площадь», «Не присоединенная высота», «Длина») и для фильтрации нам нужен будет параметр «Ключевая пометка». В нем будет отражаться к какому виду конструкции будет относится элемент (встроенные категории Revit не всегда покрывают этот перечень).

Для понимания, где расположен элемент конструкции, нужны параметры «Этаж», «Здание_Корпус».

При назначении параметров можно ориентироваться на информацию, нужную для составления АОСР, КС и требуемую для отчетов.

Параметр «Код по классификатору» свяжет элемент модели с другими документами, например, КС. Для конкретизации элемента в рабочем процессе назначим параметр «Номер захватки». Узнать, кто выполнил работы, поможет параметр «Исполнитель».

При возведении монолита АОСР будут составляться на такие работы, как армирование и бетонирование. Учтем это при добавлении параметров.

Для АОСР и отчетов нужно понимать, когда были возведены конструкции. Для этого добавим параметры, с учетом того, что они будут присвоены одному элементу модели, «Армирование_Дата н.р.» (начало работ), «Армирование_Дата о.р.» (окончание работ), «Бетонирование_Дата н.р.», «Бетонирование_Дата о.р.».

В АОСР вносят номера паспортов материалов. Чтобы отслеживать их наличие добавим «Армирование_Номера паспартов», «Бетонирование_Номера паспартов»,

Для отслеживания, проведены ли испытания, добавим параметры «Номер протокола испытаний 7 сут.», «Номер протокола испытаний 28 сут.».

Чтобы понимать привязку элемента к Актам и КС создадим параметры «Армирование_Номер АОСР», «Бетонирование_Номер АОСР», «Номер КС2».

Для анализа информации, например, определить объем закрытых или оставшихся к закрытию работ, могут быть полезны параметры «Статус элемента по возведению», «Статус элемента по закрытию с Заказчиком», «Статус элемента по закрытию с Подрядчиком».

Ниже представлена схема для иллюстрации связей Параметров и решаемых ими задач.

Здесь не рассмотрены параметры по объемам армирования, т.к. они редко бывают замоделированы на данный период. А как можно попробовать ориентировочно учесть арматуру рассмотрю в другой раз.

Часть параметров уже существуют в Revit, а часть надо добавить. Можно добавить параметры сразу в проект. Однако думаю удобнее будет создать файл общих параметров и добавить в Проект параметры через него. Параметры Проекта существуют только в нем. Работая с новым Проектом, надо будет создавать параметры заново. Параметры ФОП можно применять в разных Проектах. Также параметры ФОП в работе более стабильны.

Стоит отметить, что измененная модель Проекта не сохранит настройки и внесенную информацию, если ее обновить. Это значит, что все изменения надо вносить самостоятельно в свою модель.

Мы обозначили параметры, с помощью которых можно составить Спецификации и получать интерактивную информацию из модели. Например, если в проект придется добавить колонну или наоборот убрать, то объемы и вся информация связанная с ней, изменятся. Это позволит нам более оперативно и точно получать информацию из модели проекта.

Продолжение следует ))) см. Вариант организации Revit модели для работы на площадке. ПТО, Привет! Часть 2. Составление спецификаций.