Найти в Дзене
Кроконяшка

Управление несольколькими мощными светодиодами с использованием одного драивера LDD-1000H

Всем привет! В этой статье я расскажу о опыте использование одного драйвера для управления несколькими мощными светодиодами. Один из таких драйверов, который отлично справляется с этой задачей, это LDD-1000H. Этот DC-DC драйвер LED постоянного тока. Драйвер изначально имеет один выход для одной сборки или одного мощного светодиода. Эту проблему мы решим в этой статье. Начну с характеристик данного драйвера. LDD-1000H имеет высокую эффективность до 97%, что существенно сокращает потери энергии и повышает общую производительность системы. Его встроенный ЭМИ фильтр помогает минимизировать электромагнитные помехи, обеспечивая более стабильную работу не только драйвера, но и подключенных светодиодов. Этот драйвер также оснащен функцией диммирования (ШИМ) и возможностью включения/выключения, что дает больше гибкости в управлении яркостью светодиодов в соответствии с требованиями конкретного проекта. Одним из ключевых преимуществ LDD-1000H является его защита от перегрева и коротких замыкани

Всем привет! В этой статье я расскажу о опыте использование одного драйвера для управления несколькими мощными светодиодами. Один из таких драйверов, который отлично справляется с этой задачей, это LDD-1000H. Этот DC-DC драйвер LED постоянного тока. Драйвер изначально имеет один выход для одной сборки или одного мощного светодиода. Эту проблему мы решим в этой статье.

Начну с характеристик данного драйвера.

LDD-1000H имеет высокую эффективность до 97%, что существенно сокращает потери энергии и повышает общую производительность системы. Его встроенный ЭМИ фильтр помогает минимизировать электромагнитные помехи, обеспечивая более стабильную работу не только драйвера, но и подключенных светодиодов.
Этот драйвер также оснащен функцией диммирования (ШИМ) и возможностью включения/выключения, что дает больше гибкости в управлении яркостью светодиодов в соответствии с требованиями конкретного проекта.
Одним из ключевых преимуществ LDD-1000H является его защита от перегрева и коротких замыканий (КЗ). Это важно для долговечности и безопасности работы всей системы, особенно при использовании высокопроизводительных светодиодов.
Что касается технических характеристик, LDD-1000H имеет широкий диапазон входного напряжения от 9 до 56 VDC и выходное напряжение от 2 до 52 VDCд с током в 1 ампер. Этот драйвер способен обеспечить выходную мощность до 52 Вт.

Благодаря компактным размерам 31.8х20.3х12.2 мм и монтажу на плату типа DIP24, LDD-1000H обеспечивает удобство установки и интеграции в различные светодиодные системы

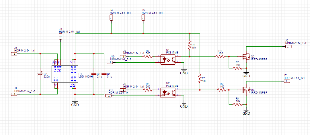
Что касается электрической схемы управления для двух мощных светодиодов, представленной на рисунке, она разрабатывалась с учетом развязки линий питания светодиодов и драйвера LDD-1000H. Драйвер LDD-1000H имеет 9 выводов, 4 из которых соединены попарно: 1-2-Vin+, 24-23-Vin-, 14-13-LED+, 11-12-LED-. Выход PWM 22 не имеет пары.

-2

Электрическая схема включает конденсаторы С1 и С3 для стабилизации работы и сглаживания пульсации на светодиодах при диммировании. Конденсатор для С2 предназначен для стабилизации работы схемы. Отпоры PC817 служат для оптической развязки схемы включения и выключения светодиодов, учитывая наличие развязки по питанию в драйвере LDD-1000H. Так как транзисторы потопаны PC817 рассчитаны на ток до 50 мА, что недостаточно для управления мощными светодиодами, в схему внесены полевые транзисторы IRFZ44N для увеличения мощности.

приименные в схеме сборки УФ светодиодов
приименные в схеме сборки УФ светодиодов

В качестве светодиодов примени мощные УФ сборки светодиодов с током в 1 ампер и напряжением питания 50 вольт. При одновременном включении 2х светодиодов мощность распределяется равномерно между 2 парами светодиодов при раздельном включении светодиодная сборка будет работать в полною мощность. Для контролирования мощности и как следствие яркости используется ШИМ сигнал на микрокомпьютер Raspberry Pi 4 Model B

Общий вид схемы.
Общий вид схемы.
-5
-6

Для питания схемы применил повышающий DS-DS преобразователь.

-7

Модуль повышающего DC - DC преобразователя с 10 - 60В до 12 - 80В мощностью до 600Вт. Характеристики: Входное напряжение: 10 - 60 В Выходное напряжение: 12 - 80 В Выходной ток: 0,1 - 15 A Рабочая частота: 150 кГц КПД преобразователя: до 95%. Настроил на напряжение 55 вольт. Схема работает стабильно, и без проблем, на этом все спасибо за внимание.
Подписывайтесь будет еще много интересного.