Найти в Дзене

Уравнения Максвелла. Плоская волна существовать не может !

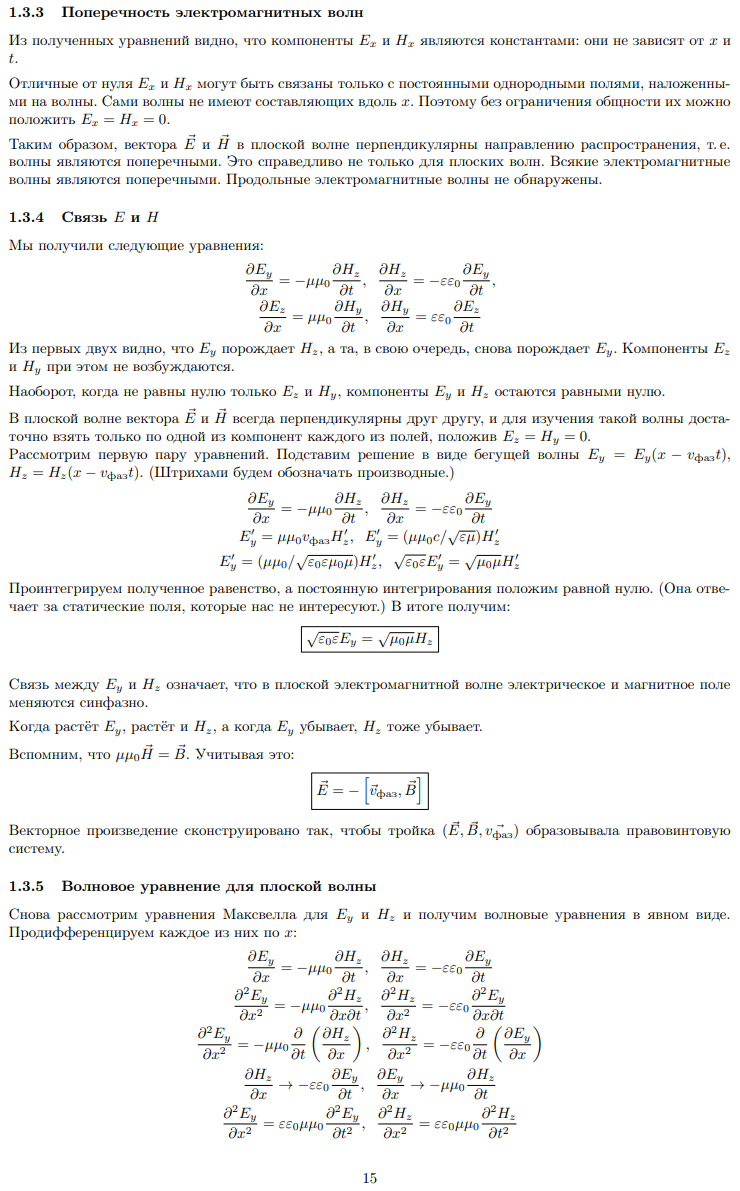
Между мной и читателями идет долгий спор об уравнениях Максвелла по динамике электромагнитной волны (ЭМВ). По моему мнению ЭМВ не должна содержать точек, где магнитная и электрическая составляющие одновременно обращаются в ноль, но оппоненты приводят данные из учебников, где доказывается обратное. В конце статьи дана ссылка на книгу, в которой изложены уравнения ЭМВ, не противоречащие закону сохранения энергии. Вот копии страниц из одного учебника, где в качестве решения уравнений Максвелла используется уравнение плоской волны: Эти сложные математические выкладки с частными производными отпугивают большинство читателей от вдумчивого анализа. Но мне пришлось углубится в него, и вот что получилось. Два уравнения, обведенные синей рамкой, решаются не только теми формулами, которые объединены красной рамкой. В качестве Ey и Hz можно подставить любую, дважды дифференцируемую функцию. Дело в том, что по условию задачи плоскость движется вдоль оси Х, поэтому можно записать По правилам замены

Между мной и читателями идет долгий спор об уравнениях Максвелла по динамике электромагнитной волны (ЭМВ). По моему мнению ЭМВ не должна содержать точек, где магнитная и электрическая составляющие одновременно обращаются в ноль, но оппоненты приводят данные из учебников, где доказывается обратное. В конце статьи дана ссылка на книгу, в которой изложены уравнения ЭМВ, не противоречащие закону сохранения энергии.

Вот копии страниц из одного учебника, где в качестве решения уравнений Максвелла используется уравнение плоской волны:

«Физика, Оптика и квантовая механика» А. В. Купцова, П. В. Купцов, Ю. П. Емельянова
СГТУ имени Гагарина Ю. А.
Институт электронной техники и машиностроения
«Физика, Оптика и квантовая механика» А. В. Купцова, П. В. Купцов, Ю. П. Емельянова СГТУ имени Гагарина Ю. А. Институт электронной техники и машиностроения
Там же, следующая страница
Там же, следующая страница
-3

Эти сложные математические выкладки с частными производными отпугивают большинство читателей от вдумчивого анализа. Но мне пришлось углубится в него, и вот что получилось.

Два уравнения, обведенные синей рамкой, решаются не только теми формулами, которые объединены красной рамкой. В качестве Ey и Hz можно подставить любую, дважды дифференцируемую функцию.

Дело в том, что по условию задачи плоскость движется вдоль оси Х, поэтому можно записать

-4

По правилам замены переменной дифференцирования

-5

То есть формула определяет, что для

-6

скорость движения волны

-7

В качестве E можно взять любую тригонометрическую функцию, в том числе обведенную красной рамкой или такую

-8

Она даст форму волны от одиночного импульса.

Почему так произошло? Мне показалось, что малозаметная фраза «Компоненты Ez и Hy при этом не возбуждаются» отрезала часть волны из рассмотрения. Давайте попробуем четыре уравнения, приведенные в начале параграфа 1.3.4 решить относительно Ey, Ez, Hy и Hz. Для этого надо произвести замену переменной дифференцирования X на время t по правилам замены, которые мы уже выполнили при анализе «синих» уравнений.

Мы рассматриваем волну в вакууме, где

-9

в связи с чем не будем больше упоминать о них.

После подстановки уравнения (2) в рассматриваемые уравнения из параграфа, получим систему дифференциальных уравнений:

-10

И опять получилось, что мы можем подставить в качестве функций E и H любые непрерывно дифференцируемые функции. Значит причина тривиальности решений скрыта до начала параграфа 1.3.4. И действительно, на один абзац выше читаем

-11

Как же так? Не может появляться напряженность магнитного поля в одной плоскости и не продолжиться в другой. Линии напряженности магнитного поля должны быть замкнуты. Если изменяется электрическая напряженность Ey, от этого изменения появляется вектор Hz вокруг оси Y, и этот вектор обязан «повернуться» в Hx вокруг этой же оси. Вектор магнитной напряженности должен описывать полный круг, иначе будет нарушение закона об отсутствии магнитных зарядов. Графически это выглядит так

Векторы электрического (красные) и магнитного (зеленые) полей
Векторы электрического (красные) и магнитного (зеленые) полей

Вывод: по законам, выведенным Гауссом, Эрстедом, Фарадеем, закону Био-Савара-Лапласа и объединенных Максвеллом в систему уравнений плоская волна существовать не может, в учебнике она представлена только в качестве примера, как решать систему уравнений Максвелла. Реальную электромагнитную волну описать очень сложно, поэтому и придуманы числовые методы, позволяющие оценить происходящие процессы.

При обсуждении этой статьи удалось выяснить следующее:

Вопрос от Финкельштейн Александр

«Micron Umbarov, <Вы же формул не понимаете>

Хорошо, я тупой. <обе "синусоиды" движутся как твёрдое тело> означает, что магнитная и электрическая составляющая одновременно равны нулю? Ответьте тупому тупо ДА или НЕТ.»

Ответ от Micron Umbarov

«Финкельштейн Александр, да, в некоторых точках обе составляющие равны нулю.»

Как известно энергия электромагнитной волны

-13

Если E=0 и B=0 то и энергия u=0

Даже оппоненты признают, что плоская волна должна исчезать, а потом появляться из ниоткуда.

Один из подписчиков предложил посмотреть книгу https://doi.org/10.5281/zenodo.7241528

В ней обстоятельно разложена версия математической модели электромагнитной волны, которая не противоречит закону сохранения энергии и полностью отвечает всем уравнениям Максвелла. Хотелось бы услышать мнение специалистов на эту тему.

Спасибо, что дочитали статью до конца.