Долгое время умение управлять эмоциями было второстепенным, однако в последние несколько лет психологи все больше обращают внимание на важность эмоционального интеллекта в жизни. Исследования показывают, что человек с высоким эмоциональным интеллектом обладает большей вероятностью успехов в жизни.
Почему коэффициент эмоционального интеллекта важен?
Человек с низким интеллектом:
- конфликтен;
- раздражителен;
- нерешителен;
- стремится держать все под контролем;
- подвластен сильному чувству гнева
Согласитесь, список не особо приятен, да и жить с такими качествами явно не в кайф, прячем как для человека с этим набором, так и окружающим его людям.
Эмоциональный интеллект - это вообще про что?
Говоря об эмоциональном интеллекте (EI), ученые имеют ввиду умение осознавать, понимать и управлять как своими, так и чужими эмоциями. Это нечто большее, чем просто улыбаться или контролировать гнев. EI позволяет нам чувствовать себя комфортно в социуме, эффективно общаться с людьми и создавать здоровые отношения.
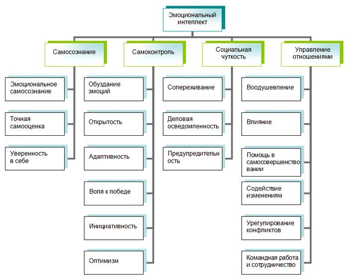
В состав EI входит несколько компонентов, таких как:
- самосознание
- самоконтроль
- управление отношениями
- эмпатия (социальная чуткость)
Человек с развитым эмоциональным интеллектом понимает, умеет выражать и регулировать свои эмоции, так, чтобы устанавливать и поддерживать доброжелательные отношения с окружающими, осознает, какую роль играют чувства и эмоции в общении с людьми, стремится познавать и обогащать свой внутренний мир, умеет управлять внутренней мотивацией и поддерживать настрой на достижение цели.
Повышать коэффициент эмоционального интеллекта следует постепенно, прежде чем добиться заветной цели придется пройти 4 стадии
Шаг 1. Осознание своих эмоций
Едва ли возможно чем-либо управлять, не осознавая своих действий. Поэтому, прежде всего, важно научиться понимать в каждый момент времени (по возможности), что вы сейчас чувствуете, какую эмоцию испытываете. Возможно этот навык выглядит наименее интересным и довольно простым, но это только на первый взгляд.
Проведите над собой маленький эксперимент, вспомните названия всех эмоций, которые вы когда-либо испытывали, посчитайте их, затем посмотрите на картину в конце статьи и сравните, как много эмоций вы в принципе знаете.
Наша речь напрямую связано с мышлением, на которое безусловно влияют эмоции, и наоборот. Соответственно, чем больше разновидностей описанных эмоций мы знаем, тем разнообразней спектр испытываемых нами эмоций.
Есть много способов, как можно научиться осознавать свои эмоции.
Один из самых распространенных - вести дневник или дневник эмоций.
Для тренировки целесообразно начать отслеживать эмоциональное состояние каждый день в определенное время
Любая эмоция — это выброс определенного гормона. Поэтому важно отслеживать, где в теле зарождаются ощущения. Записывайте свои наблюдения: любые ситуации, вызвавшие эмоции, описывайте свои ощущения, идентифицируйте и классифицируйте эмоции, делайте выводы, как можно было бы отреагировать в подобной ситуации в следующий раз.
Второй совет - путешествуйте. Расширяйте зону комфорта, посещайте новые места, страны, попадайте в новые условия, в которых могут возникнуть новые эмоции. Ими можно научиться управлять и использовать в прежних, знакомых условиях, что даст дополнительную мотивацию, энергию для выполнения обычных дел и достижения новых целей. Путешествия также могут привести к изменению системы ценностей, что также меняет эмоции и их влияние на деятельность.
Шаг 2. Улучшаем навыки осознания эмоций других людей
Чтобы этому научиться, необходимо тренировать наблюдательность, обращая внимание на невербальное поведение другого человека, так сказать, поиграть в сталкера, и развивать навыки эмпатии.
Вот несколько действенных способов, которые я использовала сама и они реально работают:
- Практика «Немое кино». Суть в том, чтобы смотреть фильмы без звука. Пока смотрим - наблюдаем за жестами, мимикой, расположением в пространстве (позами) и думаем о том, какие эмоции герои могут испытывать в данный момент. Это на самом деле очень захватывает. Лучше всего смотреть фрагменты знакомых и незнакомых фильмов, чтобы потом проще было проводить самоанализ: какова разница в процессе наблюдения? мешает или помогает знание сюжета сопоставлять невербалику с эмоциями? в чем сходство и различие невербального поведения в разных культурах, разных жанрах? сравните фильм и шоу? и т. д. Вариаций много, пробуйте то, что вам интереснее всего
- Общественный транспорт. Когда вы находитесь в общественном транспорте или даже длинной очереди в магазине, у вас появляется прекрасная возможность заняться полезной деятельностью. Что чувствуют окружающие вас люди? Если вы видите парочку, то в каких они отношениях? Если кто-то кому-то что-то рассказывает, эта история веселая или грустная?
- Определяйте эмоции других людей. Тут все очень просто, снова наблюдаем, а потом спрашиваем в разговоре с друзьями, родными, что этот человек ощущает, когда предполагаете, что у него возникла эмоция.
Шаг 3. Управление своими эмоциями
Не путайте управление эмоциями и их контроль, подавление. Все мы владеем подавлением своих эмоций в совершенстве. Но мы не дуршлаг, а скорее ваза, из которой в один момент все подавленные эмоции «выльются» и либо мы срываемся на ком-то, либо это проявится в виде психосоматики.
Самые элементарные способы снизить влияние эмоций, которые известны многим из нас - это подышать, пройтись, заняться какой-то физической активностью. выговориться, тем самым снизив интенсивность негативной эмоции или даже заменив ее другой, более позитивной.
Вот вам еще подборка простых, но действенных способов, как научиться управлять эмоциями:
- Практика «Проблемы». Пишете список актуальных лично для вас проблем, затем переделываете их в конкретные цели(следите за тем, чтобы формулировать их позитивно, то есть без частицы «не» и слов «бросить», «прекратить», «перестать») и выставляете срок, к которому вы планируете их достичь
- Мимическая обратная связь или техника актерской игры. Эмоции сильно влияют на нашу физиологию, а она в свою очередь за счет обратной связи также может влиять и на наши эмоции. Суть обратной связи в том, что произвольная мимика тоже может вызывать эмоции. То есть, изображая определенную эмоцию, человек вскоре может начать её испытывать. Правда, делать это нужно сразу же, пока эмоция ещё не успела раскрутиться.
- Техника «Хорошо» из КПТ. Часто происходит так, что мы не можем изменить неприятную для нас ситуацию, но мы можем поменять отношение к ней. Приучите себя реагировать на любое событие сразу позитивно. Так, вы будете дольше и чаще находиться в положительном эмоциональном состоянии.
- Избавьтесь от ограничивающих установок. Наши установки и убеждения – это фильтр, через который мы воспринимаем все, что происходит в мире. Учитесь вовремя находить и обезвреживать негативные установки и убеждения, если они очень глубокие и не поддаются корректировке самостоятельно, лучше всего будет обратиться к психологу.
- Практикуйте саморегуляцию. Медитация, визуализация, всевозможные аффирмации, способствуют изменению установок, улучшению нашего психоэмоционального фона и выделению гормонов и нейромедиаторов, влияющих на настроение (дофамин, серотонин, адреналин и пр.)
- Практика «Телесные методы»Выберите телесный метод управления эмоциями, который можно использовать практически в любых ситуациях. Например, незаметно сжать-разжать кулаки. Привстать несколько раз на цыпочки. Встать, немного пройтись и снова сесть. Тренируйтесь использовать его хотя бы раз в час. Это очень действенные способы снизить степень выраженности тревоги.
Шаг 4. Управление эмоциями других людей.
Сюда входит большой комплекс навыков, связанных с умением успокоить другого человека, если тот сильно разозлен, боится или расстроен, а также «заразить» позитивной эмоцией других людей.
Сразу к практикам.
- «Эмоциональные мотиваторы в моей компании». Подумайте и напишите, что вы можете сделать, чтобы поддерживать сложившийся вайб компании и царящую в ней атмосферу в данный момент.
- Вызывайте эмоции у других людей. Рассказывайте истории, шутите, делайте что-то неожиданное, короче говоря, провоцируйте людей на разные эмоции.
- Будьте гибкими. При принятии решений стоит учитывать не только свои собственные знания и взгляды, но и прислушаться к мнению других людей, вовлеченных в этот спор, и стремиться к поиску компромиссов или сотрудничества. Такой подход поможет избежать возникновения отрицательных эмоций и, благодаря экологичности решения, может вызвать положительные эмоции у всех, кто был вовлечен в процесс его принятия и реализации.
Что хотелось бы сказать в конце.
Во время прохождения этих стадий вы накопите эмоциональный опыт, который станет фундаментом для управления эмоциями, а затем и управления отношениями. С каждой ступенью развития EI вы будете все ближе и ближе подбираться к появлению у вас эмоциональной компетентности – способности осознавать и управлять любыми, даже неизвестными эмоциями, вне зависимости от их интенсивности, в любых условиях. Также она позволяет контролировать эмоции любой, даже самой высокой интенсивности, уменьшать или увеличивать ее до нужного уровня. Она также станет защитным барьером, который не позволит вам «взорваться».
