Найти в Дзене
Уроки информатики

Программа с условным оператором. ОГЭ | информатика 2024

Разбор заданий №6 из открытого банка заданий ФИПИ ОГЭ|Информатика 2024. В задании данного типа приводятся программы на четырех языках программирования Python, C++, Паскаль, Бейсик и алгоритмическом языке. Решить задачу можно даже в том случае, если Вы не знаете ни одного языка программирования. Необходимо знать базовые логические операции конъюнкцию (и), дизъюнкцию (или) и инверсию (не). НЕ (X < 3) эквивалентно X >= 3 Знак равенства меняется на "противоположный". Не забывайте про равно! Было строгое неравенство, стало нестрогим, и наоборот! Кроме того, встречаются задачи, которые требуют знания целочисленного деления и остатка от целочисленного деления. Результатом целочисленного деления является целое число и не содержит дробной части. Можно вспомнить деление в столбик и получение остатка при делении одного целого числа на другое целое число. Важно помнить, что если делимое меньше делителя, то результат будет равен нулю, а остаток равен делимому. Пример. Результатом целочисленно
Оглавление
Коллаж создан автором канала
Коллаж создан автором канала

Разбор заданий №6 из открытого банка заданий ФИПИ ОГЭ|Информатика 2024.

В задании данного типа приводятся программы на четырех языках программирования Python, C++, Паскаль, Бейсик и алгоритмическом языке.

Решить задачу можно даже в том случае, если Вы не знаете ни одного языка программирования. Необходимо знать базовые логические операции конъюнкцию (и), дизъюнкцию (или) и инверсию (не).

НЕ (X < 3) эквивалентно X >= 3
Знак равенства меняется на "противоположный".
Не забывайте про равно!
Было строгое неравенство, стало нестрогим, и наоборот!

Кроме того, встречаются задачи, которые требуют знания целочисленного деления и остатка от целочисленного деления.

Результатом целочисленного деления является целое число и не содержит дробной части.

Можно вспомнить деление в столбик и получение остатка при делении одного целого числа на другое целое число.

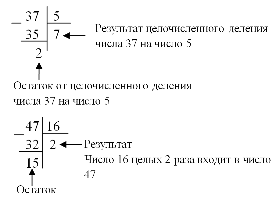
Примеры целочисленного деления
Примеры целочисленного деления

Важно помнить, что если делимое меньше делителя, то результат будет равен нулю, а остаток равен делимому.

Пример. Результатом целочисленного деления 16 на 47 будет 0, а остаток равен 16.

Если делимое кратно делителю, то остаток равен нулю.

Пример. Результат целочисленного деления 39 на 13 будет число 3, остаток равен 0.

Задача №1.

Рассмотрим задачу из открытого банка заданий ФИПИ, стр. 82 ОГЭ| Информатика 2024.

Задание Номер: AD8712
Задание Номер: AD8712

Было проведено 9 запусков программы, при которых в качестве значений переменных s и k вводились следующие пары чисел:

(9, 0); (10, 10); (18, 9); (22, 4); (27, 3); (12, 9); (29, 2); (4, 2); (3, 3).

Сколько было запусков, при которых программа напечатала «YES»?

Решение

На языках программирования Паскаль, Бейсик и алгоритмическом языке mod - остаток целочисленного деления, на Питон и СИ остаток обозначается знаком %.

Обращаем внимание на условие mod(s, 9) = k

если mod(s, 9) = k

то вывод "YES"

иначе вывод "NO"

все

Если при целочисленном делении s на 9 остаток равен k, то выдается сообщение "YES", иначе выводится "NO".

Проверяем пары чисел на выполнение данного условия. Делимое это s - первое число в паре, остаток - второе число k.

9:9=1 (остаток 0); (9,0) -"YES",

10:9=1 (остаток 1); (10, 10) -"NO",

18:9=2 (остаток 0); (18,9) -"NO",

22:9=2 (остаток 4); (22,4) -"YES",

27:9=3 (остаток 0); (27,3) - "NO"

12:9=1 (остаток 3); (12, 9) - "NO"

29:9=3 (остаток 2); (29, 2) -"YES"

4:9=0 (остаток 4); (4, 2) - "NO"

3:9=0 (остаток 3); (3, 3) - "YES"

Таким образом, только четыре пары чисел удовлетворяют заданному в программе условию.

Ответ: 4

Задача №2.

Задача, опубликованная на 31 странице открытого банка заданий ФИПИ

Задание Номер: A0712E
Задание Номер: A0712E

Было проведено 9 запусков программы, при которых в качестве значений переменных s и t вводились следующие пары чисел:

(2, ––2); (5, 3); (14, 1); (––12, 5); (5, ––7); (10, 3); (8, 2); (3, 0); (23, 9).

Сколько было запусков, при которых программа напечатала «NO»?

Решение

Условие не (s >= 5 и t < 3) ложно в одном случае, когда одновременно выполняются простые условия s >= 5, t < 3.

Операция логического умножения истинна только в одном случае, когда истинны все составляющие высказывания. В условии задачи результат конъюнкции отрицается (инвертируется).

Будем искать пары чисел, где первое число больше или равно 5, второе меньше трёх.

(14,1), (5, -7), (8,2) - при вводе этих пар чисел программа выдает сообщение «NO».

Ответ: 3

Задача №3.

Рассмотрим ещё одну задачу из открытого банка заданий (стр. 44)

Задание Номер: 8B69A9
Задание Номер: 8B69A9

Было проведено 9 запусков программы, при которых в качестве значений переменных s и t вводились следующие пары чисел:

(2, –2); (–2, 4); (4, 1); (–12, 5); (0, –7); (1, 3); (8, 2); (3, 0); (23, 1).

Сколько было запусков, при которых программа напечатала «NO»?

Решение

Логическое сложение (дизъюнкция) ложна только в одном случае, если составляющие ее высказывания (в данной задаче условия) ложны.

(s > 5) или не(t < 3)

Упростим выражение, применив логическое отрицание

(s > 5) или (t >=3)

Среди пар чисел будем искать только такие, в которых на первом месте стоит число меньшее или равное 5, и на втором число меньшее 3. В этом случае программа выдаст сообщение «NO».

Таких пар четыре (2, -2), (4, 1), (0, -7) и (3,0)

Ответ: 4

В следующей публикации рассмотрим задания №6 с параметрами.