Добавить в корзинуПозвонить
Найти в Дзене
Кроконяшка

Драйвер для светодиода на микросхеме PT4115.

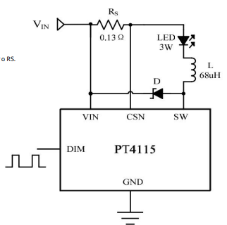
Привет всем! В этой статье я поделюсь своим опытом создания драйвера для светодиода на основе микросхемы PT4115. Эта микросхема предназначена для построения низковольтных драйверов светодиодов с возможностью регулировки яркости при помощи ШИМ. PT4115 - это недорогой, но мощный драйвер с максимальным током до 1,2 ампера и напряжением до 30 вольт. Эта микросхема предназначена для построения низковольтных драйверов светодиодов с возможностью регулировки яркости с помощью широтно-импульсной модуляции (ШИМ). Минимальная обвязка для данной микросхемы включает катушку индуктивности, диод и шунт. Внешне схема напоминает понижающий преобразователь и часто используется в устройствах для эффективного управления освещением. Рекомендации из документации указывают на добавление конденсатора между землей и линией питания для повышения стабильности и снижения помех. Минимальное допустимое значение конденсатора составляет 4.7 мкФ, но использование более высоких значений емкости улучшает производите

Привет всем! В этой статье я поделюсь своим опытом создания драйвера для светодиода на основе микросхемы PT4115. Эта микросхема предназначена для построения низковольтных драйверов светодиодов с возможностью регулировки яркости при помощи ШИМ.

PT4115 - это недорогой, но мощный драйвер с максимальным током до 1,2 ампера и напряжением до 30 вольт. Эта микросхема предназначена для построения низковольтных драйверов светодиодов с возможностью регулировки яркости с помощью широтно-импульсной модуляции (ШИМ).

Минимальная обвязка для данной микросхемы включает катушку индуктивности, диод и шунт. Внешне схема напоминает понижающий преобразователь и часто используется в устройствах для эффективного управления освещением.

-2

Рекомендации из документации указывают на добавление конденсатора между землей и линией питания для повышения стабильности и снижения помех. Минимальное допустимое значение конденсатора составляет 4.7 мкФ, но использование более высоких значений емкости улучшает производительность при низких входных напряжениях, особенно при высоком импедансе источника.

Один из важных аспектов при использовании PT4115 – выбор правильной индуктивности, зависящей от количества светодиодов и требуемого тока в нагрузке. Рекомендуемые значения индуктивности для PT4115 варьируются от 27 мкГн до 100 мкГн. При более низком выходном токе рекомендуется использовать катушки индуктивности с более высокими номиналами для снижения пульсаций и повышения эффективности работы драйвера.

Рекомендуется использовать быстродействующие диоды Шотки с малой емкостью и обратной утечкой для максимального рабочего напряжения. Один из таких диодов – SS34, Диод Шоттки 3А 40В, широко применяемый в различных DS-DS преобразователях.

Шунт рассчитывается по формуле R=0.1/I, где I – рабочий ток диодов. Например, при токе 0.02 Ампера, R=0.1/0.02=5Ом.

Рабочая схема представлена на картинки.

-3

В рабочей схеме присутствует ряд резисторов: R1 используется для проверки работоспособности схемы, R2 и R3 – для настройки схемы на желаемый ток. На резистор R4 подается ШИМ сигнал. Конденсатор C3 используется для снижения пульсаций светодиодов.

-4
-5

В финальную схему был добавлен дополнительный резистор перед конденсатором на 10 Ом для фильтрации питания и снижения скачков напряжения(нужно было для моих задач). Также был использован дроссель на 100 мкГн.

Я настроил схему на ток 0.07 ампера, используя два резистора на 5 Ом и 2 Ом.

-6
-7
-8
-9
-10

Для проверки возможности регулировки яркости я подключил схему к генератору сигналов.

-11
-12
-13
-14

Хотя на видео трудно заметить изменения, яркость меняется плавно от 0 до 100 процентов. На этом все, подписываетесь!