Добавить в корзинуПозвонить
Найти в Дзене

Установка улавливания паров каткрекинга FCC компании KBR

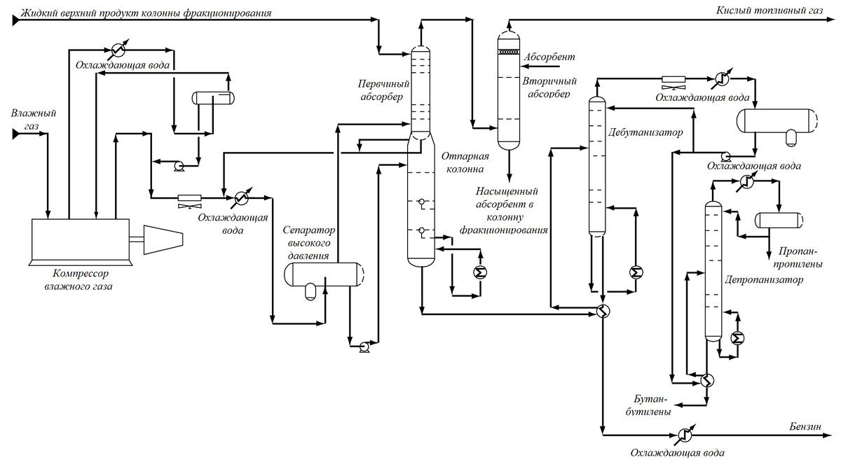
Установка улавливания паров: 1. Включает в себя: 2. Использует в качестве сырья влажный газ и нестабильный бензин. 3. Выполняет следующие функции: Технологическая схема типичной УУП В зависимости от требуемого ассортимента продуктов и необходимой четкости фракционирования в компоновку секции могут включаться дополнительные фракционирующие колонны: Компримирование влажного газа Влажный газ из рефлюксной емкости основной колонны фракционирования выводится в приёмную линию двухступенчатого компрессора центробежного типа. Углеводородный конденсат со ступени низкого давления и газ со ступени высокого давления поступают на охлаждение конденсаторе-холодильнике с воздушным охлаждением, смешиваются с жидкостью из первичного абсорбера и паровой фазой из отпарной колонны. Прежде чем попасть в сепаратор высокого давления объединенный двухфазный поток поступает на охлаждение в концевой холодильник высокого давления. Отпарная колонна первичного абсорбера На верхнее контактное устройство колонны пост
Оглавление

Установка улавливания паров:

1. Включает в себя:

  • компрессор влажного газа;
  • первичный и вторичный абсорберы;
  • дебутанизатор.

2. Использует в качестве сырья влажный газ и нестабильный бензин.

3. Выполняет следующие функции:

  • отвод этановой фракции и более низкокипящих компонентов в коллектор топливного газа;
  • извлечение пропана и бутанов требуемой концентрации;
  • выработка стабильного (дебутанизированного) бензина товарного качества с заданной упругостью паров.

Технологическая схема типичной УУП

Технологическая схема типичной установки утилизации паров
Технологическая схема типичной установки утилизации паров

В зависимости от требуемого ассортимента продуктов и необходимой четкости фракционирования в компоновку секции могут включаться дополнительные фракционирующие колонны:

  • депропанизатор для отделения С3 и С4 из сжиженного углеводородного газа;
  • разделения пропан-пропиленовой фракции;
  • разделения легкого и тяжелого бензина.

Компримирование влажного газа

Влажный газ из рефлюксной емкости основной колонны фракционирования выводится в приёмную линию двухступенчатого компрессора центробежного типа. Углеводородный конденсат со ступени низкого давления и газ со ступени высокого давления поступают на охлаждение конденсаторе-холодильнике с воздушным охлаждением, смешиваются с жидкостью из первичного абсорбера и паровой фазой из отпарной колонны. Прежде чем попасть в сепаратор высокого давления объединенный двухфазный поток поступает на охлаждение в концевой холодильник высокого давления.

Отпарная колонна первичного абсорбера

На верхнее контактное устройство колонны поступает жидкая фракция из сепаратора высокого давления. Эта колонна предназначена для отгонки этан-этиленовой фракции и более низкокипящих компонентов из продукта, который подается в дебутанизатор, за счет чего контролируется концентрация фракции С2 в товарном сжиженном углеводородном газе. Отогнанные компоненты поступают в первичный абсорбер, а из кубовой части производится отбор абсорбированной пропан-пропиленовой фракции и более высококипящих продуктов.

Первичный абсорбер

В точку под нижним контактным устройством абсорбера поступает паровая фаза из сепаратора высокого давления. Нестабильная бензиновая фракция из колонны фракционирования и дополнительный объём абсорбента (стабильный бензин) из кубовой части дебутанизатора смешиваются и перекачиваются на верхнюю тарелку абсорбера. Эта смешанная жидкость выполняет абсорбцию из пара высокого давления углеводородных компонентов С3 и выше.

Вторичный абсорбер

Паровая фаза из первичного абсорбера содержит некоторую долю пропан-пропиленов, бутан-бутиленов и бензиновых компонентов, которые абсорбируются во вторичном абсорбере высококипящими бензиновыми фракциями, поступающими из колонны фракционирования.

Абсорбент, насыщенный извлеченными соединениями, подается обратно в основную фракционирующую колонну. Кислый топливный газ со шлемовой части вторичного абсорбера подается на блок аминовой очистки, а уже оттуда в коллектор топливного газа.

Дебутанизатор

Жидкость из куба колонны отпарки первичного абсорбера охлаждается потоком стабильного бензина и нагнетается в дебутанизатор, который предназначен для:

  • выработки товарного бензина с заданной упругостью паров;
  • продуктов С3/С4, с минимальным содержанием компонентов С4.

Ребойлер колонны дебутанизации подогревается за счёт теплообмена с высокотемпературным потоком тяжелого газойля крекинга. Верхний погон дебутанизатора переходит из паровой в жидкую фазу в аппаратах с воздушными водяным охлаждением.

Сжиженный углеводородный газ С3/С4 со шлемовой части колонны дебутанизации поступает на блок аминовой и щелочной очистки, а затем отводится в емкость товарного продукта. Нижний продукт - стабильный бензин (дебутанизированный) - подвергается охлаждению, проходит щелочную очистку и отводится в емкость.

Если статья была вам интересной и полезной, ставьте лайк, а если хотите ежедневно получать новые статьи и узнавать больше о нефтепереработке, то подписывайтесь на канал.