Добавить в корзину
Позвонить
Найти в Дзене
Войти
ФИЗМАТ
30 подписчиков
Подписаться
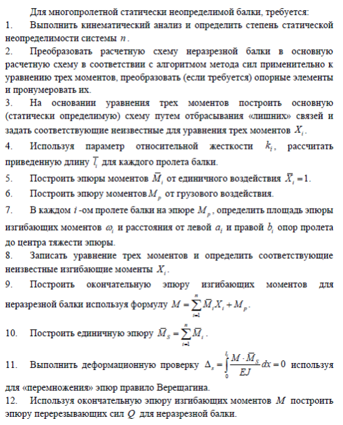
Расчет многопролетной статически неопределимой балки методом сил с использованием уравнения трех моментов
9 ноября 2023
9 ноя 2023
25
~1 мин
10. Построим суммарную эпюру и сделаем деформационную проверку
10. Построим суммарную эпюру и сделаем деформационную проверку
...
Читать далее
10. Построим суммарную эпюру и сделаем деформационную проверку
996666873.891.1779710837924.24109