Найти в Дзене
Войти
Теория строения мира
40 подписчиков
Подписаться
2/10. МАССА – производная величина
7 ноября 2023
7 ноя 2023
43
~1 мин
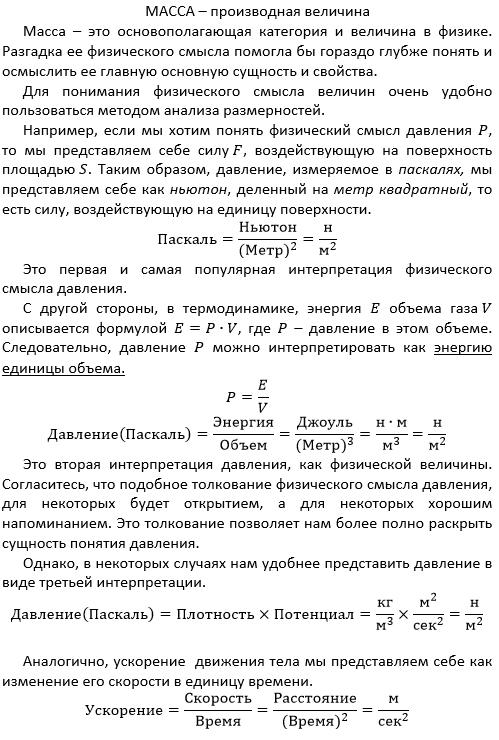
МАССА – производная величина
МАССА – производная величина
...
Читать далее
МАССА – производная величина
1