Найти в Дзене

Что нужно учесть, когда делаешь ремонт. Какие ошибки мы совершили

За последние 4 года, мы пережили 2 ремонта. Нет, не таких, когда просто поменяли обои и люстры. Всё по хардкору – в квартире был голый кирпич, а через 3 года коробка дома. Первый ремонт в 2019 году мы делали с помощью своих творческих изысканий в дизайне, и так много всего не учли, что когда пришло время делать ремонт в доме, мы наняли дизайнера еще на стадии возведения стен. Говорят, что первой в дом должна войти кошка. Я считаю, что первым в дом должен войти дизайнер-архитектор. Но даже после первого ремонта, без дизайнера, многое было понятно, с чего надо начать и что учесть: 1. Технический план В первый ремонт в квартире начался с разведения электрики. И вопрос, который сразу прибил нас к стенке: где будут розетки, какого размера мебель, какое их количество. Неопытные мы, обалдели: "Какая, нафиг мебель! У нас стен еще нет, кровать мы еще точно не выбирали!". Но побежала я рисовать примерный дизайн-проект и расстановку мебели. В интернете полно программ для этого дела, очень пох
Оглавление

За последние 4 года, мы пережили 2 ремонта. Нет, не таких, когда просто поменяли обои и люстры. Всё по хардкору – в квартире был голый кирпич, а через 3 года коробка дома.

Первый ремонт в 2019 году мы делали с помощью своих творческих изысканий в дизайне, и так много всего не учли, что когда пришло время делать ремонт в доме, мы наняли дизайнера еще на стадии возведения стен.

Говорят, что первой в дом должна войти кошка. Я считаю, что первым в дом должен войти дизайнер-архитектор. Но даже после первого ремонта, без дизайнера, многое было понятно, с чего надо начать и что учесть:

1. Технический план

В первый ремонт в квартире начался с разведения электрики. И вопрос, который сразу прибил нас к стенке: где будут розетки, какого размера мебель, какое их количество.

Неопытные мы, обалдели: "Какая, нафиг мебель! У нас стен еще нет, кровать мы еще точно не выбирали!". Но побежала я рисовать примерный дизайн-проект и расстановку мебели. В интернете полно программ для этого дела, очень похоже на игру в симс, где строишь дом и обставляешь его. Только с размерами.

Если вы читали мои предыдущие статьи в блоге, то наверняка, знаете о моих художественных талантах. Технический план был у нас примерно такого порядка, как мои рисунки. То есть, ужасный и не точный. Но он хотя бы был, и розетки-выключатели мы ставили уже не от балды, а по плану!

Второй ремонт мы начали по порядку:

1. Техническое задание для дизайнера (но в большей степени оно для нас было, что не нужно забыть)

Мы забирали часть мебели из квартиры в дом, поэтому сразу ее измерили и располагали в плане дома. От размеров кровати и тумбочек делались светильники и розетки.

Прописывали все до мелочей, например, если захочется повесить гирлянду на окна - значит нужны розетки под потолком возле окон. Добавляем. Сколько техники на кухне, под телевизором, в ванной, возле туалетного столика, в кабинетах.

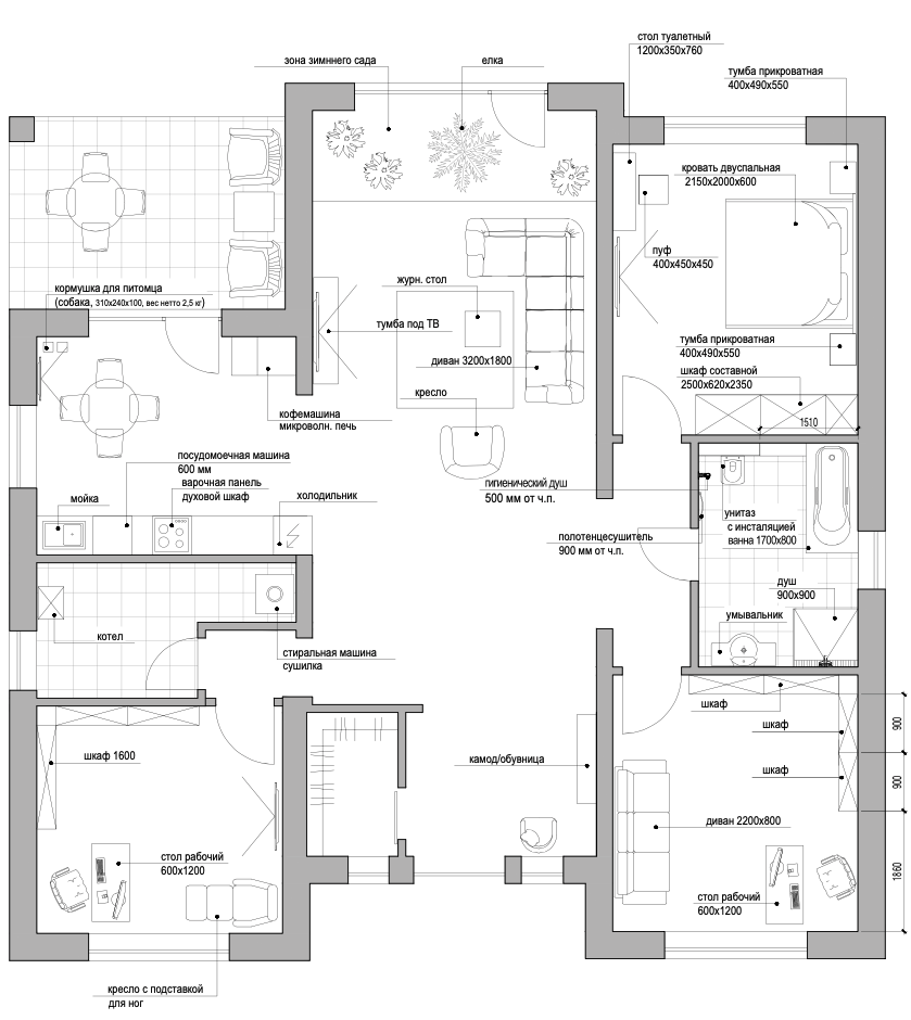
Вот такой черновой план расстановки мебели получили от дизайнера
Вот такой черновой план расстановки мебели получили от дизайнера

А еще мы хотим в будущем кофе-машину и сушилку, значит под них тоже лучше сразу сделать розетки. Всей техники, конечно, не предусмотреть, но хотя бы не пропустить то что есть или может быть в будущем.

Это вы сейчас говорите, что робот-пылесос ерунда, а через пару лет, будет неотъемлемой частью пространства, как холодильник. Поэтому продумайте для него розетку.

Когда мы сами поняли, что хотим от пространства в обязательном порядке, расставили мебель - проще же сделать и технический план всех коммуникаций.

Кстати, тех.план и расстановка мебели у дизайнера стоит гораздо дешевле, чем визуализация и дизайн, а тем более авторский надзор. А экономит потом столько сил, энергии и переделок впоследствии.

Самое сложное в ремонте, это не определиться с обоями и плиткой, не поругавшись в пух и прах. Самое сложное - это долбанные розетки, светильники и разводка. Потому что обои можно быстро переклеить, а розетку так легко уже не добавишь.

Конечно, в идеале еще бы иметь сразу склад, куда можно сложить всю комплектацию дома: от светильников и техники, до сантехприборов и мебели. Но у нас не было таких идеальных условий.

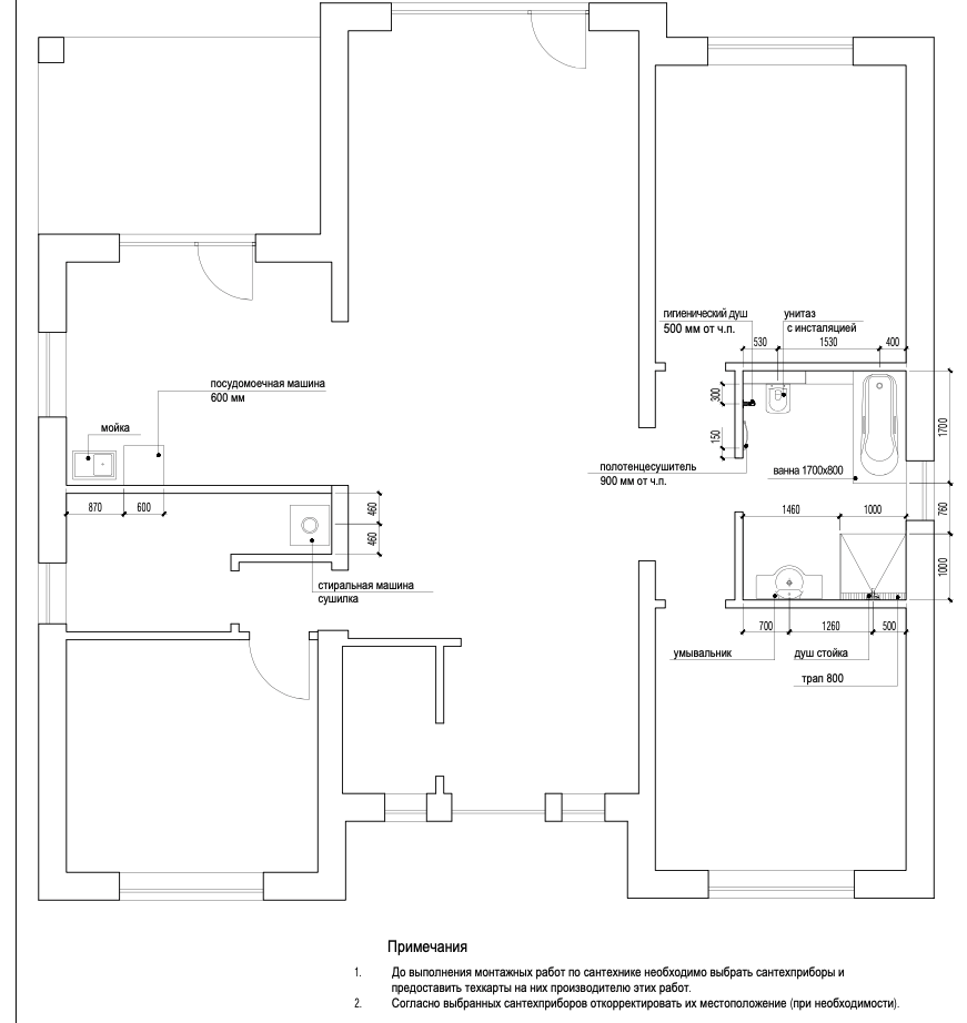
Обратите внимание на примечания, на них мы ориентировались уже в процессе работы.
Обратите внимание на примечания, на них мы ориентировались уже в процессе работы.

Далее дизайн проект выглядел еще красивее:

-3

Смотрю на него и в ужасе. А когда был ремонт, мы каждую деталь тут отсматривали и вносили правки, потому что дизайнер тоже что-то забывал добавить или убрать. Например, в проекте есть вывод под ТВ в кабинетах, который не нужен. А еще нет розетки под варочную панель, которую мы все-таки пропустили и выкручивались уже при переезде.

Кажется, что мы сумасшедшие и сделали уж очень много розеток?

После квартиры, где розеток нам сильно не хватало и постоянно валялись удлинители, я записывала все, где когда-либо мне понадобятся что-то включить. В итоге, все равно не досчиталась, и один удлинитель лежит у меня в кабинете под книжной полкой.

Вывод: сколько бы ты не сделал розеток, одной-двух все равно не хватит.

Список розеток и возможной техники, которые можно забыть:

  • Сплит системы + трассы под них сразу (если частный дом, можно сделать наружние блоки в одной части дома и проложить трассы к ним, чтобы дом не был увешан блоками, как гирляндой)
  • Розетки в доме под потолком возле окон для оконных гирлянд (у них короткие провода чаще всего)
  • Розетка и размещение робота-пылесоса
  • Если есть бойлер/котел - стабилизатор напряжения
  • Подумайте где вы будете утюжить белье, чтобы удобно было включить утюг
  • Посчитайте всю технику, которую держите/заряжаете у кровати: телефон, часы, планшет, электронная книга = розетки для них
  • Посчитайте всю возможную технику в гостиной под телевизором. Например, приставка, яндекс станция, саундбар (даже если сейчас их нет). Продумайте розетки и кабель-каналы для подключения всей техники, чтобы провода потом не висели соплями
  • На кухне розетки для стационарной техники: чайник, кофемашина, тостер + свободные для дополнительной техники
  • Если будете ставить измельчитель в мойку - для него розетку. (Тут я жалею, что отказалась от розетки, в будущем хочу измельчитель, но проводки уже нет, придется выкручиваться)
  • Розетки для посудомоечной машины, варочной панели, духового шкафа
  • Если часто читаете книги, выберите место для чтения и продумайте освещение - торшер или может бра.
  • Розетка под вайфай роутер рядом с кабелем интернета. А еще сразу продумайте - если площадь дома/квартиры большая и толстые стены, то придется поставить несколько роутеров, и под каждый из них сделать розетку - этот момент мы тоже упустили в доме
  • Если вы пользуетесь приборами для сушки обуви + розетка
  • Охранная, пожарная сигнализации - сразу прокладывайте проводку
  • Проходные выключатели в спальне, чтобы не вставать с кровати выключать свет
  • Мастер-выключатель на освещение в доме/квартире на выходе
  • Если планируется комнатное растение в 3-х метрах от окна, рядом с ним обязательно розетку для досветки. Ну либо искусственное растение ставить.

И обязательно! Сфотографируйте и снимите на видео все провода на стенах, до штукатурки! Создайте чатик в телеграме, папку на диске и выгрузите туда, чтобы не потерять в своей галерее телефона!

Это очень пригодится!

2. Мебель и техника - это не самое дорогое в доме

Моя подруга готовится делать ремонт и беспощадно тратится на покупку мебели, текстиля, посуды. В то время, когда нет в квартире еще стен.

Мебель и техника - это дело наживное. Да, неудобно, но прожить все же можно и без дивана, но со сделанными стенами и полами, сантехникой и кухней. Это самое дорогостоящее в любой квартире и доме.

По-настоящему дорогие вещи, это не сумочка от гуччи, это, мать его, ремонт только в ванной комнате.

Я, конечно, тоже любительница была повыбирать салфеточки когда даже крыши на доме не было. Но все же, лучше сделать хорошо и основательно стены, полы и инженерные сети, а фужерчики купить попозже или попросить подарить на праздники.

Поэтому, девааачки, откладываем покупки красивого барахла из корзины в избранное, и вкладываемся хорошенько в основательные вещи: например, штукатурку, которая на стены, а не лицо, и хорошего электрика и сантехника.

Вы же хотите выходить из ванны, как дива, и чтобы ножкам не было холодно, и половички быстро высыхали? + Теплый пол.

Теплый пол - необходимость? Я думаю, что можно пожертвовать покупкой дайсона, но сделать себе обогрев в ванной и на входе в дом (особенно зимой удобно), на кухне. Остальные помещения по желанию.

У нас теплый пол - это основной источник отопления. Поэтому он находится по периметру всего дома и работает постоянно всю зиму, а в отдельных комнатах мы регулируем температуру. В зоне "зимнего сада" - пол отключен, чтобы растения не пересыхали, как в квартире.

Кстати, если планируете живые растения все же, продумайте к освещению и пол, чтобы он не грел корневую. На этом этапе, уже расхотелось цветочки ставить? да?

А раз мы уже с вами говорим про полы, то обязательно надо выбрать напольное покрытие. И сразу подготовиться к тому, чтобы уровень пола был одинаковым под разные материалы: для плитки и для кварцвинила, ламината или паркета, с учетом теплого пола.

3. Дизайн интерьера

Этот этап тесно связан с предыдущими. Когда мы сводим дебет с кредитом некоторые хотелки разбиваются о скалы реальности и поиски компромисса. Тут тоже главное идти по намеченному плану и не отступать.

1. Выбрать стили дизайна которые нравятся

Мы еще не купили дом, а я уже сохраняла картинки в пинтересте, и определялась что же хочется в итоге. Также было и с ремонтом в квартире, где дизайн создавали своими силами.

Когда определяешься с основными цветами в интерьере, легче подбирать материалы и детали. На рынке огромный выбор и просто голова идет кругом, когда нравится много всего.

Например, моя подруга поменяла несколько раз свое представление о дизайне в квартире. Но уже успела купить люстры по первоначальному плану, и сейчас их продает. Поэтому не спешите покупать понравившиеся детали, пока не начнет вырисовываться картинка целиком.

Мне кажется дизайн дома - это как наряд. Можно все самое красивое и дорогое надеть сразу и выглядеть безвкусно, а можно сочетать вещи и цвета даже самые простые и выглядеть безупречно.

Помните, как у Сомерсета Моэма было: "у по-настоящему хорошо одетого человека, не замечаешь наряда. На наряд обращаешь внимание, когда он безвкусный" (точность цитаты под вопросом, лет 11 назад читала и уже дословно уже не припоминаю).

Вот с интерьером то же самое. Когда четко знаешь что хочешь - выбирать легче и проще. Уже знаешь какого стиля нужен диван, люстра, кресла, цвет плитки и смесителей.

И итоговая картинка не раздражает глаз, и в помещении находиться приятно.

Но помимо красоты не забываем о функциональности. Потому что интерьер должен быть не для фотографии в инстаграмчик, а для жизни.

Например:

1. Я отказалась от красивых черных смесителей в ванной в угоду удобства, а не красоты.

2. На входной группе в доме мы сто раз переделывали дизайн, потому что нужно было большое зеркало в пол и обязательно пуфик, куда пристроить пятую точку, когда обуваешься. Референсы из пинтерестика были безумно красивыми на фото, но такими не удобными для жизни.

3. Обязательно продумать место для сумок. У нас это место в гардеробной. А в квартире - такого не было, и сумочка вечно валялась где-то у входной двери.

4. Если есть домашнее животное, сразу продумать где будет находиться лежанка, туалет и миски для еды (в квартире мы это тоже упустили и постоянно об миски спотыкались - не было удобного тихого уголка)

5. Если часто отключают воду (как в Таганроге), место для резервуара с запасом воды. Да, не так представляется красивый интерьер, но какой от него комфорт, когда воду отключают на три дня во всем городе и запаса нет.

6. Место для хранения бытовых вещей: гладильной доски, пылесосов, швабр

7. Стопоры для дверей - круто сделать их в полу выдвижные магнитные, чтобы не стены ничего не приклеивать, или цепляться ногами. Это приятная мелочь.

8. На входе-выходе полочка для мелочевки

9. Не забыть про вентиляцию в кладовке/гардеробной (мы в квартире забыли, и строители не сказали, пришлось в итоге переделывать и добавлять)

10. Заранее определиться с техникой на кухне, чтобы мебель была сделана под нее.

11. Возле унитаза не забудьте полочку для телефона

12. А на кухне в мойке встроенный дозатор для моющего средства - это тоже мелочь, но зато не будет валяться банка с фейри и портить вид вашей красивой кухни

Процесс ремонта в доме, ноябрь 2022. Пуфик мы заменили, если что
Процесс ремонта в доме, ноябрь 2022. Пуфик мы заменили, если что

И все равно, можно что-то забыть! Например, когда у нас в доме шел ремонт, со стен сняли радиаторы и я про них забыла напрочь! И обратила внимание на них только когда сделала фото выше. А ремонт и силы уже закончились и переделывать не захотелось. В этот момент уже хотелось просто лечь.

У нас в доме только один такой открытый радиатор на входе, и он мне ужас, как не нравится, как и несколько подоконников.

Пока что на этом статью остановлю и напишу продолжение. А вообще, я бы очень хотела, чтобы что-то подобное было написано, когда мы подходили к первому и второму ремонту. Потому что задач стоит так много, что какие-то детали, нет-нет, да и упустишь из виду.

Напишите в комментариях, чтобы еще добавили к моему тексту? Что еще нужно учесть в ремонте и не забыть.

______________________________

Не забывайте, что мы можем с вами ближе общаться в других моих блогах:

Будни на фрилансе | жизнь, быт, сад (@kobilinskaya_home) • Instagram photos and videos
Будни на фрилансе | жизнь, быт, сад - YouTube