Добавить в корзинуПозвонить
Найти в Дзене
Прикладные самоделки

Доработка штатной магнитолы Лада Гранта FL для включения без зажигания

Доработка штатной магнитолы Lada Granta FL, позволяющая ей работать без заведенного двигателя и при этом - БЕЗ риска разрядить аккумулятор! Для версий без ACC в замке зажигания. У Lada Granta FL в версии 2023 года (в моем случае это была Lada Granta Cross) нет положения "АСС" в замке зажигания. Включается музыка только с поворотом ключа зажигания - по сути, работает только вместе с работающим мотором. Пользоваться магнитолой на парковке, разумеется, невозможно... Впрочем, у грантовской "штатки" питание реализовано так же, как и у любых других магнитол: - Желтый провод - силовой постоянный плюс - Красный провод - плюс от зажигания на включение Это позволяет всем желающим просто соединить два плюса, красный и желтый, и получить возможность включать музыку когда угодно, без привязки к ключу зажигания. Но такая доработка хороша только простотой и отсутствием затрат - минус ее гораздо существеннее. Если оставить забытой включенную магнитолу, запереть машину и уйти, то потреблять э

Доработка штатной магнитолы Lada Granta FL, позволяющая ей работать без заведенного двигателя и при этом - БЕЗ риска разрядить аккумулятор! Для версий без ACC в замке зажигания.

У Lada Granta FL в версии 2023 года (в моем случае это была Lada Granta Cross) нет положения "АСС" в замке зажигания. Включается музыка только с поворотом ключа зажигания - по сути, работает только вместе с работающим мотором. Пользоваться магнитолой на парковке, разумеется, невозможно...

Впрочем, у грантовской "штатки" питание реализовано так же, как и у любых других магнитол:

- Желтый провод - силовой постоянный плюс

- Красный провод - плюс от зажигания на включение

Это позволяет всем желающим просто соединить два плюса, красный и желтый, и получить возможность включать музыку когда угодно, без привязки к ключу зажигания.

Но такая доработка хороша только простотой и отсутствием затрат - минус ее гораздо существеннее. Если оставить забытой включенную магнитолу, запереть машину и уйти, то потреблять энергию АКБ она будет бесконечно, пока не разрядится аккумулятор... Поэтому доработать ее нужно несколько хитрее, с установкой защитного таймера на выключение, как это сделано в штатных магнитолах большинства автомобилей!

Логика работы у нас будет такая (в разных режимах):

- ПРИ РАБОТЕ ДВИГАТЕЛЯ - ВСЕ, КАК И РАНЬШЕ: ПОКА ДВИГАТЕЛЬ ЗАПУЩЕН, МАГНИТОЛА РАБОТАЕТ. ТАКЖЕ ОНА МОЖЕТ БЫТЬ ВКЛЮЧЕНА И ВЫКЛЮЧЕНА В ЛЮБОЙ МОМЕНТ.

- ПРИ НЕЗАВЕДЕННОМ ДВИГАТЕЛЕ - ПОСЛЕ ТОГО, КАК ВЫ ПОВЕРНЕТЕ КЛЮЧ ЗАЖИГАНИЯ В ПОЛОЖЕНИЕ ЗАЖИГАНИЯ И ОБРАТНО, МАГНИТОЛУ МОЖНО БУДЕТ ДАЛЕЕ ВКЛЮЧАТЬ УЖЕ БЕЗ КЛЮЧА. РАБОТАТЬ ОНА БУДЕТ В ТЕЧЕНИЕ 30 МИНУТ, ПОСЛЕ ЧЕГО АВТОМАТИЧЕСКИ ВЫКЛЮЧИТСЯ - ВНЕ ЗАВИСИМОСТИ ОТ СОСТОЯНИЯ ОХРАННОЙ СИСТЕМЫ МАШИНЫ. ТАКЖЕ, РАЗУМЕЕТСЯ, В ТЕЧЕНИЕ ЭТИХ 30 МИНУТ МАГНИТОЛУ МОЖНО ВКЛЮЧАТЬ И ВЫКЛЮЧАТЬ ПО НЕОБХОДИМОСТИ - НА 30-МИНУТНЫЙ ОТСЧЕТ ЭТО НЕ ВЛИЯЕТ.

- ЕСЛИ ДО ИСТЕЧЕНИЯ ВЫДЕРЖКИ В 30 МИНУТ ЗАВЕСТИ ДВИГАТЕЛЬ, МАГНИТОЛА ПРОДОЛЖИТ РАБОТАТЬ И ДОЛЬШЕ 30 МИНУТ - ВСЕ ВРЕМЯ, ПОКА РАБОТАЕТ ДВИГАТЕЛЬ, А ЗАТЕМ ВЫКЛЮЧИТСЯ ВМЕСТЕ С НИМ.

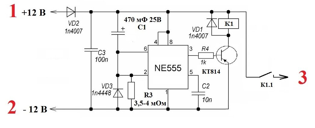
Сперва, собственно, собираем таймер. На микросхеме-таймере 555. Используем простейшую схему типового включения 555, с отсчетом выдержки по подаче питания. Выход таймера открывает ключевой транзистор, а тот, в свою очередь, подает питание на реле, чьи контакты выдают на выходе +12 вольт.

Логика: ПОСЛЕ ПОДАЧИ ПИТАНИЯ РЕЛЕ СРАЗУ ВКЛЮЧАЕТСЯ, А ПОСЛЕ ИСТЕЧЕНИЯ 30 МИНУТ ВРЕМЕНИ ВЫДЕРЖКИ - ОТКЛЮЧАЕТСЯ.

Или иными словами - после подачи питания на таймер, на его выходе №3 появляется +12 вольт. И через 30 минут исчезает.

-2

Выдержку определяют емкость конденсатора С1 и сопротивление резистора R3. Для управления магнитолой выдержку желательно сделать 30-40 минут. Для этого нужен конденсатор емкостью 470 мФ и резистор на 3,5-4 мегаомма.

Транзистор - почти любой pnp с током от 200 мА и выше, радиатор, разумеется, не нужен.

Реле с нормально разомкнутыми контактами может быть любое 12-вольтовое, но лучше, если максимально малогабаритное, а не автомобильное на 30-40 ампер. Дело в том, что скорее всего, реле в этой схеме вообще можно было не ставить - у большинства магнитол управляющий сигнал от зажигания на красном проводе - очень слаботочный, несколько миллиампер. Скорее всего, в нашем случае было бы достаточно подачи этого управляющего сигнала непосредственно с вывода микросхемы - не только без реле, но и без ключевого транзистора. Но информации о том, какого тока требует конкретно магнитола Гранты по красному проводу - не было, а оставлять торпедо разобранным и забирать таймер домой на доработку, если вдруг этот ток будет значительным - не хотелось. Поэтому было установлено реле, чтоб уж наверняка )))

-3

Так или иначе, таймер готов - теперь интегрируем его в схему питания магнитолы. Изначально она выглядит так:

-4

Подключаем питание таймера к желтому и черному проводам, режем красный провод, добавлям пару диодов и подключаем выход таймера:

Вот, собственно, и все.

Таймер целесообразно выполнить без корпуса, на небольшой платке, и обтянуть термоусадкой. В таком варианте его удается разместить непосредственно за магнитолой.