Найти в Дзене
Данил Истомин

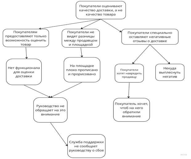
Причина снижения рейтинга товара и рейтинга продавца на Wildberries.

Результаты исследования позволили установить ключевую причину снижения оценки товара и рейтинга продавца – неэффективный механизм выставления оценки на онлайн платформе Wildberries после покупки товара недовольными покупателями. Данная причина возникновения проблемы была выявлена с использованием дерева проблем (Рис. 1). Источник: составлено автором Рисунок 1. Причины снижения оценки товара и рейтинга продавца на онлайн платформе Wildberries Стоит заметить, что одной из причин является намеренное оставление негативных оценок покупателями с целью снижения оценки товара и рейтинга продавца. Из-за сбоев в механизме обратной связи, продавцы вынуждены пользоваться серыми рекламными схемами для продвижения своих товаров, так как существующий алгоритм не предоставляет возможности продвинуться добросовестным продавцам. Если не устранить проблему, вызывающую искажение оценки качества товара на маркетплесе, потребители будут чаще приобретать некачественный товар, это приведет сниж

Результаты исследования позволили установить ключевую причину снижения оценки товара и рейтинга продавца – неэффективный механизм выставления оценки на онлайн платформе Wildberries после покупки товара недовольными покупателями. Данная причина возникновения проблемы была выявлена с использованием дерева проблем (Рис. 1).

Источник: составлено автором

Рисунок 1. Причины снижения оценки товара и рейтинга продавца на онлайн платформе Wildberries

Стоит заметить, что одной из причин является намеренное оставление негативных оценок покупателями с целью снижения оценки товара и рейтинга продавца.

Из-за сбоев в механизме обратной связи, продавцы вынуждены пользоваться серыми рекламными схемами для продвижения своих товаров, так как существующий алгоритм не предоставляет возможности продвинуться добросовестным продавцам.

Если не устранить проблему, вызывающую искажение оценки качества товара на маркетплесе, потребители будут чаще приобретать некачественный товар, это приведет снижению репутации онлайн-магазина Wildberries.

На основе собранных данных был описан механизм обратной связи и оценки товаров на онлайн-платформе Wildberries (Рис. 2).

-2

Источник: составлено автором

Рисунок 2. Механизма обратной связи и оценки товара на торговой онлайн-площадке Wildberries

На рисунке показано, что после получения товара покупателем, ему выпадает контекстное окно, где предлагается поставить оценку товару по звёздной системе. После этого покупателю выпадает контекстное окно, где предлагается написать отзыв. На данном рисунке можно увидеть, что в случае, если отзыв был негативным и связан с качеством доставки, то продавец вынужден обращаться в службу поддержки с целью проверки отзыва и в дальнейшем его удаления. Однако, если отзыв связан с качеством доставки, но он положительный, то продавец чаще всего не будет тратить на это время. После проверки отзыва службой поддержки на наличие контекста о доставке, служба поддержки удаляет отзыв. Таким образом, совокупная оценка качества товара чаще всего не отражает в действительности реальную картину о качестве товара.

Проблемы, возникающие из-за существующего механизма обратной связи и оценки товара на торговой онлайн-площадке Wildberries:

1. У продавцов возникают издержки времени на контроль отзывов, составление обращений в службу поддержки.

2. Увеличивается нагрузка на сотрудников службы поддержки в ходе обработки запросов продавцов.

3. Необъективная оценка качества товаров на маркетплейсе.

Если рассматривать вышеописанные проблемы, то можно заметить, что решить проблему выставления покупателями негативной оценки товару на основании небрежной доставки товара службами компании, то связь продавцов со службой поддержки для удаления отзывов, связанных с доставкой товара, не потребуется. Соответственно, существующую систему обратной связи и оценки товара на торговой онлайн площадке Wildberries необходимо скорректировать на основе современных IT-технологий

Дроздов И.Н., Истомин Д.И. Система обратной связи и оценки товара на торговой онлайн-площадке Wildberries: назначение, проблемы и их причины, модель повышения эффективности // Экономика, предпринимательство и право. – 2023. – Том 13. – № 9. – С. 3469-3482. – doi: 10.18334/epp.13.9.118822.