Добавить в корзинуПозвонить
Найти в Дзене
Радиолюбитель - это просто!

5252f - знает когда солнце светит

Простенькая 4-х ногая микросхема 5252f управляет почти всеми садовыми фонариками в мире. Другое название этой микросхемы QX5252. Классическая схема включения из даташита выглядит очень просто: Или можно более красочно это изобразить Кроме 4-х выводного корпуса TO-94, микросхема выпускается в корпусе SOT23-5 Схема подключения для корпуса SOT23-5 выглядит чуть чуть по другому, добавлено резистор и фоторезистор. Есть еще вариант в DIP-8, но там подключение точно такое же ка и у ТО-94. Кроме простоты подключения, у этой микросхемы есть еще одно очень важное достоинство - цена. 50 штук стоят 2,30$, это чуть дороже 4-х центов (!) за штуку. Характеристики: Существует масса схем замены этой микросхемы транзисторами: Но на самом деле цена этой микросхемы и простота схемы с ней разрешают все муки выбора. По опыту, эта микросхема никогда не выходит из строя, могут конечно отгнить у нее ноги за лето, но это уже не микросхема виновата. Если у микросхемы отгнили ноги, то быстрее всего сгнил и пере

Простенькая 4-х ногая микросхема 5252f управляет почти всеми садовыми фонариками в мире. Другое название этой микросхемы QX5252.

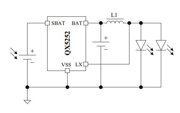
Классическая схема включения из даташита выглядит очень просто:

Или можно более красочно это изобразить

-2

Кроме 4-х выводного корпуса TO-94, микросхема выпускается в корпусе SOT23-5

-3

Схема подключения для корпуса SOT23-5 выглядит чуть чуть по другому, добавлено резистор и фоторезистор.

-4

Есть еще вариант в DIP-8, но там подключение точно такое же ка и у ТО-94.

Кроме простоты подключения, у этой микросхемы есть еще одно очень важное достоинство - цена. 50 штук стоят 2,30$, это чуть дороже 4-х центов (!) за штуку.

Характеристики:

  • максимальное входное напряжение и напряжение питания - 5В
  • максимальный ток на выходе LX - 0,8А
  • максимальная рассеиваемая мощность в корпусе TO-94 - 0,75Вт, а в корпусе SOT23-5 - 0,25Вт
  • напряжение на выводе BAT от 0,9В до 1,5В
  • ток заряда батареи 17мкА
  • повышающий преобразователь работает с эффективностью 82%

Существует масса схем замены этой микросхемы транзисторами:

Но на самом деле цена этой микросхемы и простота схемы с ней разрешают все муки выбора.

По опыту, эта микросхема никогда не выходит из строя, могут конечно отгнить у нее ноги за лето, но это уже не микросхема виновата. Если у микросхемы отгнили ноги, то быстрее всего сгнил и переключатель и контактные площадки батареи. Чаще всего в таких фонариках выходит из строя батарея.