Найти в Дзене
Делаю фонокорректоры

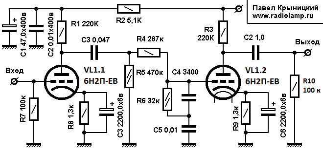
Ламповый фонокорректор на 6н2п.

Памятуя о том, что я люблю музыку, и у меня есть на чем послушать винил. Решил сделать фонокорректор на лампах и послушать так ли это хорошо как все говорят.Погуглив и рассмотрев предлагаемые схемы решил остановиться на очень простеньком фонокорректоре. Схема подкупила простотой и доступностью деталей. Я изначально планировал сделать фонокорректор как самостоятельное устройство. По этому пришлось сделать к нему отдельный блок питания. Начитавшись о том, что для накала ламп в фонокорректоре желательно использовать стабилизированное напряжение, я недолго думая домотал накальную обмотку до 8 вольт и воткнул в блок питания шести вольтовый стабилизатор. . Устройство заработало сразу. После прогрева я выставил резистором R1 на блоке питания анодное напряжение в 210 вольт. И начал слушать музыку. Вот тут я и залип сразу часа на три. Что касается звука. Т.к. я не являюсь аудиофилом в терминальной стадии, а могу себя отнести лишь к меломанам любителям, то для той вертушки кото

Памятуя о том, что я люблю музыку, и у меня есть на чем послушать винил. Решил сделать фонокорректор на лампах и послушать так ли это хорошо как все говорят.Погуглив и рассмотрев предлагаемые схемы решил остановиться на очень простеньком фонокорректоре. Схема подкупила простотой и доступностью деталей.

Я изначально планировал сделать фонокорректор как самостоятельное устройство. По этому пришлось сделать к нему отдельный блок питания.

Начитавшись о том, что для накала ламп в фонокорректоре желательно использовать стабилизированное напряжение, я недолго думая домотал накальную обмотку до 8 вольт и воткнул в блок питания шести вольтовый стабилизатор. .

Лампы я взял 6Н2П ЕВ, благо остались от предыдущих экспериментов. Остальные детали наскреб по сусекам.
Лампы я взял 6Н2П ЕВ, благо остались от предыдущих экспериментов. Остальные детали наскреб по сусекам.

Устройство заработало сразу. После прогрева я выставил резистором R1 на блоке питания анодное напряжение в 210 вольт. И начал слушать музыку. Вот тут я и залип сразу часа на три.

Что касается звука. Т.к. я не являюсь аудиофилом в терминальной стадии, а могу себя отнести лишь к меломанам любителям, то для той вертушки которая у меня есть, а это PIONEER 1215 с головкой ORTOFON 2M BRONZ этот корректор очень даже неплох. Ну, во-первых, его звук сильно и в лучшую сторону отличается от того встроенного недоразумения (я теперь это точно знаю), что стоит в усилителе KENWOOD 8100 и BRAUN A2.

Что в сухом остатке. Для тех, кто делает первые шаги по пути хорошего звука, сделанного своими руками, этот фонокорректор то, что надо. Его просто собрать, он не требует никакой настройки, все детали можно взять не аудиофильские и у него (пусть даже на мой вкус, а о вкусах не спорят) очень неплохой звук. Наслушаетесь, получите опыт, можно будет переходить к более сложным устройствам и заморачиваться сочетаниями звуковых головок со входными цепями фонокорректора и т.д. и т.п….

На этом пока всё. Будут и другие простые фонокорректоры с достойным звуком.

-3
-4
-5