Добавить в корзинуПозвонить
Найти в Дзене

Стартап в соло. Часть 2: идея и первая версия

Содержание: О чем пойдет речь Продолжаю рассказывать о том, как я запустил свой чат для сайта с поддержкой Telegram. В этой статье расскажу о том, как выглядела первая версия продукта, из каких технических компонентов состояла на этапе MVP и как это всё выглядело визуально. Как появилась идея Дело было в конце марта 2022-го года. Как раз месяц назад случилось 24 февраля. К концу марта ситуация в моей голове немного стабилизировалось и пришло понимание, что это всё надолго. Жить и пробовать новые направления всё равно нужно, пусть и ситуация в данный момент неблагоприятная как в экономическом плане, так и психологическом. Многие иностранные IT компании ушли, часть малого бизнеса жаловалась на положение, часть наоборот держалась и начала пытаться развиваться в новых реалиях. Собственно, и у меня появилась мысль. С одной стороны, всё плохо, санкции и ограничения, никто не понимает, что будет дальше. С другой стороны, если где-то наступает кризис и рынки схлопываются, значит где-то новые р
Оглавление

Содержание:

  • О чем пойдет речь
  • Как появилась идея
  • Как принимал решение о разработке MVP
  • Из чего состоял MVP
  • Архитектура MVP
  • Какие функции были в начале
  • В чем была моя первая ошибка
  • Первое оформление сайта
  • Первые пользователи
  • Топ нестандартных клиентов: вебкам, XXXL и жрицы любви
  • Заключение

О чем пойдет речь

Продолжаю рассказывать о том, как я запустил свой чат для сайта с поддержкой Telegram. В этой статье расскажу о том, как выглядела первая версия продукта, из каких технических компонентов состояла на этапе MVP и как это всё выглядело визуально.

Как появилась идея

Дело было в конце марта 2022-го года. Как раз месяц назад случилось 24 февраля. К концу марта ситуация в моей голове немного стабилизировалось и пришло понимание, что это всё надолго. Жить и пробовать новые направления всё равно нужно, пусть и ситуация в данный момент неблагоприятная как в экономическом плане, так и психологическом.

Многие иностранные IT компании ушли, часть малого бизнеса жаловалась на положение, часть наоборот держалась и начала пытаться развиваться в новых реалиях.

Собственно, и у меня появилась мысль. С одной стороны, всё плохо, санкции и ограничения, никто не понимает, что будет дальше. С другой стороны, если где-то наступает кризис и рынки схлопываются, значит где-то новые рынки и возможности появляются.

Я посмотрел по сторонам и обратил внимание, что Telegram начал расти. Как раз в феврале-марте был зафиксирован рекордный рост. Telegram превратился в мессенджер, которым пользуются почти все люди в СНГ, все о нём знают, а значит бизнес тоже будет двигаться в его сторону.

Я решил делать что-то с Telegram. Мысль про чат пришла довольно быстро, потому что мне всегда не хватало чего-то простого и удобного, чтобы быстро отвечать посетителям сайтов моих пет-проектов. Без всякий зазывов к диалогу, без лишнего маркетинга, кучи настроек и всего такого.

Вот так идея и сформировалась. Растущий Telegram + моя личная потребность = Telegram чат для сайта.

Как принимал решение о разработке MVP

Есть два подхода к проверке гипотезы продукта (*сугубо личное мнение) :

  • Сделать теоретический расчет, посчитать емкость рынка, привлечь инвестиции, нанять команду разработки и (зачеркнуты текст) обосраться при встрече с реальностью конец зачеркнутого текста) попробовать запуститься.

    Стандартный результат: деньги инвесторов потрачены, время убито, результата нет. Но иногда, кстати, получается. Я слышал про успешные и неуспешные случаи в соотношении примерно 1 к 10.

    Не люблю такой подход. Теоретические расчеты практически никогда не сходятся с реальностью. Тратить чужие деньги полностью без понимания, что с ними будет в итоге (при это рассказывая какой ты стартапер) — не сходится с моей картиной мира.
  • Собрать продукт на коленке за месяц, вложить 50 000 рублей на маркетинг и посмотреть, интересно ли людям.

    Не пытаться высчитывать LTV, CAC и т. д. Цифры для MVP и цифры для готово продукта с выстроенным маркетингом будут расходиться радикально.

    Так что можно просто сделать хоть что-то и посмотреть, есть ли хотя бы минимальный интерес на рынке и потенциал, что продукт будет пользоваться спросом после доработки.

    Быстро, дешево, потерянные ресурсы не такие большие, чтобы было очень жалко.

Я выбрал второй вариант.

Идея для меня интересная, технически нет ничего сложного (*при моем опыте), попробовать хочу. Значит пробую.

Из чего состоял MVP

MVP был сделан примерно за месяц с минимальным функционалом.

Проект состоял из следующих частей:

  • Лендинг

    Сделан на Tilda. Tilda — потому что очень быстро (а значит дешево) и удобно даже для наполовину frontend-разработчика. Сделал, наверное, часа за 4. Разумеется, с примитивным дизайном.
  • Личный кабинет пользователя

    Разработал на чистом React’e. Это было SPA приложение на которое вел лендинг. Дизайн в привычном его понимании тоже отсутствовал. Из функций только регистрация и создание виджета.
  • Серверная часть (API)

    Разработана на NestJS + TypeORM + PostgresSQL. Без всяких сокетов, кэшей, защит, резервных копий, оптимизаций и так далее. В первой версии взаимодействие с Telegram’ом было через long pooling (это когда сервер стучится к API раз в сколько-то миллисекунд).
  • Виджет (который подключается на сайты пользователей)

    Сделан на чистом React, затем собирается в обфусциорованный подключаемый к сайту javascript-файл. Скрипт добавляет элемент к body и далее себя отрисовывает.

    В первой версии виджет был жирненький, больше 500 кб. Это очень много для чата, а у Jivo-чата больше 1 мб 🙂. Для сравнения, сейчас мой виджет весит ~150кб (половина код виджета, половина библиотека сокетов) и имеет всевозможные отложенные загрузки, чтобы не блокировать отрисовку сайтов. Меньший размер для чата я пока не встречал.

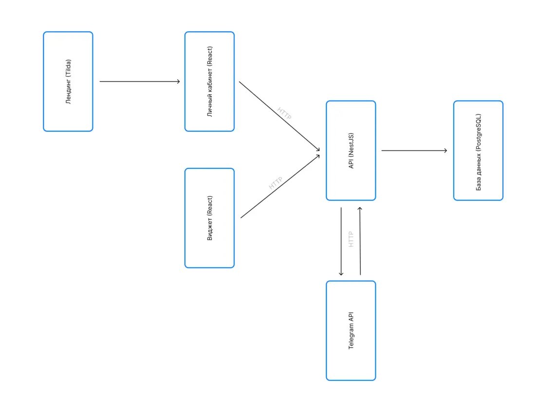
Архитектура MVP

С технической стороны, архитектура проекта выглядела вот так (в следующих статьях покажу, как выглядит в текущей версии продукта) :

Концептуальная архитектура MVP
Концептуальная архитектура MVP

Просто, практически примитивно.

Какие функции были в начале

Изначально у меня было понимание, что сообщения с сайта нужно как-то группировать в Telegram’e (оказалось, что не совсем так).

Единственный способ, как можно реализовать группировку сообщений в Telegram - это использовать каналы. Первое сообщение от пользователя приходит в канал, а далее переписка группируется в комментариях к нему.

Концептуально группировка выглядит примерно вот так (взял скриншот с текущего сайта):

Группировка сообщений через Telegram канал
Группировка сообщений через Telegram канал

Поскольку я решил, что без группировки никак - разработал MVP только с группировкой сообщений. Для создания виджета пользователю было необходимо:
1. Создать канал, добавить в него бот и написать /start.
2. Создать группу и привязать ее к каналу (на самом деле это делается за минуту,
даже сделал инструкцию).
3. Добавить в группу (привязанную к каналу) бот и написать в нее /start.

И только потом пользователь получал ссылку на скрипт для вставки на сайт.

Итого, MVP умел:

  • Регистрировать и логинить пользователей.
  • Создавать виджет
  • Отправлять сообщения с сайта в Telegram канал и обратно.
  • Отображать чат на сайте с одной из 4-х предустановленных цветовых тем.

Всё.

Напомню, разработано было всё на скорую руку, примерно за месяц и в свободное от работы время. Следовательно, качеством, надежностью и clean code’ом тут не пахло, баги репортили первые пользователи раз в несколько часов. Типичный пет-проект.

После подключения виджет мог только принимать и отправлять сообщения. Никаких автоматических ответов, никакой настройки дизайна (было только 4 предустановленные цветовые темы, захардкоженные константами и CSS’ом).

Я даже удивлен, как этим люди пользовались даже за бесплатно.

В чем была моя первая ошибка

Когда я начал собирать информацию о конверсии и прохождении этапов регистрации, оказалось, что 90% пользователей отваливались на этапе “создать канал”. Думали, что сложно. Но это я узнаю потом… Первая версия давала создать виджет только с каналом и никак иначе.

Для сравнения, сейчас шаги подключения виджета выглядят вот так:

Инструкция для подключения бота
Инструкция для подключения бота

В самом начале не было никакой помощи, не было инструкций, был чистый хардкор.

Первое оформление сайта

Нашел в переписке скриншот первого лендинга, собрал за 3-4 часа (хе-хе, какой позор 🙂):

-5

Первые пользователи

MVP был готов. Лендинг был готов. Пусть сделано по-быстрому, но работало и довольно сносно.

Пришло время тестировать на реальных пользователях. Разумеется, нужно покупать рекламу! Сколько конкретно я вложил точно не вспомню, но сумма была в рамках $800-$1000 долларов при курсе в ~85 рублей.

Рекламу я купил в Яндекс Директе (половина суммы плюс ~5 000 рублей контекстологу) и в Telegram канале с заказами для Tilda фрилансеров (они особенно любят подключать чаты, тут я не прогадал).

Первый (и действующий) клиент нашелся в первый день. За первый месяц было 23 регистрации:

График регистраций первого месяца
График регистраций первого месяца

Позже оказалось, что только 3-4 человека дошли до подключения виджета и только 1 стал реальным пользователем. Итого, конверсия из регистрации в активного (не платящего) пользователя была 4%.Учитывая сумму вложений, вышел один активный пользователь на ~60 000 рублей вложений. Как-то не очень оптимистично.

Но случилось главное.

Я увидел, что людям это интересно и есть клики на рекламу, есть регистрации! Значит, нужно работать над продуктом и маркетингом, и возможно продукт будет успешным.

Чем я и занялся по мере возможностей. Но об этом в следующих статьях.

Топ нестандартных клиентов: вебкам, XXXL и жрицы любви

Как и обещал в предыдущей статье, мой топ-3 нестандартных сайта за первые месяцы существования виджета. Это всего лишь 1% от всех сайтов, но выдающийся. Я не думал, что пересекусь с этой стороной “сайтостроения”.

Место №1: вебкам агентство в Санкт-Петербурге.

Как написано на сайте: карьерный рост, корпоративные курсы английского и дружный коллектив. А еще бесплатный кофе с печеньками.

Если верить статистике заплат Хабра, там предлагали оплату чуть ниже уровня среднестатистического программиста.

На сайте даже был интерактивный калькулятор карьерного роста с расчетом в зависимости от отработанных часов и часов обучения английскому.

Место №2: onlyfans модель XXXL размера.

Я кликнул на ссылку, чтобы посмотреть, как работает виджет у только что появившегося пользователя. Вижу первый блок сайта…

Видео на весь экран с танцующей обнаженной моделью XXXL размера с максимально некультурного ракурса. Да ну за что мне это, нормальный же проект делал... Ниже были прайсы за индивидуальное фото, видео и видеозвонок, всё от $100.

Блокировки клиентов на тот момент не было, поэтому я вручную удалил из базы этот виджет и этот аккаунт.

Уточню: я не против бодипозитива, толерантности и таких способов заработка. Как говориться, если есть спрос... Да и пусть живет каждый как хочет. Но это был перебор, не для этого я проект создавал.

Кстати, этот пользователь был первый и единственный, который был удален из системы. В целом, после этого я и перестал наугад смотреть, как работают виджеты на других сайтах.

Место №3: сайт с интимными услугами в маленьком провинциальном городе.

Всё бы ничего, тоже своеобразный бизнес и им тоже нужна коммуникация с клиентами. Не одобряю, но и не лезу. Однако не всё так просто. На этом сайте меня поразили баннеры от особо талантливого копирайтера. Вы должны это увидеть.

Вот их баннер, город замазал. На этом ресурсе в открытую я такое выкладывать не хочу, но вот ссылка на картинку - картинка.

А вы всё нейромаркетинг, выявление потребностей, уникальное торговое предложение… 🙂

Вот с такими персонажами приходится сталкиваться. Сферы деятельности, оказывается, кхм, многогранны. Не самая лучшая сторона IT продукта.

Заключение

В следующей части расскажу, как продукт дорабатывался и упрощался в первые месяцы.

С конверсией в 4% после регистрации нужно было что-то делать и находить клиентов за такие суммы было неразумно.