Найти в Дзене
Радиолюбитель - это просто!

MC3361, в чем особенность

Микросхема MC3361 в FM приемниках с двойным преобразованием частоты и первоначально предназначена для работы в портативных радиостанциях с узкополосной частотной модуляцией. Даташит а эту микросхему находится тут и тут. Внутренний мир выглядит вот так: И на основе структурной схемы можно сделать вывод, что эту микросхему можно как использовать по ее прямому назначению, прием ЧМ сигналов с узкой полосой, так и можно приспособить для приема АМ сигналов. И не только для приема АМ, но SSB. Вариант такого использования можно посмотреть на примере следующего приемника, который предназначен для приема CW и SSB сигналов в диапазоне 40м. Удобно рассматривать работу этой схемы на основе структурной схемы микросхемы MC3361. Входной сигнал из антенны попадает на вход MC3361 (вывод 16) через входной фильтр L1С1С2. 16-й вывод микросхемы, это вход гетеродина, частота которого задается и перестраивается с помощью цепей L2С4С5С6С7. С выхода гетеродина (вывод 3) преобразованный сигнал, уже теперь ПЧ,

Микросхема MC3361 в FM приемниках с двойным преобразованием частоты и первоначально предназначена для работы в портативных радиостанциях с узкополосной частотной модуляцией.

Даташит а эту микросхему находится тут и тут.

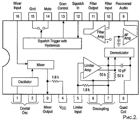
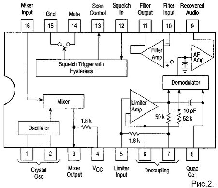
Внутренний мир выглядит вот так:

Структурная схема MC3361
Структурная схема MC3361

И на основе структурной схемы можно сделать вывод, что эту микросхему можно как использовать по ее прямому назначению, прием ЧМ сигналов с узкой полосой, так и можно приспособить для приема АМ сигналов. И не только для приема АМ, но SSB.

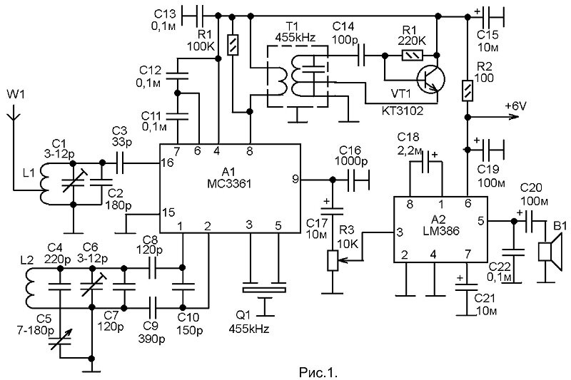
Вариант такого использования можно посмотреть на примере следующего приемника, который предназначен для приема CW и SSB сигналов в диапазоне 40м.

Удобно рассматривать работу этой схемы на основе структурной схемы микросхемы MC3361.

Входной сигнал из антенны попадает на вход MC3361 (вывод 16) через входной фильтр L1С1С2. 16-й вывод микросхемы, это вход гетеродина, частота которого задается и перестраивается с помощью цепей L2С4С5С6С7. С выхода гетеродина (вывод 3) преобразованный сигнал, уже теперь ПЧ, через полосовой фильтр (Q1) подается на выход усилителя ПЧ (вывод 5) и далее попадает на вход демодулятора. Но демодулятор у нас работает с частотной модуляцией, поэтому для приема CW и SSB сигналов добавлен еще один генератор на транзисторе VT1, опорный генератор. В этом генераторе использован готовый экранированный контур тракта ПЧ (Т1) на частоту 455кГц. Катушка связи контура включена так, как должна быть была включена контурная катушка частотного детектора. Таким образом мы получаем опорный генератор на 455кГц и в результате еще одно преобразование (сигнал 455кГц попадая на частотный детектор, заставляет его работать как смеситель с сигналом ПЧ). С выхода детектора (вывод 9) сигнал поступает на УНЧ.

Для желающих повторить приемник данные намотки:

Для намотки контурных катушек входного контура и гетеродинного используются ферритовые кольца диаметром 7 мм из феррита 100 НН.
Катушка L1 содержит 13 витков с отводом от 3-го витка провода ПЭВ 0,23.
Катушка L2 содержит 16 витков провода ПЭВ 0,23.
Это данные для диапазона 40 метров.

Вместо пьезофильтра на 455 кГц можно использовать и на 465 кГц (диапазона подстройки контура Т1 хватит).
Контур Т1 - готовый стандартный контур ПЧ от импортного транзисторного приемника с AM -диапазоном и ПЧ 455 кГц.
Цветовая маркировка контуров.

В процессе налаживания оптимальный режим демодуляции выставляется подстройкой контура Т1 и подгонкой режима работы транзистора VT1 резистором R1.
Схема была опубликована в журнале Радиоконструктор 08-2016

Самый известный приемник КВ на этой микросхеме, это приемник "Лидия". Приемник многим известен и легко находится поиском.

Естественно можно не использовать встроенный демодулятор вообще, а детектировать сигнал внешними средствами, не входящими в состав микросхемы.

По прямому назначению, масса схем приемников на диапазон 27МГц.