Добавить в корзинуПозвонить
Найти в Дзене

К вопросу о генезисе высшей естественно-исторической формы восходящего материалистического развития социальной материи по сложности

Харчевников А. Т., к.т.н. «… материя – это объективная реальность, …» В. И. Ленин, «Материализм и эмпириокритицизм, 1908 Очевидно и естественно, что подобное исследование следует начинать с генезиса философского понимания самой категории - материя. Это всеобщая философская категория, включающая в себя «бытие». Как образно отмечают некоторые исследователи: «Материя – это все и везде. И ничего кроме нее нет». Ещё древние греки сформировали свои философские представления о материи как об объединяющем начале мироздания, предложив категории субстрат и (его) движение для обозначения первоначала и «высшую» философскую категорию, - субстанция. Под субстратом понималось то, «из чего все сделано». В зависимости от философской школы под субстратом понимался, например, воздух, вода, огонь и др. Так, в частности, Анаксимандр считал первоначалом нечто неопределенное, вечное и бесконечное, которое постоянно находится в движении. Это нечто было названо им - апейрон («бесконечное»). То есть, уже тогд

Харчевников А. Т., к.т.н.

«… материя – это объективная реальность, …»
В. И. Ленин,
«Материализм и эмпириокритицизм, 1908

Очевидно и естественно, что подобное исследование следует начинать с генезиса философского понимания самой категории - материя. Это всеобщая философская категория, включающая в себя «бытие». Как образно отмечают некоторые исследователи: «Материя – это все и везде. И ничего кроме нее нет».

Ещё древние греки сформировали свои философские представления о материи как об объединяющем начале мироздания, предложив категории субстрат и (его) движение для обозначения первоначала и «высшую» философскую категорию, - субстанция. Под субстратом понималось то, «из чего все сделано». В зависимости от философской школы под субстратом понимался, например, воздух, вода, огонь и др. Так, в частности, Анаксимандр считал первоначалом нечто неопределенное, вечное и бесконечное, которое постоянно находится в движении. Это нечто было названо им - апейрон («бесконечное»). То есть, уже тогда, в этот «апейрон», это «неопределенное, вечное и бесконечное», помимо субстрата входило и «постоянное движение». Таким образом, в «материи» выделялось две абстрактные части, выделение которых, вероятно, обусловлено особенностями (организации) человеческого мышления и языка. Этот принцип разделения любого сущего на «субстрат» и «движение», как внутреннее и целостное движение субстрата, можно проследить на целом ряде понятий объектов действительной жизни, представляющих соответствующий уровень агрегирования всё той же материи.

На более высоком уровне «обобщения» под основой материального бытия понимают уже не субстрат и (его) движение, а субстанцию – сущность. Субстанция - это то единичное, или множественное исходное, что лежит в основе, что означает не только некую (неисчерпаемую!) первооснову всего существующего, но и внутреннее единство многообразия материи и «порождаемой ей» и человеческим мышлением всего неисчерпаемого множества конкретных вещей, событий, явлений.

В философском понимании материя есть объективная реальность, которая представляет все то, что существует независимо от сознания и воли человека. Помимо чисто философского понимания материи существует и её естественно-научное представление.

В естественнонаучном представлении материя отождествляется с конкретными видовыми формами, её структурой и свойствами. Известны, например, следующие виды и формы материи: вещество (твердое, жидкость, газ, плазма); поле; физический вакуум виртуальных частиц; темная материя. Структурирование материи позволяет выделить ряд структурных уровней её организации.

В неживой природе: микромир элементарных частиц, атомов и молекул; макромир совокупности твердых, жидких и газообразных тел); планетарные системы; звезды, галактики и системы галактик; метагалактика.

В живой природе материи можно выделить: нуклеиновые кислоты (ДНК и РНК) и белки (системы доклеточного уровня); клетки и одноклеточные организмы; многоклеточные организмы (растения и животные); популяции; биоцинозы; биосфера.

На определенном этапе развития живой материи по сложности в биосфере возникают особые популяции животных, которые благодаря орудийной деятельности порождают принципиально новый тип материальной системы - человеческое общество.

Человек разумный (Homo sapiens), пишет Википедия, также нередко просто человек, — самый многочисленный вид приматов. Принадлежит роду Люди (Homo) семейства гоминид (надсемейство — человекообразные), и выделяется прямохождением, использованием речи для коммуникации с другими представителями вида, использованием орудий труда, а также развитыми когнитивными способностями.

Люди — социальные животные, живущих внутри сложных социальных структур, состоящих из множества групп с размерами от семьи до государства. Следствием социальных взаимодействий между людьми стало возникновение социальных норм и общественных ценностей, а также ритуалов, языков, и прочих проявлений «материальной и нематериальной» культуры в обществе.

Человеческое общество включает следующие структурные уровни: человек; семья; коллективы; социальные группы; государства; человечество в целом; ноосфера.

Считают, что атрибуты материи - это пространство и время, тогда как движение есть форма существования материи. В частности, диалектический материализм утверждает, что материя и движение неотделимы друг от друга, что материя так же немыслима беж движения, как и движение без материи. Таким образом, можно говорить, что движение есть коренное условие существования «материи», есть внутренне присущий материи способ её существования.

Ограничившись этим посылом, приведём известный в политэкономии пример движения базового объекта капиталистического способа производства, описанного К. Марсом в его известном многотомном труде «Капитал. Критика политической экономии». Базовым типологическим объектом капиталистического способа воспроизводства является «товар», который по определению есть «внешний предмет, вещь». Маркс пишет:

«Товар есть прежде всего внешний предмет, вещь, ВЕЩЬ, которая по своим свойствам способна удовлетворить какую-либо человеческую потребность» и далее: ( в сноске)», - «одна вещь обменивается на другую». То есть, начиная в первой главе «Товар» описание товара, автор для полноты представления его указывая на субстрат «внешний предмет» тут же вводит и его «движение» - «обмен».

Широко известно определение материи, данное В. И. Лениным в работе «Материализм и эмпириокритицизм»: «материя – это объективная реальность, данная нам в ощущении».

Известно (Нерсесов Ю. А. https://history.wikireading.ru/220730), что в статье «Борьба социал-демократии и революция общества», опубликованной в газете «Die Neue Zeit», Бернштейн писал: «Я признаю открыто, то, что понимают обычно под «конечной целью социализма», представляет для меня чрезвычайно мало смысла и интереса: эта цель, что бы она ни означала, для меня — ничто, движение — все. И под движением я понимаю как всеобщее движение общества, т.е. социальный прогресс, так и политическую и экономическую агитацию и организацию для воздействия на этот прогресс»

В отвлечении от всякого «политического» в марксистско-социалистическом движении, заметим необычайно высокий статус , приданный в этой цитате термину «движение» - «движение – это всё».

То есть, это философская категория всеобщего масштаба, такая же как «бытие», «единое» и др. Следует заметить, что «материя» – это не одна и не единственная категория всеобщего масштаба, в самих основаниях диалектики. Поэтому в целостной социологии материалистического исторического восходящего развития общества по сложности начать следует с самого наиначальнейшего первоначала, а именно, – необходимо развить полную диалектику группы категорий материального в социологии, начиная, как говорят, - с момента происхождения человека.

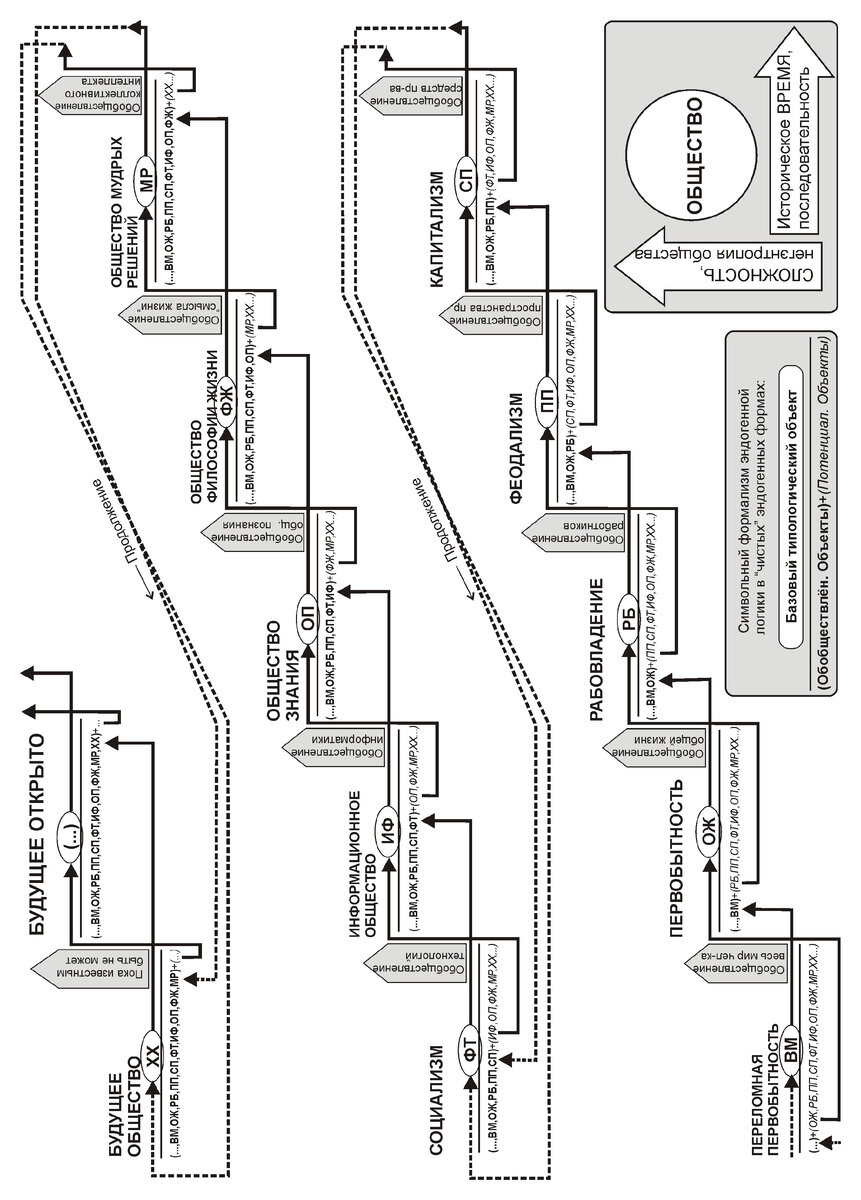
Появление в природе человека(ов) положило начало как социологии материалистического исторического восходящего развития общества по сложности так и собственно само начало исторического пути естественно–исторического материалистического восхождения по ступеням сложности самой «новой» биологической формы материи, - симбиоза человеческого общества и естественной, ранее ещё дочеловеческой, природы. На рисунке 1 представлена схема исторического материалистического восхождения по ступеням сложности как некой материалистической субстанции высшей формы материи на основе базовых типологических объектов.

Рис.1. Символьная схема восходящих революционных преобразований эндогенной логики высшей формы материи на основе базовых типологических объектов
Рис.1. Символьная схема восходящих революционных преобразований эндогенной логики высшей формы материи на основе базовых типологических объектов

Соответствующие краткие обозначения базовых объектов даны в двух средних столбцах таблицы рис. 2.

Рис. 2. Краткие обозначения базовых объектов ЧЭФ
Рис. 2. Краткие обозначения базовых объектов ЧЭФ

В целом это восхождение общества как биологической формы материи представлено на схеме рисунка 3.- полилогия многообразия воспроизводственных процессов чистых эндогенных форм (ЧЭФ) действительной жизни общества.

Рис. 3. Полилогия многообразия воспроизводственных процессов ЧЭФ действительной жизни общества
Рис. 3. Полилогия многообразия воспроизводственных процессов ЧЭФ действительной жизни общества

Напомним эти известные ступени исторического развития в форме социально-воспроизводственных градаций (формаций – устар.), которые последовательно «объединены» в социально воспроизводственные исторические эпохи.

- Эпоха человека: градация «Переломная первобытность» с базовым объектом-предметом «человек» и градация «Первобытность» с базовым объектом-процессом «общая жизнь».

- Эпоха работника: градация «Рабовладение» с базовым объектом-предметом «работник» и градация «Феодализм» с базовым объектом-процессом «пространство производства».

- Эпоха индустрии: градация «Капитализм» с базовым объектом-предметом «средства производства» и градация «Социализм» с базовым объектом-процессом «функция, технология (социально)».

- Эпоха знания: градация «Информационное обшество» с базовым объектом-предметом «информация (информатика)» и градация «Общество Знания» с базовым объектом-процессом «Общественное познание».

Заметим, что эти исторические ступени характеризуются соответствующими базовыми объектами, - материальными объектами, которые выделены в «объективной реальности» через понимание соответствующей высшей биологической формы материи нашим мышлением (сознанием) как доминирующей на тот или иной момент (ступень) восходящего исторического развития общества. Эти объекты материи представляют доминирующие в текущей жизни и сознании общества субстрат как некоторых частей социально-биологической формы материи человеческого общества, если это объекты-предметы: человек, работник, средства производства («внешний предмет, вещь», товар), информация (знание) и др.

На рисунке 4 эти объекты выделены (обозначены) кружками в левой части таблицы.

Рис. 4. Ступени исторического восходящего развития социально-биологической материи общества по сложности, - эпохи и градации
Рис. 4. Ступени исторического восходящего развития социально-биологической материи общества по сложности, - эпохи и градации

Наконец, это так называемые в метатеории А. С. Шушарина «Полилогия современного мира…» объекты-процессы, а именно, - общая жизнь, пространство производства, функция (технология в социальном толковании), общественное познание и др. Да, в «Полилогии …» это объекты, представляющие «процессы», но, точнее, это парные категории по отношению к соответствующему субстрату высшей формы социально-биологической формы материи, то есть, - движение как некоторая часть, составляюшая, всеобщей социально-биологической формы движения материи человеческого общества.

Таким образом, упомянутые ступени исторического развития в форме социально-воспроизводственных градаций (формаций – устар.), которые последовательно «объединены» в социально воспроизводственные исторические эпохи, это не просто «однородные» ступени форм (типов) различной социально-биологической материи. Скорее под «ступенью» следует понимать парные изменения последовательности «объект-предмет и объект-процесс», то есть изменения, которые соответствуют смене формы социально-биологической материи как исторического изменения социально-воспроизводственного процесса эпохи в целом (см. рис. 4).

Таким образом, сравнивая схемы рисунков 3 и 4, убеждаемся , что в основе революционных социально-воспроизводственных процессов «общественного движения как естественно-исторического процесса» лежит, можно сказать, революционная трансформация самих материальных («материалистических») форм базовых социально-биологических объектов. При этом, как показывает полилогический анализ исторических революционных переходов от градации к градации (устар. – формации), эти переходы имеют различный харакер. Это различие проявляется в постоянном и регулярном чередовании «эпохальных» пар, в каждой исторической эпохе, в последовательности, - доминирующий базовый объект-предмет и доминирующий объект-процесс.

Так революционный переход от капитализма к социализму происходит внутри одной эпохи индустрии от объекта-предмета «внешний предмет, вещь» (средства производства!) к объекту-процессу «функция, технология», то есть имеет место переход от доминирования «субстрата» к «движению» одного материального «индустриального объекта».

Однако, предшествующий революционный переход от феодализма к капитализму есть одновременно и переход от одной эпохи, эпохи работника, к другой, последующей, - к эпохе индустрии. Это переход от объекта-процесса «пространство производства» (феод!) к объекту-предмету «внешний предмет, вещь» (средства производства), то есть имеет место переход от доминирования «движения» одного материального объекта одной эпохи, к доминированию «субстрата» другой эпохи, к доминированию другого, - материального «индустриального объекта».

Поэтому, следует учитывать отмеченную выше «парность» в последовательном восходящем историческом материалистическом развитии общества и соответствующим образом использовать имеющийся опыт революционных переходов прошлого.