Найти в Дзене
Канал NEKutko

ОТТ - Конспект. "Энергосбережение и энергоэффективность в промышленной энергетике" Конспект. Основы трансформации теплоты (4 ч. 30 м.)

Введение. 26 октября 2023 г.
Эта встреча приводит обзор систем:
- получения искусственного холода (холодильные установки),
- системы непрямого нагрева (теплонасосные установки) (не за счет сжигания топлива или использования прямого нагрева за счет электроэнергии). Подробно теория, принципы работы установок описаны в:
1. Соколов Е.Я., Бродянский В.М. Энергетические основы трансформации тепла и процессов охлаждения: Учеб.пособие для вузов. - 2-е изд, перераб. - М., Энергоиздат, 1981.- 320 с., илл. 2. Гашо Е.Г., Козлов С.А. и др. Тепловые насосы в современной промышленности и коммунальной инфраструктуре. — М.: Изд-во «Перо», 2017. 204 с. Возобновляемая энергетика: примеры и практики реального использования / Под. ред. Е.Г. Гашо и Р.Н. Разорёнова. — М.: РИА; Ассоциация «Зелёный киловатт», 2017. 80 с Экспертные сообщества:
Если необходимы консультации при выполнении аналитических работ, связанных с использованием холодильной техники - искать экспертные сообщества:
1. Кафедра Низких Тем

Введение. 26 октября 2023 г.
Эта встреча приводит обзор систем:
- получения
искусственного холода (холодильные установки),
- системы
непрямого нагрева (теплонасосные установки) (не за счет сжигания топлива или использования прямого нагрева за счет электроэнергии).

Подробно теория, принципы работы установок описаны в:
1.
Соколов Е.Я., Бродянский В.М. Энергетические основы трансформации тепла и процессов охлаждения: Учеб.пособие для вузов. - 2-е изд, перераб. - М., Энергоиздат, 1981.- 320 с., илл.

2. Гашо Е.Г., Козлов С.А. и др. Тепловые насосы в современной промышленности и коммунальной инфраструктуре. — М.: Изд-во «Перо», 2017. 204 с. Возобновляемая энергетика: примеры и практики реального использования / Под. ред. Е.Г. Гашо и Р.Н. Разорёнова. — М.: РИА; Ассоциация «Зелёный киловатт», 2017. 80 с

Экспертные сообщества:
Если необходимы консультации при выполнении аналитических работ, связанных с использованием холодильной техники - искать экспертные сообщества:
1. Кафедра Низких Температур НИУ "МЭИ" (специализированные вопросы, теоретическая физика, специальное образование)
2. Кафедра Промышленных теплоэнергетических систем НИУ "МЭИ" (общие вопросы применительно к промышленности и ЖКХ, специальное образование)
3. ООО "КриоФрост" (ведут свой телеграмм канал - Академия Криофрост) (Промышленность, внедрение, разработка)
4. И многие другие ВУЗы и организации.

Историческая справка про холод:
До середины прошлого столетия единственным источником охлаж­дения тел, температура которых ниже температуры окружающей среды, был естественный холод, используемый главным образом в виде водя­ного льда, а также различные холодильные смеси, получаемые на базе естественного водяного льда и соли, в основном поваренной.
Появление в середине XIX в. технических методов получения искус­ственного холода путем трансформации тепла коренным образом изме­нило решение этой задачи.
Основные преимущества искусственного холода по сравнению с использованием естественного холода:
а) возможность охлаждения тел до температур значительно ниже окружающей среды. Современные холодильные установки позволяют отводить тепло при любых температурах, практически при температу­рах, превышающих абсолютный ноль (—273, 15° С) на тысячные доли градуса;
б) непрерывность процессов охлаждения;
в) возможность получения холода в любое время года и в любом географическом пункте независимо от климатических условий.
Искусственный холод является в настоящее время фактором, спо­собствующим успешному развитию многих ведущих отраслей народного хозяйства, возникновению ряда новых отраслей техники и улучшению бытовых условий населения.
Области применения искусcтвенного холода:
1) в металлургии
2) в машиностроении
3) в химической промышленности
4) в производстве искусственного волокна и пластмасс
5) в промышленности специального приборостроения
6) в газовой промышленности
7) в горной промышленности
8) в пищевой промышленности
9) в парфюмерной промышленности
10) в медицинской и фармацевтической промышленности
11) в медицине
12) в железнодорожном и автомобильном транспорте
13) в морском, речном флоте
14) в авиации и космонавтике
15) в технике водоснабжения
16) в торговых предприятиях, предприятиях общественного питания и в бы­ту — для хранения пищевых продуктов
17) в производственных, общественных и жилых помещениях для кондиционирования воздуха
18) в энергетике
19) в научно-исследовательских учреждениях и лабораториях
20) в спортивных сооружениях
21) и много других областей

Установки, производящие искусственный холод или непрямой нагрев - трансформаторы тепла. Затрачивают работу и производят холод или тепло.
Трансформатор тепла (ТТ) - устройство переноса тепла с одного температурного уровня на другой температурный уровень.

1. Классификация по температурному уровню


1.1. Ниже уровня окружающей среды
1.2 Выше уровня окружающей среды
1.3. И выше, и ниже уровня окружающей среды одновременно

2. Классификация ТТ по принципу работы:
2.1.
Компрессионные ТТ (парокомпрессионные и газовые)


2.2.
Сорбционные ТТ (прямоструйные и вихревые)


2.3.
Термоэлектрические ТТ

2.4. Струйные ТТ

3. Классификация по по виду осуществляемого процесса :
3.1. Установки, рабо­тающие по замкнутому циклу
3.2 Установки, работающие по разомк­нутому процессу

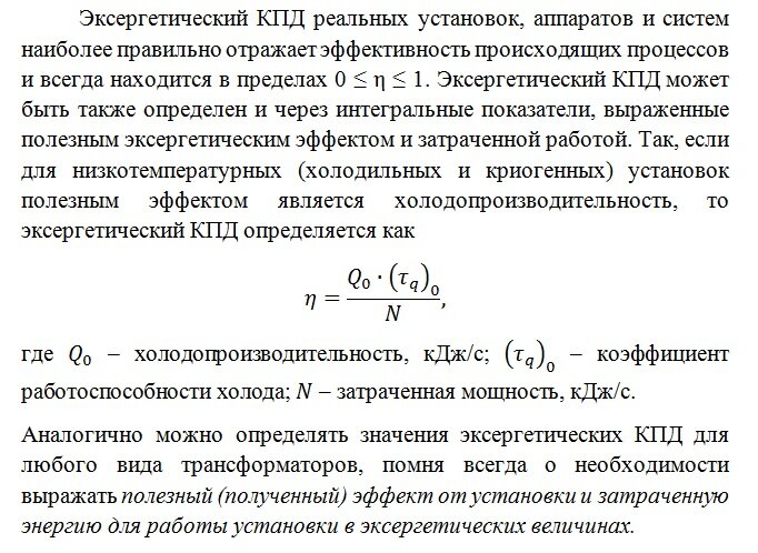
Оценка термодинамической эффективности работы делается на основании эксергетического анализа. Если делать энергетический анализ - то может быть ситуация противоречия закону сохранения энергии.
Эксергия системы измеряется количеством механической или другой полностью превратимой энергии, которое может быть получено от данной системы в результате ее обратимого перехода из данного состояния в состояние равновесия с окружающей средой.

___

-2

___

-3

Более подробно можно ознакомиться с положениями эксергетического анализа в источнике [1].

Парокомпрессионные трансформаторы тепла:

Принципиальная схема парокомпрессионного трансформатора тепла и процессы в T-S диаграмме. 1-2 - сжатие в компрессоре, 2-3 - конденсация рабочего агента в конденсаторе, 3-4 - дросселирование (жидкость!!!), 4-1 - испарение рабочего агента.  Свободно распространяемое изображение
Принципиальная схема парокомпрессионного трансформатора тепла и процессы в T-S диаграмме. 1-2 - сжатие в компрессоре, 2-3 - конденсация рабочего агента в конденсаторе, 3-4 - дросселирование (жидкость!!!), 4-1 - испарение рабочего агента. Свободно распространяемое изображение

По этому принципу работает большая часть холодильников (промышленных и бытовых, стационарных и мобильных) и теплонасосных установок.

Теплонасосная установка - трансформатор тепла, используемый для получения тепла.

Хладагенты и хладоносители:
Принципиально важным для работы парокомпрессионных ТТ является подбор рабочего вещества (хладагента), циркулирующего в цикле. Как правило, аммиак (промышленность) и фреоны (промышленность и бытовые установки).

-5

Аммиак хорош на промышленном производстве, когда есть постоянный присмотр - то есть производство выдерживает требования по технике безопасности.

Свободно распространяемое изображение
Свободно распространяемое изображение

1. Вспомнить трагичную историю блогера "Аптечного ревизорро" Е. Диденко (использовали "сухой лед").
2. Двуокись углерода позволят "копить" холод! Это очень важное преимущество. - копить благодаря фазовому переходу!
"Копить" холод имеет место там, где есть колебания в тарифах на электроэнергию. Или электросеть работает в профиците (избытке) эл. энергии на рынке.

-7

Более подробно о хладагентах рекомендуется почитать в источнике [2] стр.19-22. Фреоны хороши для малых и микро потребителей холода.

Еще одним важным элементом является хладоноситель - вещество, которое транспортирует (переносит) холод от холодильных установок к потребителям.

-8

Так же различного вида гликоли могут быть использованы как хладоносители.

Однако самым массовым же хладоносителем в является атмосферный воздух.

Абсорбционные трансформаторы тепла:

Действие абсорбционных трансформаторов тепла основано на использовании экзотермических или эндотермических процессов смешения.
В этих установках, как правило, применяются два вещества - рабочий агент и абсорбент (поглотитель), имеющие различные нормальные температуры кипения и обладающие свойством образовывать при адиабатном смешении смеси с температурой, отличной от температур смешиваемых веществ, температуры которых до смешения одинаковы.

Абсорбционные трансформаторы тепла могут работать по двум различным схемам: повысительной и расщепительной.

Свободно распространяемое изображение
Свободно распространяемое изображение

Основное преимущество сорбционных установок - возможность получать холод, затрачивая при этом тепловую энергию, а не электрическую (как в парокомпрессионных).

Термоэлектрические трансформаторы тепла:

В 1834 г. французский часовщик Пельтье открыл эффект: при пропускании тока через цепь, состоящую из различных проводящих материалов, между местами контакта возникает разность температур — один спай нагревается, другой охлаждается.

Эффект Пельтье в парах полу¬проводников при различных направлениях тока. Свободно распространяемое изображение
Эффект Пельтье в парах полу¬проводников при различных направлениях тока. Свободно распространяемое изображение

Если холодный спай использовать для отвода тепла от какого-либо объекта при низкой температуре, а теплый для того, чтобы отдавать тепло при более высокой температуре, то получится трансформатор тепла, работающий непосредственно за счет электрического тока. Однако эффект Пельтье в металлах очень невелик.
Выделение или поглощение тепла на контакте двух металлов связано только с тем, что энергия теплового движения электронов несколько различается у разных металлов. Поэтому энергия электронов, участвующих в токе при переходе из одного металла в другой, должна либо несколько возрасти (что приводит к поглощению тепла), либо уменьшиться (что дает выделение тепла). По этой причине до появления полупроводников эффект Пельтье не находил практического применения, несмотря на то что идея его использования для охлаждения была известна и экспериментально проверена.
В полупроводниках эффект Пельтье во много раз сильнее и прояв­ляется в наибольшей степени в парах из разнородных проводников —
п-типа и р-типа.

Эффект широко используется в автомобильных холодильниках - главная особенность - получение холода от электричества напрямую. Но холод не высоких параметров - то есть не глубоких температур.

Сравнение термоэлектрических и парокомпрессионных холодильников на примере автомобильных - смотреть в видеосюжете (после онлайн встречи).

Парокомпрессионные тепловые насосы (ТН или ТНУ):
Массовое применение имеют парокомпрессионные холодильные ТТ.
На ряду с ними существует использование этой технологии для нужд
теплоснабжения!

Принципиально ТН не отличаются от холодильников или кондиционеров, но в них используется другой температурный режим (и, соответственно, рабочее вещество, более пригодное для получения в конденсаторе температурного уровня (+65 до +95 С).

Бывают ТН:
- парокомпрессионные
- сорбционные

Более распространенные - парокомпрессионные.

Свободно распространяемое изображение
Свободно распространяемое изображение

Для применения парокомпрессионных тепловых насосов критично наличие:
-
электроэнергии (необходимая заявленная мощность, стабильность электроснабжения, и приемлемый тариф за электроэнергию)
-
низкопотенциального источника теплоты (НПИТ) - это может быть воздух/ вода окружающей среды или вторичные энергоресурсы (ВЭР) (выбросы вентиляции, теплые канализационные стоки или промышленные энергоресурсы)

Более подробно о тепловых насосах в [2]. О тепловых насосах в Интернет можно встретить прямо противоположные мнения.
Положительный опыт у тех, кто верно просчитал ТН или верно создал систему.
Отрицательный опыт - у тех, кто питал иллюзии в отношении ТН.

-12
-13

Задачник Мартынов А.В. Установки для трансформации тепла и процессов охлаждения.

Энергоэффективность работы холодильного (и теплонасосного) оборудования.

Оценка энергетической эффективности и парокомпрессионных холодильников, и тепловых насосов очень близка. Так как устройства имеют общий принцип работы.
Для определения энергоэффективности холодильного оборудования, систем кондиционирования воздуха и тепловых насосов используют показатели COP, EER и COSP
[2] стр. 40-47

COP — коэффициент производительности или холодильный коэффициент, определяемый формулой:
COP = выходная мощность (холодопроизводительность или теплопроизводительность), кВт/ входная мощность, кВт,

Этот показатель рассчитывается с учетом, что оборудование имеет 100% загрузку.

В Европе этот показатель называется EER - Energy Efficiency Rate – показатель энергоэффективности)

Для определения общей энергоэффективности установки используется показатель COSP – коэффициент производительности системы. Он учитывает все вспомогательные нагрузки:
- двигатели компрессоров
- электродвигатели вентиляторов,
- насосов, а также другое оборудование, обеспечивающее функционирование системы.

Коэффициент производительности системы COSP определяется как отношение холодопроизводительности к сумме всей мощности, потребляемой системой (компрессорами, вентиляторами, насосами, устройствами управления и т. д.):

COSP = холодопроизводительность, кВт/ Σ входная мощность (компрессоры, вентиляторы, насосы, устройства управления…), кВт

Более почитать подробно у здесь.
Обзор программ для расчета и моделирования термодинамических параметров (процессов) низкотемпературных систем

Указанные оценочные коэффициенты - энергетическая оценка (как правило, ее используют для оценки финансовых показателей)
Есть также эксергетическая оценка - она тоже может быть использована - на для оценки степени совершенства установок.

Мероприятия для повышения энергоэффективности парокомпрессионных трансформаторов тепла:

- Установка холодильников или ТН "каскадом" (совмещение получения холода и нагрева)
- Применение ступенчатого сжатия
- Переохлаждение рабочего агента
- Выбор схемы с прямым или промежуточным хладоносителем
- Автоматическое управление работы холодильной установки по параметрам датчиков температуры, давления
- Использование систем рекуперации
- Выбор недорого и эффективного рабочего вещества
- Использование в цикле теплообменников воздушного или водяного охлаждения с естественной или принудительной конвекцией, с орошением.
- Интенсификация процесса передачи тепла между средами: выбор материала с высоким коэффициентом теплопередачи, применение накатанных или оребренных труб
- Подстраивание конструкции холодильной установки под климатические параметры: применение фрикулинга в холодных широтах, испарительных конденсаторов — для южных регионов.
- Обращение к природным источникам энергии
- Отслеживание "нарастания снежной шубы" на хладонесущих частях
- Поддержание герметичности холодильных и морозильных камер (минимизировать попадание влажного теплого воздуха в морозильную камеру)

Рекомендации по энергосберегающим мероприятиям следует давать на основании конкретного объекта, в зависимости от используемого оборудования, ситуации на предприятии, экономической ситуации. (Возможна такая ситуация, когда термодинамическое улучшение экономически не оправдано) - важно понимать, что хотим экономить! Деньги или энергию?

Как считать? Как показывать теплотехнический и экономический эффекты от мероприятия заказчику?

-Искать методику расчета через экспертное сообщество
-Расчет проводить по утвержденной в компании методике.

Более подробно перечень мероприятий можно посмотреть в Интернет (рекомендуется поиск делать и через ключевой запрос (в ручную), и с помощью нейросети (автоматизированно))

Пример системного решения с использованием ТНУ для гостиницы ИРИС:

 Гостиница ИРИС. Источник [2] стр.79. Свободно распространяемое изображение
Гостиница ИРИС. Источник [2] стр.79. Свободно распространяемое изображение
Работа ТНУ в составе кольцевой схемы. Источник [2] стр. 80. Свободно распространяемое изображение
Работа ТНУ в составе кольцевой схемы. Источник [2] стр. 80. Свободно распространяемое изображение

Такое решение актуально для типовых помещений коммерческого использования. С квартирами - такое решение усложняется из-за собственников квартир.

Дополнительные решения, которые могут повысить энергоэффективность:
- Ступенчатое охлаждение (морозильное помещение контактирует с холодильными помещениями)
- Использование аккумуляторов холода (с фазовым переходом в особенности!)
- Выделение холодных зон в торговых залах (Пример: "Дикси")

Сферы, где сейчас крайне актуально строительство энергоэффективного холодоснабжение (Открыть ссылку):
https://kriofrost.academy/lenta/novosti/holodilnyy-terminal-v-murmanskoy-oblasti-i-drugie-obekty-gde-nuzhen-holod/

Обсуждение:
1. В Мурманске нужен холод???! - Да, так как рыбный промысел!
2. ЦОД (центры обработки данных) - Как ни странно, но потребителями холода могут так же выступать майнинг-фермы.

Сфера, где сейчас особенно на слуху поддержание энергоэффективного хладо- и теплоснабжения:

ЖК D1. (Москва, ст. Дмитровская) Свободно распространяемое изображение.
ЖК D1. (Москва, ст. Дмитровская) Свободно распространяемое изображение.
Свободно распространяемое изображение. Москва-Сити.
Свободно распространяемое изображение. Москва-Сити.

Строительство небоскребов, стиллобатов - совершенно другой подход к системам жизнеобеспечения - в основном из-за:
- высотности (требования как к космическому кораблю),
- глубины ниже уровня земли (парковки и технические помещения) СО2 тяжелый газ - принудительное удаление из заглубленных помещений = приточно-вытяжная вентиляция

Итоги:

1. Наибольшее распространение получили парокомпрессионные холодильные агрегаты.
2. Тенденции развития торговых организаций, жилого строительства и проч. указывают, что производство холода - очень перспективное направление.
3. Для выполнения консалтинговых услуг по холодильной части - следует понимать, какой вид рекомендаций нужно сформулировать. Простые рекомендации можно сделать на основании простых расчетов. Глубокий анализ - лучше обращаться за экспертизой.