Найти в Дзене
Точка росы

Вода из воздуха!

Идеальный вариант для засушливого климата, таящий в себе множество нюансов. Именно процесс выпадения влаги из воздуха происходит в "Точке росы" это температура воздуха, при которой содержащийся в нём пар достигает состояния насыщения и начинает конденсироваться в росу. Это происходит когда горячий влажный воздух соприкасается с охлажденным предметом. Т.к. охлаждаясь воздух может удерживать меньше в себе воды и ей ничего не остаётся как выпасть в осадки. Такой процесс все наблюдали: летом утром на листве растений, рядом со включенным кондиционером, зимой на очках человека, который зашёл с улицы в теплое помещение и т.д. Всегда ли будет появляться капли воды на охлажденном предмете? Нет, это зависит от влажности воздуха и градиента температур. Существует формула для расчета точки росы в определённых условиях. Примерные значения уже вычислены и были составлены таблицы Теперь на примере пустыни Сахара в обычный жаркий летний день: средняя температура примерно +38 градусов днём +29 ночью,
Оглавление

Идеальный вариант для засушливого климата, таящий в себе множество нюансов.

Именно процесс выпадения влаги из воздуха происходит в "Точке росы" это температура воздуха, при которой содержащийся в нём пар достигает состояния насыщения и начинает конденсироваться в росу.

Это происходит когда горячий влажный воздух соприкасается с охлажденным предметом. Т.к. охлаждаясь воздух может удерживать меньше в себе воды и ей ничего не остаётся как выпасть в осадки. Такой процесс все наблюдали: летом утром на листве растений, рядом со включенным кондиционером, зимой на очках человека, который зашёл с улицы в теплое помещение и т.д.

Наглядный пример конденсации влаги
Наглядный пример конденсации влаги

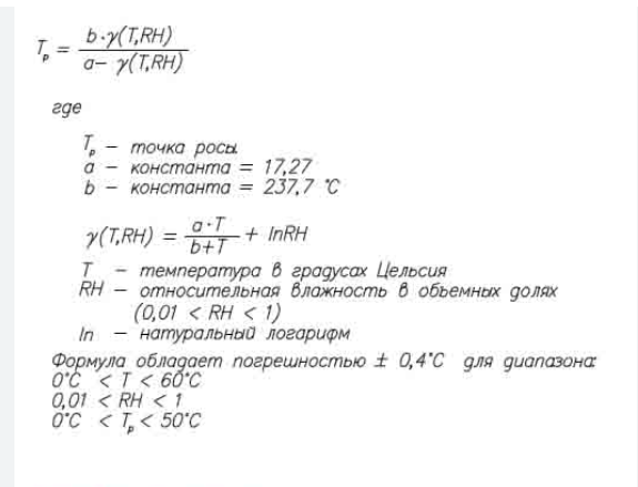
Всегда ли будет появляться капли воды на охлажденном предмете? Нет, это зависит от влажности воздуха и градиента температур. Существует формула для расчета точки росы в определённых условиях.

Кто помнит как вычисляется натуральный логарифм?
Кто помнит как вычисляется натуральный логарифм?

Примерные значения уже вычислены и были составлены таблицы

Например: При температуре воздуха 40 градусов Цельсия и относительной влажности воздуха 30%, достаточно охладить предмет до 17,9 градусов чтобы увидеть на нём появление конденсата.
Например: При температуре воздуха 40 градусов Цельсия и относительной влажности воздуха 30%, достаточно охладить предмет до 17,9 градусов чтобы увидеть на нём появление конденсата.

Теперь на примере пустыни Сахара в обычный жаркий летний день: средняя температура примерно +38 градусов днём +29 ночью, влажность воздуха от 20 до 30%. Будем считать что днём влажность 20%, ночью 30%. Используя онлайн калькулятор, мы получили для выбранных условий:

Точка росы днём +11,1 °C

Точка росы ночью +9,65 °C

Придётся потратить колоссальное количество энергии чтобы охладить воздух до этих значений и увидеть как наберется хотя бы один литр воды.

Решение скрыто под землёй! Всем известно что температура земли меняется по мере погружения в её глубь, это называется- геотермический градиент. Но этой характеристике разработано много моделей конденсационных установок, принцип которых прост: горячий воздух нагнетают в трубу, которая проводит его к ёмкости, расположенной на глубине, с температурой достаточной для появления конденсата, стекающая со стенок влага собирается на дне ёмкости, которую с помощью насоса выкачивают на поверхность.

Схематичный рисунок конденсации за счет геотермического градиента.
Схематичный рисунок конденсации за счет геотермического градиента.

И вот опять вопрос: "А не легче ли просто пробурить скважину поглубже до водоносного горизонта и использовать её для полива?!" Вот здесь надо посчитать все за и против, надо знать на какой глубине находится вода, сколько её там, какой геотермический коэффициент почвы, где взять электричество для работы вентиляторов и насоса, какой КПД от работы конденсационной установки. От маленького бочка много воды не получится, а для большого если придётся копать очень глубоко, то это тоже не малые затраты.

Не смотря на то что засухоустойчивые растения и не потребляют много влаги, её должно быть достаточно для поставленных целей, например создание оазиса в пустыне или защитной полосы вдоль границы пустыни для сдерживания расширения её границ.

Я верю что если Человечество в серьёз решит заняться экологическими проблемами, оно легко их преодолеет!